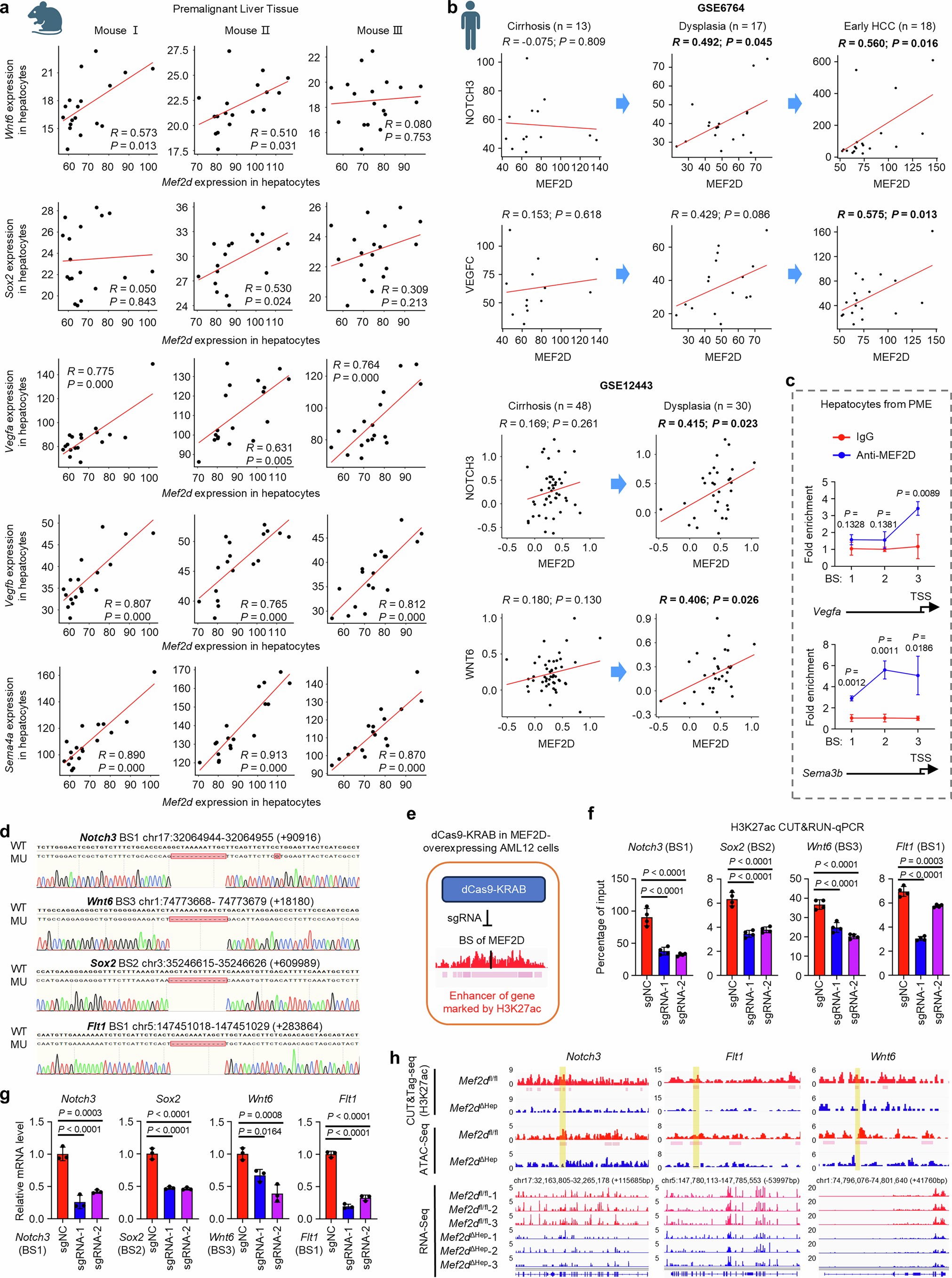
Extended Data Fig. 4: MEF2D directly binds to regulatory regions to induce chromatin accessibility of targeted genes.

(a) Three mouse premalignant liver specimens were analyzed by using DSP as described in Fig. 2c. Mef2d expression was correlated to the indicated oncogenic and secretory genes expression in the PanCK-positive regions. (b) Correlation analysis of MEF2D and the indicated oncogenic or secretory genes expression in cirrhosis, dysplasia and early HCC tissues from multiple independent clinical cohorts. (c) CUT&RUN-qPCR analysis of MEF2D binding to the predicted sites in the enhancer and promoter regions of the indicated secretory genes in precancerous hepatocytes. n = 3 per group. TSS, transcription start site. (d) Genomic sequencing of MEF2D-overexpressing AML12 cells with the indicated MEF2D binding sites deletion generated by CRISPR-Cas9 genome editing. Deleted or mutated nucleotides are indicated by the solid red box. WT, wildtype. MU, mutation. n = 1 each. (e) Experimental schematic of dCas9-KRAB CRISPR interference of the enhancer of gene including MEF2D binding sites. (f) CUT&RUN-qPCR validation for dCas9-KRAB CRISPR interference targeting the indicated gene enhancers marked by H3K27ac, which include the MEF2D binding sites, in MEF2D-overexpressing AML12 cells. n = 4 per group. (g) RT-qPCR analysis of the indicated genes expression in MEF2D-overexpressing AML12 cells. The cells express lentiviral sgRNAs with dCas9-KRAB targeting the enhancers including indicated MEF2D binding sites. n = 3 per group. (h) IGV screenshots of H3K27ac CUT&Tag-seq, ATAC-seq and RNA-seq signals in early HCC cells from Mef2dfl/fl and Mef2dΔHep mice. The co-lost signal peaks by Mef2d knockout are highlighted. For CUT&Tag-seq and ATAC-seq, the cells from 6 mice per group were mixed for sequencing. For RNA-seq, n = 3 biological replicates. Data were presented as mean ± SD; P values were calculated by Pearson correlation coefficient with a two-sided test (a and b), two-tailed unpaired t test (c), and one-way ANOVA (f and g).