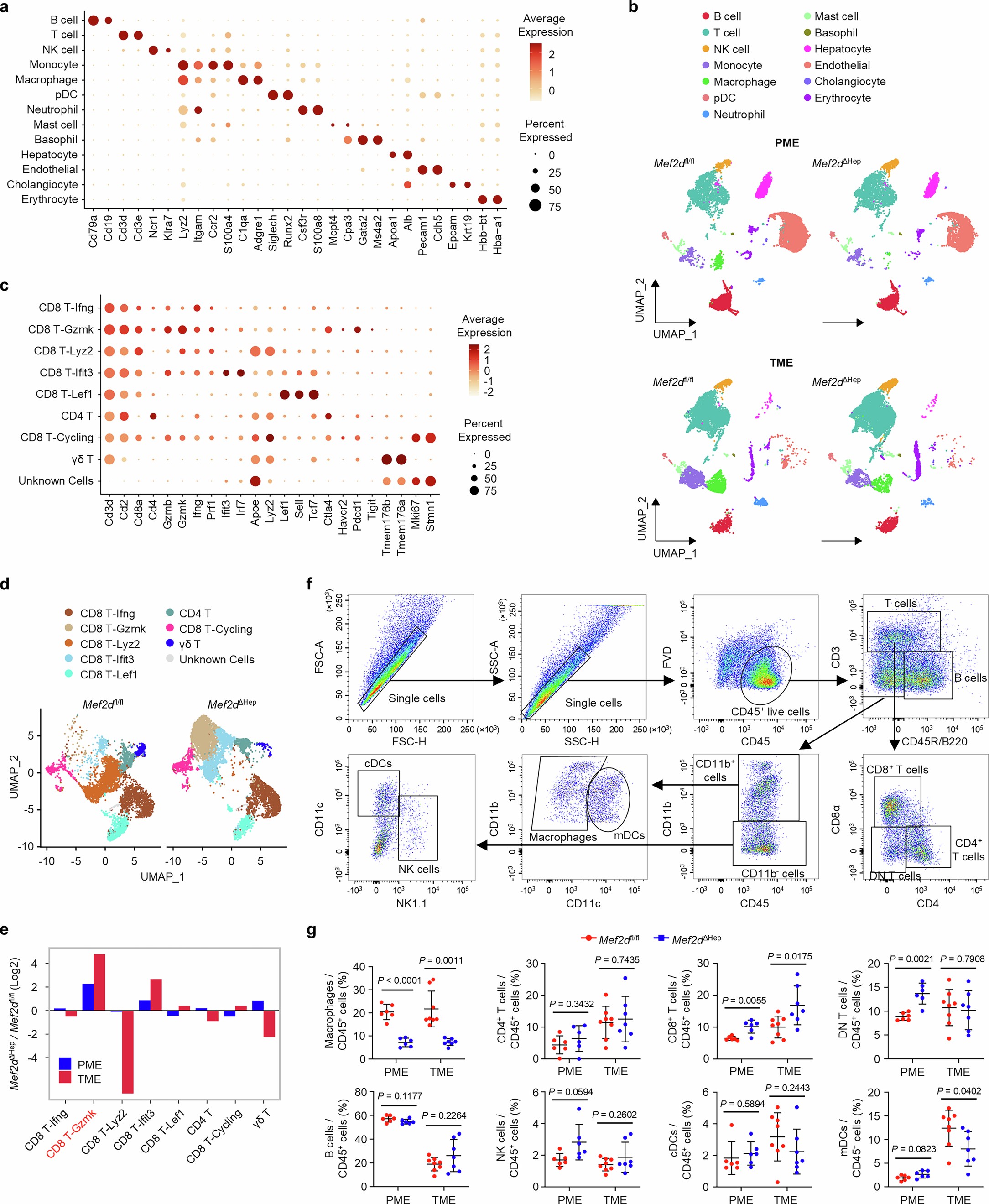
Extended Data Fig. 5: The hepatocyte Mef2d loss-mediated microenvironment remodeling during hepatocarcinogenesis.

For a–e, the results were obtained by analyzing scRNA-seq data shown in Fig. 4a, b. (a) The cell clusters are identified by the selected unbiased and well-established marker genes as mean expression. (b) UMAP visualization of the cells in liver with PME or TME from Mef2dfl/fl or Mef2dΔHep mice. Colors indicated cell subpopulations. (c) The T cell subclusters are identified by the selected unbiased and well-established marker genes as mean expression. (d) UMAP visualization of the T cells in PME and TME from Mef2dfl/fl or Mef2dΔHep mice. Colors indicated T cell subpopulations. (e) The compositional fold changes of each T cell subclusters in PME or TME from Mef2dΔHep relative to Mef2dfl/fl mice. The cytotoxic T cells are highlighted. (f) Representative polychromatic dot plots showing the gating strategy used to identify immune cell content in PME and TME of liver. Starting at the top left, the initial 2 gates are to eliminate doublets from the analysis, followed by gating on live cells. For immune cell analysis, a size gate was applied followed by CD45 to identify: T cells (CD45+CD3+), B cells (CD45+CD3−CD45R/B220+), natural killer cells (CD45+ CD3−CD11b−NK1.1+), and macrophages (CD45+CD3−CD11b+CD11c−). T cell subsets are displayed, including CD4+ T cells, CD8+ T cells and double-negative (DN) T cells. DC subsets are displayed, including myeloid DCs (mDCs, CD45+CD3−CD11b+CD11c+) and conventional DCs (cDCs, CD45+CD3−CD11b−CD11c+). FVD, fixable viability dye. (g) Flow cytometry showing the number of each immune cell types in DEN-induced PME and TME from Mef2dΔHep and Mef2dfl/fl mice. PME with Mef2dfl/fl, n = 6; other groups, n = 7. Data are presented as mean ± SD; P values were calculated by two-tailed unpaired t-tests.