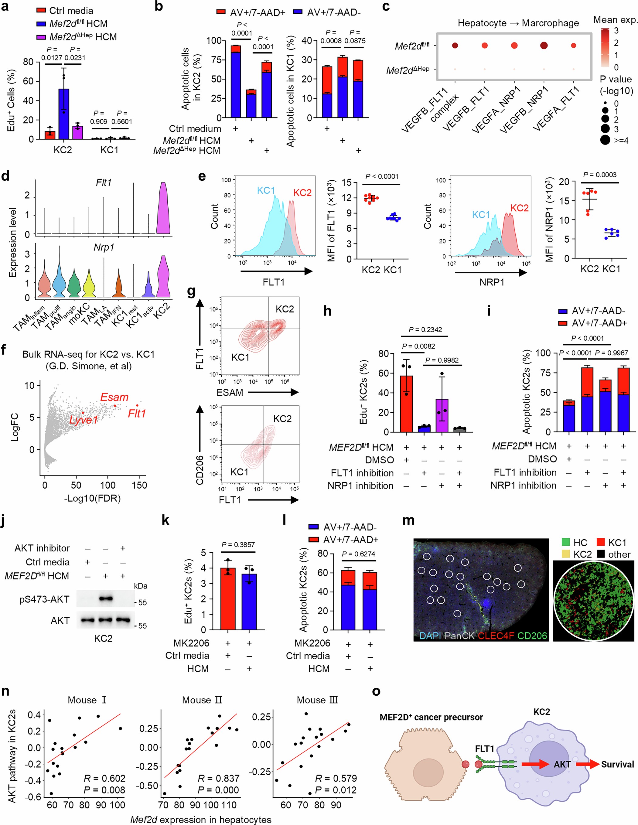
Extended Data Fig. 7: Maintenance of KC2 survival via the FLT1-AKT pathway by the MEF2D+ cancer precursors.

(a, b) The ratio of EdU+ cells (a), early apoptotic cells (AV+/7-AAD−), and late apoptotic cells (AV+/7-AAD+) (b) among KC1s or KC2s treated for 36 h with DMEM control media or hepatocyte-conditioned media of hepatocytes from PME in Mef2dΔHep and Mef2dfl/fl mice. n = 3 per group. AV, annexin V. For c, d, the results were obtained by analyzing scRNA-seq data shown in Fig. 4a, b. (c) Dot plot of ligand-receptor interactions from hepatocytes to macrophage populations suggested by CellPhoneDB analysis. (d) Expression of Flt1 and Nrp1 belonging to the indicated categories in the macrophage subsets. (e) Quantitative estimates of FLT1 and NRP1 levels of KC1s and KC2s in DEN-induced murine liver PME. FLT1, n = 8 per group. NRP1, n = 6 per group. (f) The DEGs in KC2 compared to KC1 from murine normal liver (GSE152211), in which the markers of KC2 were highlighted. n = 3 per group. (g) Flow cytometry showing the cell surface level of ESAM and FLT1 (left) or CD206 and FLT1 (right) in each KC subcluster. n = 3 mice. (h, i) The ratio of EdU+ cells (h), early apoptotic cells, and late apoptotic cells (i) among KC2s treated for 36 h with HCM of murine hepatocytes from PME with or without anti-FLT1 blocking antibody (αFLT1, 10 μg/mL) or NRP1 inhibitor (EG01377, 30 μM). n = 3 per group. (j) Western blot analysis of the phosphorylation level of AKT-S473 in KC2s treated with DMEM control medium or HCM of murine hepatocytes from PME with or without AKT inhibitor (MK2206, 10 μM) for 6 h. The immunoblot experiment was independently repeated three times, and similar results were obtained. (k, l) The ratio of EdU+ cells (k), early and late apoptotic cells (l) among KC2s treated with DMEM control media or HCM of murine hepatocytes from PME with AKT inhibitor for 36 h. n = 3 per group. (m) Image of a premalignant liver specimen from mouse I with regions selected for DSP described in Fig. 2b. The PanCK-negative regions further autosegmented into CLEC4F+CD206lo (KC1), CLEC4F+CD206hi (KC2) and other regions. Scale bar, 1 mm. n = 3 mice. (n) Three mouse premalignant liver specimens were analyzed using DSP. Mef2d expression in PanCK-positive regions correlated with the GSVA score of the AKT pathway (BIOCARTA) in the paired KC2 regions. (o) A schematic model depciting a FLT1-AKT pathway as a major mechanism in MEF2D+ hepatocyte-maintained KC2 survival form liver PME. Data are presented as mean ± SD; P values were calculated by one-way ANOVA (a, b, h and i), one-sided Permutation test (c), two-tailed unpaired t-test (e, k and l), and Pearson correlation coefficient with a two-sided test (n). Schematic in (o) was created with BioRender.com.