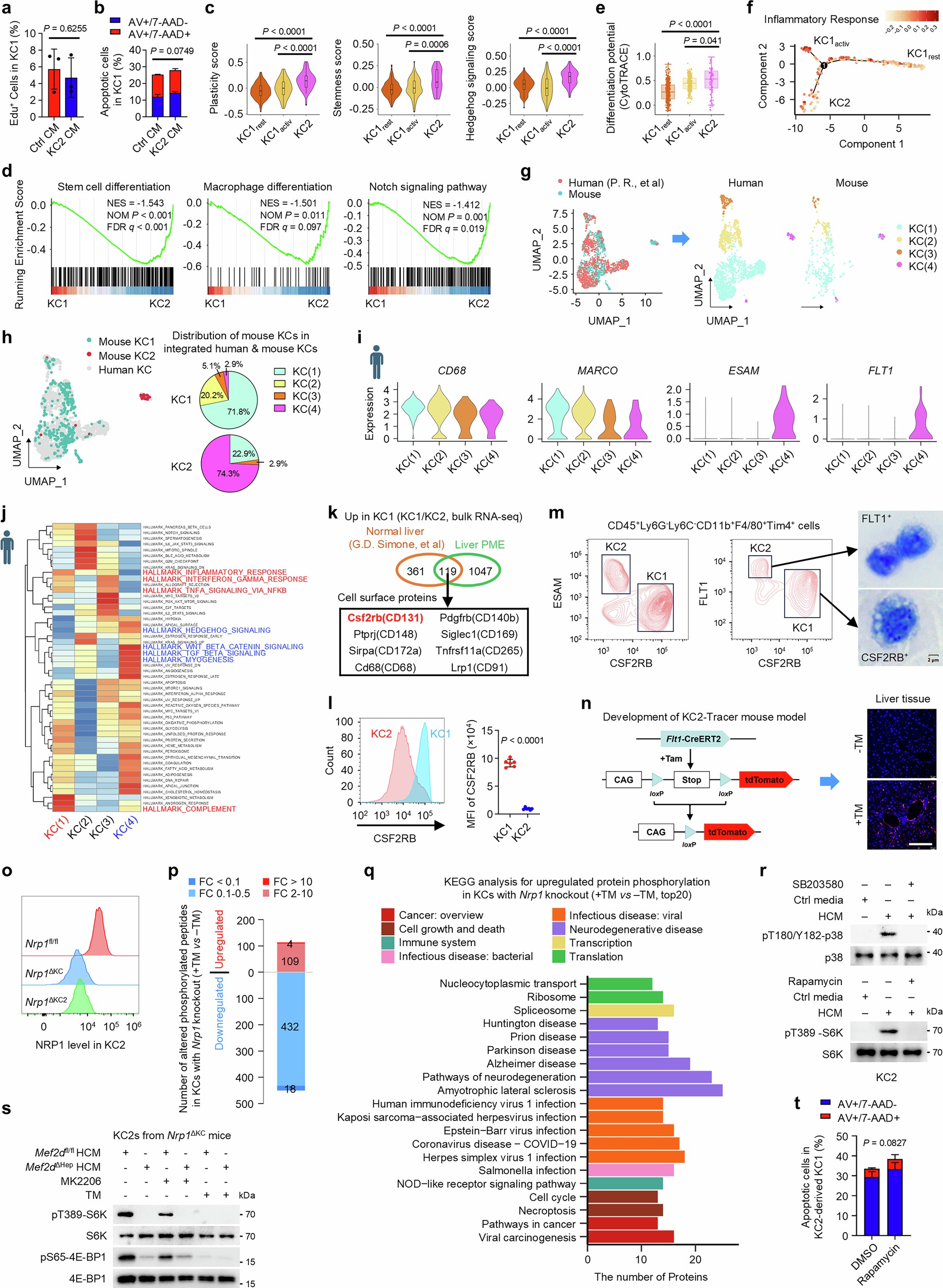
Extended Data Fig. 8: A stem-like state of KC2 in mice and humans, and hepatocyte MEF2D activates the NRP1-mTORC1 pathway in KC2 to promote its KC1-like differentiation.

(a, b) The ratio of EdU+ cells (a), early apoptotic cells (AV+/7-AAD−), and late apoptotic cells (AV+/7-AAD+) (b) among KC1s treated for 36 h with control medium or conditioned medium of KC2s culture supernatant. n = 3 per group. AV, annexin V. For c, e, f, the results were obtained by analyzing scRNA-seq data shown in Fig. 4a, b. For g–j, the results were obtained by analyzing scRNA-seq data shown in Fig. 4a, b and GSE136103 (n = 1279 KCs from n = 5 cirrhosis and n = 5 healthy persons). (c) Enrichment level of the indicated stem-related pathways in three subclusters of KCs via GSVA. (d) GSEA of genes sets of stem cell differentiation, macrophage differentiation and Notch signaling pathway, on genes ranked by correlation with exclusion probability of KC2s-to-KC1s trajectory (bulk RNA-seq data, n = 4). (e) Differentiation potential level in three subclusters of KCs via CytoTRACE analysis. (f) Pseudotime-ordered analysis of the inflammatory response pathway in KCs. (g) Integrated (left) or separated (right) UMAP visualization of the KC subclusters from human liver cirrhosis and murine liver PME by using scRNA-seq. Colors indicated species of cells. (h) Distribution of mouse KC1 and KC2 in integrated human and mouse KC subpopulations. The ratios of distribution were shown (right). (i) Expression of marker genes belonging to the indicated categories in KC subsets from human liver cirrhosis. (j) Heatmaps of enriched hallmark gene sets of MsigDB via GSVA for each human KC cluster. The inflammatory pathways enriched in KC(1) and the stem-related pathways enriched in KC(4) were highlighted. (k) Venn diagram of the highly expressed genes in KC1 compared to KC2 from murine normal liver (GSE152211, n = 3) and liver PME described in Fig. 4a (n = 4), in which the genes coding cell surface proteins were shown. (l) Quantitative estimates of CSF2RB level of KC1s and KC2s in DEN-induced murine liver PME by using flow cytometry. n = 6 per group. (m) Flow cytometry showing the cell surface level of ESAM and CSF2RB (left) or FLT1 and CSF2RB (middle) in each KC subcluster. Optical (cytospin) microscopy images of flow cytometry sorted liver KC1 and KC2 were shown (right). Scale bar, 2 μm. n = 3 mice. (n) Strategy for generating KC2-Tracer mouse model in a C57BL/6 J background using CreERT2-loxP system (left). The tdTomato induction of the model was validated (right). TM, tamoxifen. Scale bar, 100 μm. (o) Flow cytometry showing the NRP1 level of KC2s in DEN-induced liver PME from Nrp1fl/fl, Nrp1ΔKC and Nrp1ΔKC2 mice, which was described in Fig. 6d. (p, q) The number of peptides with upregulated or downregulated phosphorylation level in KCs with tamoxifen-triggered Nrp1 knockout, by using quantitative phosphoproteomic (p). Quantitative phosphoproteomic combined with KEGG analysis for the proteins with upregulated phosphorylation level in KCs with tamoxifen-triggered Nrp1 knockout (q). The cells were treated by HCM of hepatocytes from PME in for 6 h. n = 3 per group. (r) Western blot analysis of phosphorylation level of p38-T180/Y182 or P70S6K-T389 in KC2s treated with DMEM control media, or HCM of hepatocytes from PME, with or without p38 inhibitor (SB203580, 10 μM) or mTORC1 inhibitor (rapamycin, 0.1 μM) for 6 h. (s) Western blot analysis of phosphorylation level of P70S6K-T389 and 4E-BP1-S65 in KC2s with or without tamoxifen-triggered Nrp1 knockout or AKT inhibitor (MK2206, 10 μM) treatment, and treated with HCM of hepatocytes from PME in Mef2dΔHep or Mef2dfl/fl mice for 6 h. (t) The ratio of early apoptotic cells (AV+/7-AAD−) and late apoptotic cells (AV+/7-AAD+) amongst CSF2RB+FLT1− KC2-derived KC1 cells after KC2s treated with HCM of hepatocytes from PME, with or without mTORC1 inhibitor (rapamycin, 0.1 μM) for 36 h. n = 3 per group. Rapa., rapamycin. The immunoblot experiments were repeated three times independently with similar results. Data were presented as mean ± SD; P values were calculated by two-tailed unpaired t test (a, b, l and t), two-sided Wilcoxon signed-rank test (c and e). For d, P values for gene set enrichment scores were determined by randomly permuting genes, following the FDR to correct for multiple hypothesis testing, two-sided. Box plots mark the median, upper quartile and lower quartile, with whiskers extending to the maximum and minimum values within 1.5 times the interquartile range. Points beyond this range are outliers.