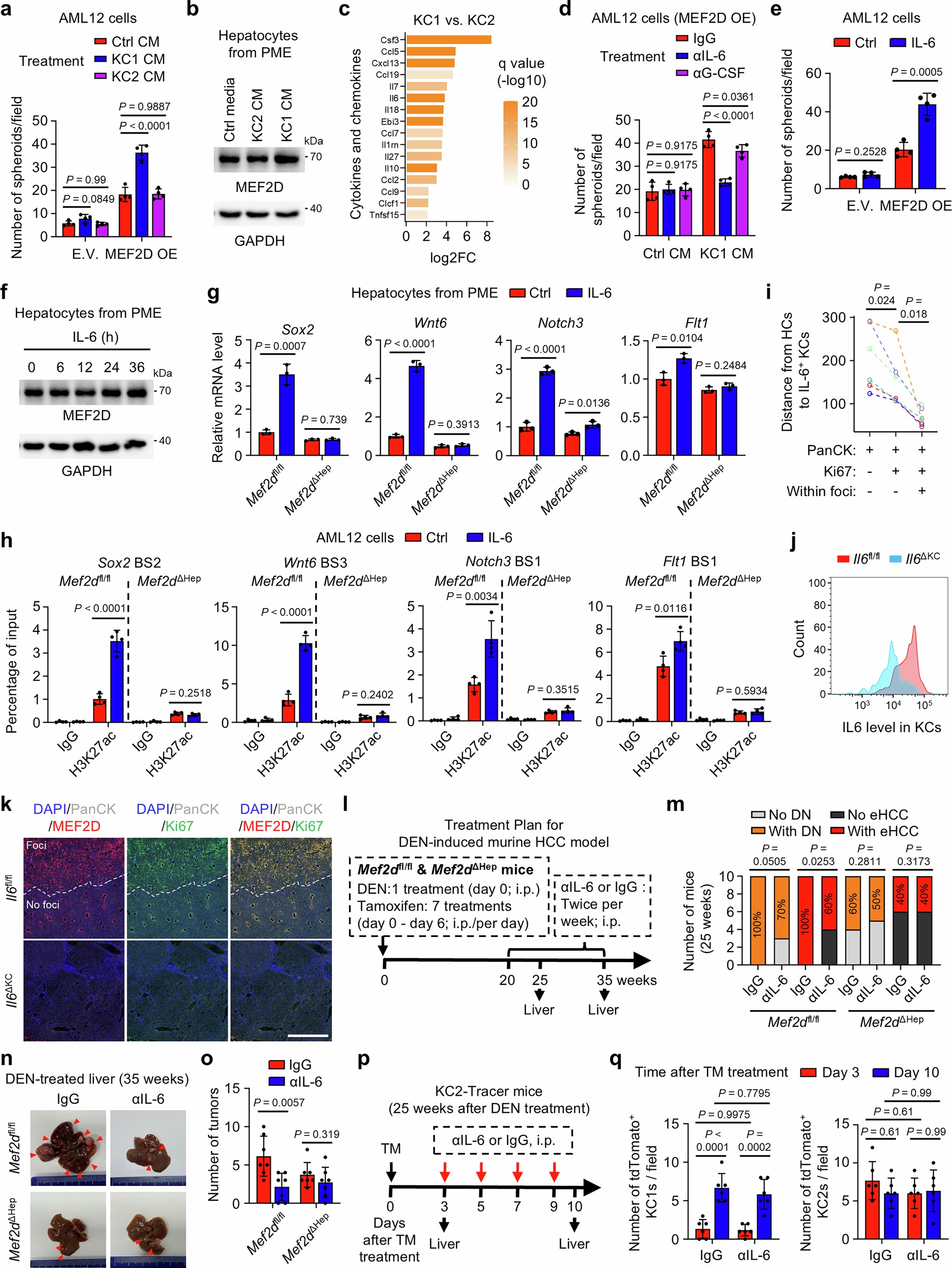
Extended Data Fig. 9: KC1-derived IL6 promotes MEF2D-mediated oncogenic program in cancer precursors.

(a) Quantitation for colony formation capacity of control or MEF2D-overexpressing AML12 cells in soft agar, which were treated with control medium or the conditioned medium of KC1s or KC2s supernatant. CM, conditioned medium. E.V., empty vector. OE, overexpression. n = 4 per group. (b) Western blot analysis of MEF2D expression in hepatocytes sorted from murine paratumor PME at 25 weeks after DEN treatment, which was described in Fig. 2a, and treated with control medium or the conditioned medium of KC1s or KC2s culture supernatant for 36 h. The immunoblot experiment was repeated three times independently with similar results. (c) The genes coding cytokines and chemokines from Cytokine Registry database, are highly expressed in KC1 compared to KC2 from PME (Log2FC > 2, p < 0.05). n = 4 per group. (d, e) Quantitation for colony formation capacity of control or MEF2D-overexpressing AML12 cells in soft agar. The cells were treated with control medium or the conditioned medium of KC1s, which include IL6 or G-CSF neutralizing antibody (10 µg/mL) or IgG (d), or treated with recombinant IL6 (0.3 ng/mL) or not (e). n = 4 per group. (f) Western blot analysis of MEF2D expression in PME hepatocytes treated with recombinant IL6 for the indicated time periods. The immunoblot experiment was repeated three times independently with similar results. (g) RT-qPCR analysis of Sox2, Wnt6, Notch3, and Flt1 expression in hepatocytes from PME in Mef2dΔHep and Mef2dfl/fl mice and treated with recombinant IL6 or not for 36 h. n = 3 per group. (h) The hepatocytes from PME in Mef2dΔHep and Mef2dfl/fl mice were treated with recombinant IL6 or not for 36 h. For these cells, H3K27-acetylation level on the indicated MEF2D binding sites in the enhancers of Sox2, Wnt6, Notch3, and Flt1 were analyzed by using CUT&RUN-qPCR. These binding sites mediate MEF2D recruitment and MEF2D regulation of enhancer and target gene expression, which was described in Fig. 3e–h. n = 4 per group. BS, binding site. (i) Distances were calculated from Ki67-negative or Ki67-positive hepatocytes to the IL6-positive KCs outside or inside the foci by IF staining. n = 6 mice. (j) Flow cytometry showing the IL6 level of KCs from DEN-induced liver PME of Il6ΔKC or Il6fl/fl mice. n = 3 per group. (k) Representative IF staining of PanCK, MEF2D, and Ki67 in DEN-induced liver PME from Il6fl/fl and Il6ΔKC mice. Scale bar, 1 mm. n = 6 per group. (l) Schematic view showing the treatment plan for the DEN-induced HCC model in Mef2dfl/fl and Mef2dΔHep mice with or without IL-6 neutralizing therapy. (m–o) DEN-induced HCCs in Mef2dfl/fl and Mef2dΔHep mice with anti-IL-6 or control IgG treatment (10 mg/kg), as shown by frequency of the mice bearing DEN-induced dysplastic nodules or early HCCs at 25 weeks, n = 10 per group (m); Representative liver images (n), and tumor number in liver (o) at 35 weeks. The red arrow indicates tumor. n = 7 per group. (p) Schematic view showing the plan for the DEN-induced liver PME model in KC2-Tracer mice with anti-IL-6 or control IgG treatment (10 mg/kg). TM, tamoxifen. (q) Quantification of the number of tdTomato+CSF2RB+FLT1− KC1s and tdTomato+CSF2RB−FLT1+ KC2s in IF fields from the precancerous stage of livers of KC2-Tracer mice. The KC2-Tracer mice were treated with tamoxifen, and anti-IL-6 or control IgG as described in p. The quantification was performed at the indicated time points after tamoxifen treatment. n = 6 mice per group. Data were presented as mean ± SD; P values were calculated by one-way ANOVA (a, d and q), two-tailed unpaired t test (e, g, h and o), two-tailed paired t test (i), and one-sided chi-squared test (m). For c, q values were calculated by two-sided Wald test, following the Benjamini-Hochberg to correct for multiple hypothesis testing.