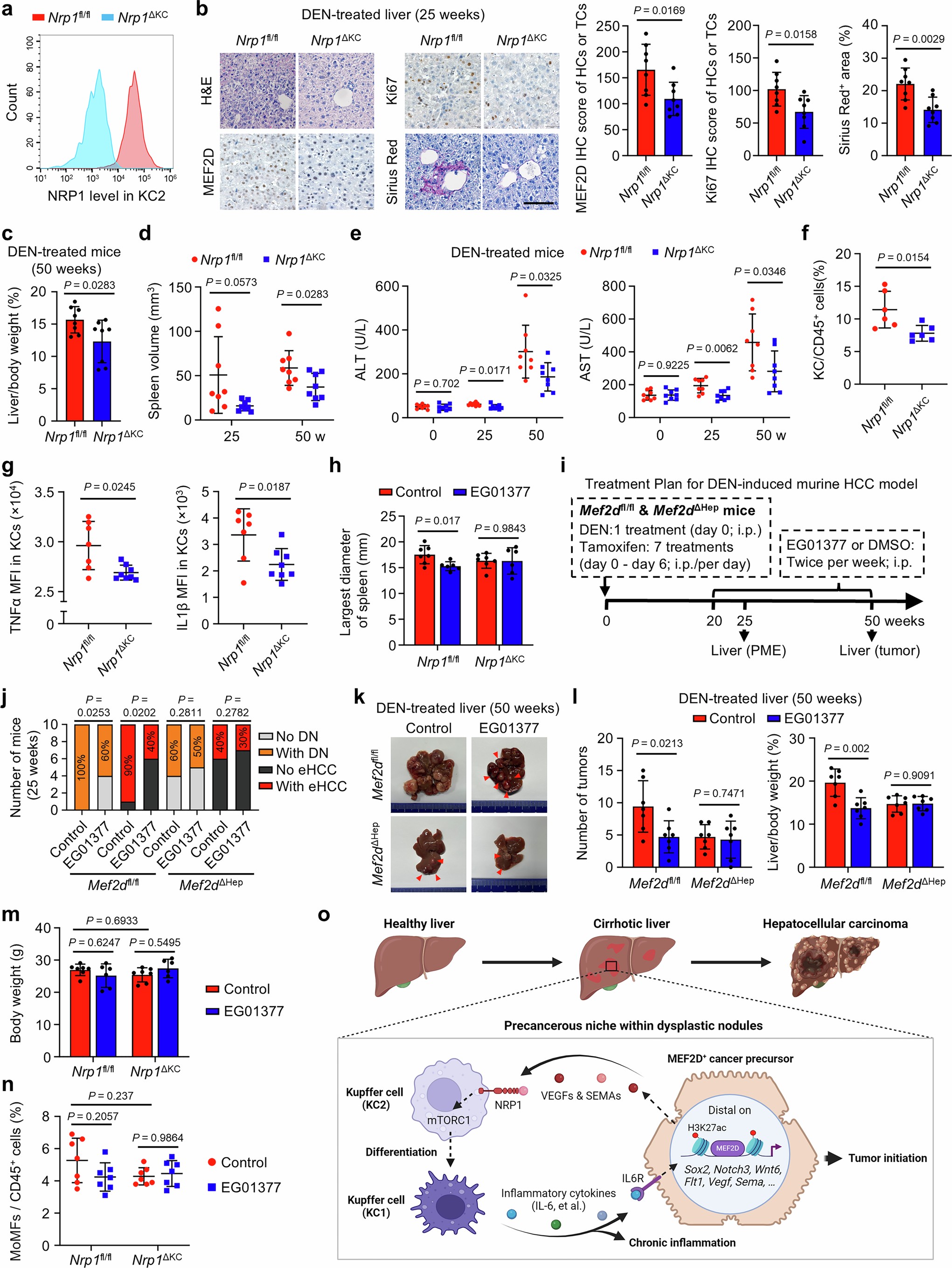
Extended Data Fig. 10: NRP1 deletion in KCs reduces KC2-to-KC1-like conversion to attenuate pro-inflammatory status of the precancerous niche, hindering progression of MEF2D+ precursor cells.

(a) Flow cytometry showing the NRP1 level of KC2s in DEN-induced liver PME, which was described in Fig. 4a, from Nrp1fl/fl and Nrp1ΔKC mice. n = 3 per group. (b) Representative H&E, Sirius red staining, and IHC staining of MEF2D and Ki67 (left) and quantitation (right) of DEN-induced liver PME from Nrp1fl/fl and Nrp1ΔKC mice. Scale bar, 50 μm. n = 8 per group. (c–e) DEN-induced HCCs in Nrp1fl/fl and Nrp1ΔKC mice at the indicated times, shown by liver/body weight (c), spleen size (d), and ALT and AST levels in serum (e). n = 8 per group. (f, g) Flow cytometry showing the ratio of total KCs in CD45+ cells (n = 6 per group) (f), TNFα and IL1β levels of KCs (Nrp1fl/fl, n = 7; Nrp1ΔKC, n = 8) (g) in DEN-induced liver PME from Nrp1fl/fl and Nrp1ΔKC mice. MFI, mean fluorescence intensity. (h) Quantitation for length of spleen of DEN-treated HCCs in Nrp1fl/fl and Nrp1ΔKC mice with or without NRP1 blockade therapy at 50 weeks-time point. Control, n = 7; EG01377, n = 6. (i) Schematic view showing the treatment plan for the DEN-induced HCC model in Mef2dfl/fl and Mef2dΔHep mice with or without NRP1 blockade therapy. (j, l) DEN-induced HCCs in Mef2dfl/fl and Mef2dΔHep mice with or without NRP1 blockade therapy (2 mg/kg), as shown by frequency of the mice bearing DEN-induced dysplastic nodules or early HCCs at 25 weeks, n = 10 per group (j); Representative liver images (k), and tumor number and liver/body weight (l) at 50 weeks. The red arrow indicates tumor. n = 7 per group. (m) Quantitation for body weight of DEN-treated HCCs in Nrp1fl/fl and Nrp1ΔKC mice with or without NRP1 blockade therapy at 50 weeks-time point. Control, n = 7; EG01377, n = 6. (n) Flow cytometry showing the ratio of MoMFs in CD45+ cells from DEN-induced liver PME from Nrp1fl/fl and Nrp1ΔKC mice with or without NRP1 blockade therapy. n = 7 per group. (o) A schematic model depciting a positive feedback loop between MEF2D+ dysplastic precursor cells and KC clusters to drive liver cancer initiation. Data were presented as mean ± SD. P values were calculated by two-tailed unpaired t test (b–h and l), one-sided chi-squared test (j), and one-way ANOVA (m and n). Schematic in (o) was created with BioRender.com.