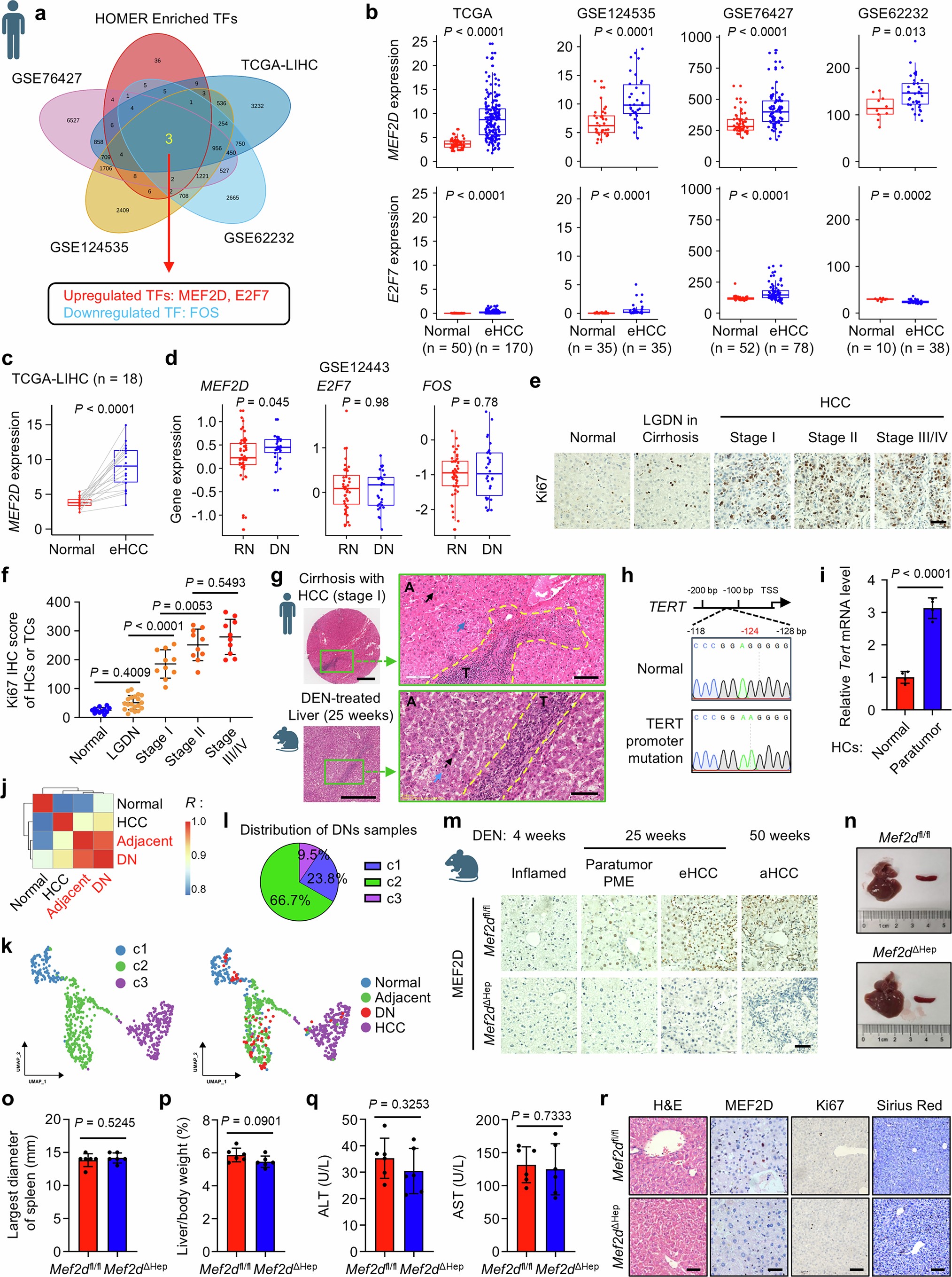
Extended Data Fig. 1: Increased level of MEF2D+ hepatocytes promotes liver tumorigenesis.

(a) Venn diagram of differentially expressed genes from HOMER enriched 102 TFs in Fig. 1a between normal and early HCC (eHCC) samples from the indicated clinical sample cohorts. GSE76427: normal, n = 52; eHCC, n = 78. TCGA: normal, n = 50; eHCC, n = 170. GSE124535: normal, n = 35; eHCC, n = 35. GSE62232: normal, n = 10; eHCC, n = 38. (b) Expression of MEF2D and E2F7 between normal and early HCC samples from the indicated clinical cohorts. eHCC, early HCC. (c) Expression of MEF2D between matched eHCC and normal samples from the TCGA clinical cohorts. n = 18. (d) Expression of MEF2D, E2F7, and FOS in human cirrhotic liver samples with regenerative nodules or dysplastic nodules (GSE12443). RN, regenerative nodule. DN, dysplastic nodule. RN, n = 48. DN, n = 30. (e, f) Immunohistochemical (IHC) staining of Ki67 in human normal and cirrhotic liver (with low-grade dysplastic nodules) tissues and the indicated stages of HCC tissues in Fig. 1b (e). Scale bar, 50 μm. Quantitation for Ki67 is shown (f). Normal liver, n = 12; LGDN, n = 20; each stage of HCCs, n = 10 per group. (g) Representative Hematoxylin and eosin (H&E) staining for human liver section containing HCC (stage I) and adjacent areas (top), or the liver section including HCC and adjacent areas from the mice at 25 weeks after DEN treatment (bottom). Scale bars, 400 μm (left), 100 μm (right). Black arrow indicates large cell dysplasia. Blue arrow indicates small cell dysplasia. T, tumor tissue. A, adjacent tissue. n = 6 per group. (h) Mutation spectrum of the TERT promoter in the human HCCs and paired adjacent tissues from cohort II: substitution at the indicated hot spot (-124 bp from the ATG start site, g.1,295,228). Mutation is represented on the strand of DNA. n = 34. (i) RT-qPCR analysis of Tert expression in the hepatocytes sorted from normal liver tissues and tissues adjacent to HCC. HCs, hepatocytes. n = 4 per group. (j) Heat map showing the similarity of each indicated tissue type based on their average expression of genes. (k) UMAP visualization of each sample from the four indicated tissue types. The three clusters (c1-c3) enriched with normal samples, adjacent & DN samples, or HCC samples respectively are shown. (l) The distribution of DN samples in the indicated clusters. For j–l, normal (GSE86354), n = 136; DN (GSE6764/89377/98620), n = 63; Adjacent (GSE14520), n = 220; and HCC (GSE14520), n = 225. (m) Representative IHC staining of MEF2D in DEN-induced HCCs in Mef2dfl/fl and Mef2dΔHep mice at the indicated time points described in Fig. 1d and related to Fig. 1e. Scale bar, 50 μm. n = 8 per group. (n–q) Evaluation of liver development and function in eight-week-old Mef2dfl/fl and Mef2dΔHep mice, shown by representative liver and spleen pictures (n), length of spleen (o), liver/body weight (p), ALT and AST levels in serum (q). n = 6 per group. (r) Representative Haematoxylin and eosin (H&E), Sirius red staining, and IHC staining of MEF2D and Ki67 in liver tissues from Mef2dfl/fl and Mef2dΔHep mice. Scale bar, 50 μm. n = 6 per group. Data were presented as mean ± SD; P values were calculated by two-sided Wilcoxon signed-rank test (b–d), one-way ANOVA (f), two-tailed unpaired t test (i and o–q), and Pearson correlation coefficient with a two-sided test (j). Box plots mark the median, upper quartile and lower quartile, with whiskers extending to the maximum and minimum values within 1.5 times the interquartile range. Points beyond this range are outliers.