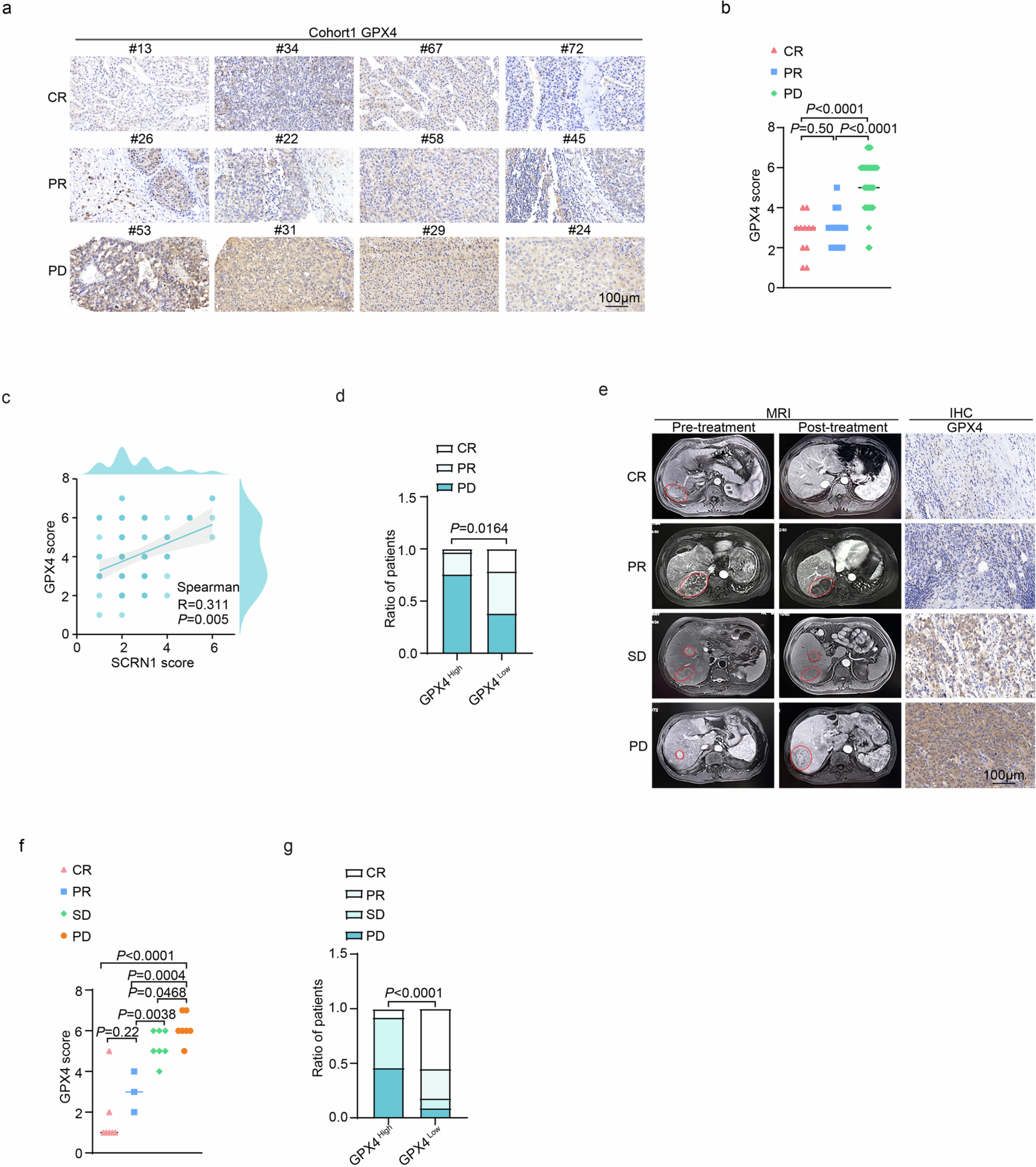
Extended Data Fig. 9: GPX4 phosphorylation correlated with sorafenib resistance.

a, b, Representative images (a) and analysis (b) of GPX4 protein detection using IHC assay in cohort1 (CR: n = 11 patients, PR: n = 26 patients, PD: n = 43 patients). c, Two-tailed spearman correlation analysis between SCRN1 and GPX4 expression in cohort1. The error bar represents a 95% CI. d, Percentage of cases were analyzed by GPX4 expression in cohort1. The P value refers to the comparison of non-responsive patients (PD) between the high- and low- GPX4 groups. e, f, Representative MRI images (e) and GPX4 protein expression (f) in cohort2 (CR: n = 7 patients, PR: n = 3 patients, SD: n = 7 patients, PD: n = 7 patients). g, Percentage of cases were analyzed by GPX4 expression in cohort2. The P value refers to the comparison of non-responsive patients (SD and PD) between the high- and low- GPX4 groups. Data presented as mean ± s.e.m. and statistical significance was determined by two-tailed unpaired Student’s t-test (b, f) or two-tailed chi-square test (d, g).