Abstract
Systemic therapy is the optimal choice for individuals with unresectable or advanced hepatocellular carcinoma (HCC). However its effectiveness is constrained by resistance. Ferroptosis is a unique form of regulated cell death and plays an essential role in HCC systemic therapy. Here we identified that secernin-1 (SCRN1) was closely associated with ferroptosis resistance and poor prognosis in HCC. Specifically, high expression of SCRN1 enhances the interaction of phosphokinase serine/threonine kinase 38 (STK38) and glutathione peroxidase 4 (GPX4) to promote the phosphorylation of GPX4 at S45. This phosphorylation impairs heat shock protein family A member 8 (HSC70) recognition and degradation of GPX4 by chaperone-mediated autophagy, which further alleviates lipid peroxidation and ferroptosis. Our findings reveal a critical mechanism by which tumor cells antagonize ferroptosis through enhanced GPX4 phosphorylation and provide potential targets and strategies for HCC treatment.
This is a preview of subscription content, access via your institution
Access options
Access Nature and 54 other Nature Portfolio journals
Get Nature+, our best-value online-access subscription
$32.99 / 30 days
cancel any time
Subscribe to this journal
Receive 12 digital issues and online access to articles
$119.00 per year
only $9.92 per issue
Buy this article
- Purchase on SpringerLink
- Instant access to the full article PDF.
USD 39.95
Prices may be subject to local taxes which are calculated during checkout








Similar content being viewed by others
Data availability
The RNA-seq data that support the findings of this study have been deposited in the Gene Expression Omnibus under accession code GSE248764. Proteomics data have been deposited in the iProX database under accession code PXD047686. Data for GSEAs were obtained from FerrDb V2 (https://doi.org/10.1093/nar/gkac935). Human HCC genomic data were derived from TCGA Research Network at http://cancergenome.nih.gov/. Source data are provided with this paper. All other data supporting the findings of this study are available from the corresponding author on reasonable request
Code availability
No custom code was generated for this study.
References
Llovet, J. M. et al. Hepatocellular carcinoma. Nat. Rev. Dis. Primers. 21, 6 (2021).
Kelley, R. K. et al. Cabozantinib plus atezolizumab versus sorafenib for advanced hepatocellular carcinoma (COSMIC-312): a multicentre, open-label, randomised, phase 3 trial. Lancet Oncol. 23, 995–1008 (2022).
Sangro, B. et al. Four-year overall survival update from the phase III HIMALAYA study of tremelimumab plus durvalumab in unresectable hepatocellular carcinoma. Ann. Oncol. 35, 448–457 (2024).
Ding, Z. W. et al. URI alleviates tyrosine kinase inhibitors-induced ferroptosis by reprogramming lipid metabolism in p53 wild-type liver cancers. Nat. Commun. 14, 6269 (2023).
Yang, M. et al. COMMD10 inhibits HIF1α/CP loop to enhance ferroptosis and radiosensitivity by disrupting Cu–Fe balance in hepatocellular carcinoma. J. Hepatol. 76, 1138–1150 (2022).
Dixon, S. J. et al. Ferroptosis: an iron-dependent form of nonapoptotic cell death. Cell 149, 1060–1072 (2012).
Hadian, K. & Stockwell, B. R. SnapShot: ferroptosis. Cell 181, 1188 (2020).
Koppula, P., Zhuang, L. & Gan, B. Cystine transporter SLC7A11/xCT in cancer: ferroptosis, nutrient dependency, and cancer therapy. Protein Cell 12, 599–620 (2021).
Wang, Z. J. et al. The E3 ligase TRIM26 suppresses ferroptosis through catalyzing K63-linked ubiquitination of GPX4 in glioma. Cell Death Dis. 14, 695 (2023).
Wu, Z. M. et al. Chaperone-mediated autophagy is involved in the execution of ferroptosis. Proc. Natl Acad. Sci. USA 116, 2996–3005 (2019).
Way, G., Morrice, N., Smythe, C. & O’Sullivan, A. J. Purification and identification of secernin, a novel cytosolic protein that regulates exocytosis in mast cells. Mol. Biol. Cell 13, 3344–3354 (2002).
Lindhout, F. W. et al. VAP–SCRN1 interaction regulates dynamic endoplasmic reticulum remodeling and presynaptic function. EMBO J. 38, e101345 (2019).
Pires, G. et al. Secernin-1 is a novel phosphorylated tau binding protein that accumulates in Alzheimer’s disease and not in other tauopathies. Acta. Neuropathol. Commun. 7, 195 (2019).
Lin, S.T. et al. Secernin-1 contributes to colon cancer progression through enhancing matrix metalloproteinase-2/9 exocytosis. Dis. Markers 2015, 230703 (2015).
Du, Z., Tong, X. & Ye, X. Cyclin D1 promotes cell cycle progression through enhancing NDR1/2 kinase activity independent of cyclin-dependent kinase 4. J. Biol. Chem. 288, 26678–26687 (2013).
Fukasawa, T., Enomoto, A. & Miyagawa, K. Serine-threonine kinase 38 regulates CDC25A stability and the DNA damage-induced G2/M checkpoint. Cell Signal. 27, 1569–1575 (2015).
Liu, Z. et al. Downregulated NDR1 protein kinase inhibits innate immune response by initiating an miR146a–STAT1 feedback loop. Nat. Commun. 9, 2789 (2018).
Martin, A. P., Aushev, V. N., Zalcman, G. & Camonis, J. H. The STK38–XPO1 axis, a new actor in physiology and cancer. Cell. Mol. Life Sci. 78, 1943–1955 (2021).
Li, Y. R. et al. LncRNA SNAI3-AS1 promotes PEG10-mediated proliferation and metastasis via decoying of miR-27a-3p and miR-34a-5p in hepatocellular carcinoma. Cell Death Dis. 11, 685 (2020).
Beaufrère, A. et al. Gene expression signature as a surrogate marker of microvascular invasion on routine hepatocellular carcinoma biopsies. J. Hepatol. 76, 343–352 (2022).
Wei, X. B. et al. Neoadjuvant three-dimensional conformal radiotherapy for resectable hepatocellular carcinoma with portal vein tumor thrombus: a randomized, open-label, multicenter controlled study. J. Clin. Oncol. 37, 2141–2151 (2019).
Hamaya, S. et al. Cisplatin in liver cancer therapy. Int. J. Mol. Sci. 24, 13 (2023).
Kim, D. H. et al. Farnesoid X receptor protects against cisplatin-induced acute kidney injury by regulating the transcription of ferroptosis-related genes. Redox Biol. 54, 102382 (2022).
Yu, S. et al. GPX4 degradation via chaperone-mediated autophagy contributes to antimony-triggered neuronal ferroptosis. Ecotoxicol. Environ. Saf. 234, 113413 (2022).
Cui, C., Yang, F. & Li, Q. Post-translational modification of GPX4 is a promising target for treating ferroptosis-related diseases. Front. Mol. Biosci. 9, 901565 (2022).
Wang, L. M., Klionsky, D. J. & Shen, H. M. The emerging mechanisms and functions of microautophagy. Nat. Rev. Mol. Cell Biol. 24, 186–203 (2023).
Qiao, L. et al. LAMP2A, LAMP2B and LAMP2C: similar structures, divergent roles. Autophagy 19, 2837–2852 (2023).
Xue, Q. et al. Copper-dependent autophagic degradation of GPX4 drives ferroptosis. Autophagy 19, 1982–1996 (2023).
Kiffin, R., Christian, C., Knecht, E. & Cuervo, A. M. Activation of chaperone-mediated autophagy during oxidative stress. Mol. Biol. Cell 15, 4829–4840 (2004).
Kaushik, S. & Cuervo, A. M. The coming of age of chaperone-mediated autophagy. Nat. Rev. Mol. Cell Biol. 19, 365–381 (2018).
Wen, M. Y. et al. STK38 protein kinase preferentially inhibits TLR9-activated inflammatory responses by promoting MEKK2 ubiquitination in macrophages. Nat. Commun. 6, 7167 (2015).
Bisikirska, B. C. et al. STK38 is a critical upstream regulator of MYC’s oncogenic activity in human B-cell lymphoma. Oncogene 32, 5283–5291 (2013).
Wu, G. et al. Menin enhances c-Myc-mediated transcription to promote cancer progression. Nat. Commun. 8, 15278 (2017).
Liu, M., Li, M. Y., Zhou, Y., Zhou, Q. & Jiang, Y. G. HSP90 inhibitor 17AAG attenuates sevoflurane-induced neurotoxicity in rats and human neuroglioma cells via induction of HSP70. J. Transl. Med. 18, 166 (2020).
Enomoto, A. et al. The HSP90 inhibitor 17-allylamino-17-demethoxygeldanamycin modulates radiosensitivity by downregulating serine/threonine kinase 38 via Sp1 inhibition. Eur. J. Cancer 49, 3547–3558 (2013).
Enomoto, A. et al. Prevention of calpain-dependent degradation of STK38 by MEKK2-mediated phosphorylation. Sci. Rep. 9, 16010 (2019).
Li, W. et al. LncRNA SNHG1 contributes to sorafenib resistance by activating the AKT pathway and is positively regulated by miR-21 in hepatocellular carcinoma cells. J. Exp. Clin. Cancer Res. 38, 183 (2019).
Di Giacomo, S. et al. Chemosensitization of hepatocellular carcinoma cells to sorafenib by β-caryophyllene oxide-induced inhibition of ABC export pumps. Arch. Toxicol. 93, 623–634 (2019).
Méndez-Blanco, C., Fondevila, F., García-Palomo, A., González-Gallego, J. & Mauriz, J. L. Sorafenib resistance in hepatocarcinoma: role of hypoxia-inducible factors. Exp. Mol. Med. 50, 1–9 (2018).
Gao, R. et al. YAP/TAZ and ATF4 drive resistance to sorafenib in hepatocellular carcinoma by preventing ferroptosis. EMBO Mol. Med. 13, e14351 (2021).
Chang, K. et al. DPP9 stabilizes NRF2 to suppress ferroptosis and induce sorafenib resistance in clear cell renal cell carcinoma. Cancer Res. 83, 3940–3955 (2023).
Lu, Y. et al. Epigenetic regulation of ferroptosis via ETS1/miR-23a-3p/ACSL4 axis mediates sorafenib resistance in human hepatocellular carcinoma. J. Exp. Clin. Cancer Res. 41, 3 (2022).
Hao, S. H. et al. Dual specific phosphatase 4 suppresses ferroptosis and enhances sorafenib resistance in hepatocellular carcinoma. Drug Resist. Updat. 73, 101052 (2024).
Sun, X. et al. Activation of the p62–Keap1–NRF2 pathway protects against ferroptosis in hepatocellular carcinoma cells. Hepatology 63, 173–184 (2024).
Li, Y. et al. Targeting fatty acid synthase modulates sensitivity of hepatocellular carcinoma to sorafenib via ferroptosis. J. Exp. Clin. Cancer Res. 42, 6 (2023).
Kaushik, S. & Cuervo, A. M. AMPK-dependent phosphorylation of lipid droplet protein PLIN2 triggers its degradation by CMA. Autophagy 12, 432–438 (2016).
Bonhoure, A. et al. Acetylation of translationally controlled tumor protein promotes its degradation through chaperone-mediated autophagy. Eur. J. Cell Biol. 96, 83–98 (2017).
Mertins, P. et al. Ischemia in tumors induces early and sustained phosphorylation changes in stress kinase pathways but does not affect global protein levels. Mol. Cell Proteomics 13, 1690–1704 (2014).
Mertins, P. et al. Proteogenomics connects somatic mutations to signalling in breast cancer. Nature 534, 55–62 (2016).
Wu, K. et al. Creatine kinase B suppresses ferroptosis by phosphorylating GPX4 through a moonlighting function. Nat. Cell Biol. 25, 714–725 (2023).
Fang, X., Ardehali, H., Min, J. & Wang, F. The molecular and metabolic landscape of iron and ferroptosis in cardiovascular disease. Nat. Rev. Cardiol. 20, 7–23 (2023).
Wang, Y. et al. ACSL4 deficiency confers protection against ferroptosis-mediated acute kidney injury. Redox Biol. 51, 102262 (2022).
Witzigmann, D. et al. Lipid nanoparticle technology for therapeutic gene regulation in the liver. Adv. Drug Deliv. Rev. 159, 344–363 (2020).
Kalyane, D. et al. Employment of enhanced permeability and retention effect (EPR): nanoparticle-based precision tools for targeting of therapeutic and diagnostic agent in cancer. Mater. Sci. Eng. C Mater. Biol. Appl. 98, 1252–1276 (2019).
Bitounis, D., Jacquinet, E., Rogers, M. A. & Amiji, M. M. Strategies to reduce the risks of mRNA drug and vaccine toxicity. Nat. Rev. Drug Discov. 23, 281–300 (2024).
Bahman, A., Abaza, M., Khoushaish, S. & Al-Attiyah, R. J. Therapeutic efficacy of sorafenib and plant-derived phytochemicals in human colorectal cancer cells. BMC Complement. Med. Ther. 23, 210 (2023).
Hu, B. et al. IFNα potentiates anti-PD-1 efficacy by remodeling glucose metabolism in the hepatocellular carcinoma microenvironment. Cancer Discov. 12, 1718–1741 (2022).
Li, J. B. et al. Tumor-specific GPX4 degradation enhances ferroptosis-initiated antitumor immune response in mouse models of pancreatic cancer. Sci. Transl. Med. 15, eadg3049 (2023).
Kapralov, A. A. et al. Redox lipid reprogramming commands susceptibility of macrophages and microglia to ferroptotic death. Nat. Chem. Biol. 16, 278–290 (2020).
Feng, J. et al. Simvastatin re-sensitizes hepatocellular carcinoma cells to sorafenib by inhibiting HIF-1α/PPAR-γ/PKM2-mediated glycolysis. J. Exp. Clin. Cancer Res. 39, 24 (2020).
Gao, L. et al. FGF19/FGFR4 signaling contributes to the resistance of hepatocellular carcinoma to sorafenib. J. Exp. Clin. Cancer Res. 36, 8 (2017).
Tao, Y. et al. UFL1 promotes antiviral immune response by maintaining STING stability independent of UFMylation. Cell Death Differ. 30, 16–26 (2023).
Tamaskovic, R., Bichsel, S. J., Rogniaux, H., Stegert, M. R. & Hemmings, B. A. Mechanism of Ca2+-mediated regulation of NDR protein kinase through autophosphorylation and phosphorylation by an upstream kinase. J. Biol. Chem. 278, 6710–6718 (2003).
Stegert, M. R., Tamaskovic, R., Bichsel, S. J., Hergovich, A. & Hemmings, B. A. Regulation of NDR2 protein kinase by multi-site phosphorylation and the S100B calcium-binding protein. J. Biol. Chem. 279, 23806–23812 (2004).
Wang, X. et al. Injectable extracellular matrix microparticles promote heart regeneration in mice with post-ischemic heart injury. Adv. Healthc. Mater. 11, e2102265 (2022).
Wang, D. et al. FGF1ΔHBS prevents diabetic cardiomyopathy by maintaining mitochondrial homeostasis and reducing oxidative stress via AMPK/Nur77 suppression. Signal Transduct. Target. Ther. 6, 133 (2021).
Wu, H. et al. Pathological and ATR–FTIR spectral changes of delayed splenic rupture and medical significance. Spectrochim. Acta A Mol. Biomol. Spectrosc. 278, 121286 (2022).
Mizuno, Y., Ishii, T. & Hasegawa, T. In vivo verification of the pathophysiology of lipoid congenital adrenal hyperplasia in the adrenal cortex. Endocrinology 160, 331–338 (2019).
Hou, T. et al. Kidney injury evoked by fine particulate matter: risk factor, causation, mechanism and intervention study. Adv. Sci. 11, e2403222 (2024).
Jin, Y. et al. Jagged1-mediated myeloid Notch1 signaling activates HSF1/Snail and controls NLRP3 inflammasome activation in liver inflammatory injury. Cell Mol. Immunol. 17, 1245–1256 (2020).
Kadono, K. et al. Myeloid Ikaros–SIRT1 signaling axis regulates hepatic inflammation and pyroptosis in ischemia-stressed mouse and human liver. J. Hepatol. 76, 896–909 (2022).
Acknowledgements
This work was supported by the National Natural Science Foundation of China (81871253, 82071789, 82371782, 82101854 and 32400760), Shanghai Science and Technology Committee (18411951300), Shanghai Industrial Collaborative Innovation Project (HCXBCY-2023-041), Teaching Achievement Cultivation Project of NMU (JPY2022A15) and Clinical Research Special Project of Shanghai Health Commission (20224Y0254).
Author information
Authors and Affiliations
Contributions
Z.Z., Y.Y. and S.X. designed and supervised the research. Y.T., Shulei Yin, K.W., L.Z., Y.C., Y.W., P.H., Shenhui Yin, L.C., Y.Z., S. Yu, J.C., G.Q., M.S. and S. Yang performed experiments. Y.T., K.W. and Y.H. collected clinical tumor tissue samples and performed analyses. C.Q. and Y.X. provided reagents. C.L., Y.W., S.L. and Q.H. performed bioinformatics analyses. Z.Z., Y.Y., S.X. and Y.T. analyzed data and wrote the paper. All authors read and approved the manuscript.
Corresponding authors
Ethics declarations
Competing interests
All authors declare no competing interests.
Peer review
Peer review information
Nature Cancer thanks Nabil Djouder and the other, anonymous, reviewer(s) for their contribution to the peer review of this work.
Additional information
Publisher’s note Springer Nature remains neutral with regard to jurisdictional claims in published maps and institutional affiliations.
Extended data
Extended Data Fig. 1 SCRN1 is associated with sorafenib resistance and unfavorable prognosis in HCC patients.
a, IC50 of sorafenib in WT and SR HepG2 cells (n = 5 biological replicates). The HL of WT and SR group was -1.42 and -3.01 respectively. b, c, Heat map (b) and KEGG analysis (c) of DEGs in RNA-sequencing between WT and SR HepG2 cells (GSE248764). Data were analyzed by two-sided permutation test, and P values were adjusted using the Benjamini-Hochberg method (c). d, SCRN1 expression in HCC samples of different histologic and pathologic grade in the TCGA cohort (G1&G2: n = 233 patients, G3&G4:136 patients, Stage 1: n = 173 patients, Stage 2-4: n = 177 patients). The boxplot’s lower and upper edges represent the first and third quartiles, with the central axis indicating the median. The whiskers reach the minimum and maximum values. e, Proportion of relapse cases were analyzed by SCRN1 expression in cohort1. f, g, SCRN1 expression in HCC cells treated with hypoxic culture, LA, and inflammatory factors (IFN: interferon, TNF: tumor necrosis factor) (n = 3 biological replicates). Data presented as mean ± s.d. of three independent experiments (f, g) or mean ± s.e.m. (a, d, e). Statistical significance was determined by nonlinear regression (a), two-tailed unpaired Student’s t-test (d, f, g), or two-tailed chi-square test (e).
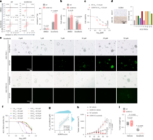
Extended Data Fig. 2 SCRN1 promotes sorafenib resistance in HCC.
a, b, Establishment of stably SCRN1 KO (a) and SCRN1 OE (b) HepG2 cells. c-f, Cell proliferation (c), migration (d), cell death (e) and cell cloning formation (f) of WT and SCRN1 KO HepG2 cells (n = 3 biological replicates). Gating strategies for proliferation and cell death were presented in the upper panels of corresponding figures (c, e). g-i, Cell viability (g) (n = 6 biological replicates), IC50 of sorafenib (h) (n = 5 biological replicates) and cell cloning formation (i) of WT and SCRN1 OE HepG2 cells. The HL of WT and SCRN1 OE group was -3.13 and -2.57 respectively (h). j, Representative image of HCC PDOs at day 7. k, Representative immunofluorescence staining of PDOs and paired HCC tissues. Alpha fetoprotein (AFP), cytokeratin 19 (CK19), epithelial cell adhesion molecule (EPCAM). l, The volume of subcutaneous tumors generated by WT and SCRN1 KO HepG2 cells. m, Establishment of stably SCRN1 KO Huh7 cells. n-p, WT and SCRN1 KO Huh7 cells were injected subcutaneously into nude mice. Sorafenib (30 mg/kg) gavage was given every other day. The volume (n, o) and weight (p) of subcutaneous tumors in indicated mice are shown (n = 5 male mice per group). The boxplot’s lower and upper edges represent the first and third quartiles, with the central axis indicating the median. The whiskers reach the minimum and maximum values. Data presented as mean ± s.d. of three independent experiments (c-e) or mean ± s.e.m. (g, h, n, p). Statistical significance was determined by two-tailed unpaired Student’s t-test (c-e, g, p), nonlinear regression (h) or two-way ANOVA (n).
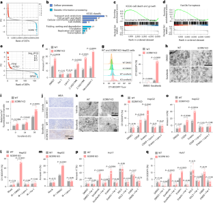
Extended Data Fig. 3 SCRN1 enhances tumor resistance to ferroptosis.
a, Expression and phosphorylation of indicated molecules in WT and SCRN1 KO HepG2 cells after sorafenib treatment. b, Expression of indicated molecules in WT and SCRN1 KO HepG2 cells. c, Cell death of WT and SCRN1 KO HepG2 cells pre-treated with different cell death inhibitors and stimulated with sorafenib. d-f, Lipid peroxidation (d), C11-BODIPY fluorescence (e) and representative images of Fe2+ content (f) of WT and SCRN1 KO HepG2 cells stimulated with sorafenib (n = 3 biological replicates). Gating strategy for C11-BODIPY fluorescence was presented in the upper panels of corresponding figures (e). g, Establishment of stably SCRN1 OE Huh7 cells. h, i, Percentage of cell death (h) and C11-BODIPY fluorescence (i) of WT and SCRN1 OE Huh7 cells treated with sorafenib and erastin (n = 3 biological replicates). j, k, Percentage of cell death (j) and C11-BODIPY fluorescence (k) of Hep3B cells transfected with control or SCRN1 siRNA and treated as indicated (n = 3 biological replicates). l, Establishment of stably SCRN1 KO HT1080 and NIH3T3 cells. m-p, Percentage of cell death (m, o) and C11-BODIPY fluorescence (n, p) of WT and SCRN1 KO HT1080 and NIH3T3 cells treated with indicated FINs (n = 3 biological replicates). q, Establishment of stably SCRN1 OE HT1080 and NIH3T3 cells. r-u, Percentage of cell death (r, t) and C11-BODIPY fluorescence (s, u) of WT and SCRN1 OE HT1080 and NIH3T3 cells treated with sorafenib and erastin (n = 3 biological replicates). v-y, Percentage of cell death (v, x) and C11-BODIPY fluorescence (w, y) of HCT116 and SW480 cells transfected with control or SCRN1 siRNA and treated as indicated (n = 3 biological replicates). Data shown are representative of three independent experiments with similar results (a, b, g, l, q). Data presented as mean ± s.d. of three independent experiments and statistical significance was determined by two-tailed unpaired Student’s t-test (d, e, h-k, m-p, r-y).
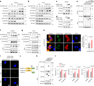
Extended Data Fig. 4 SCRN1 suppresses ferroptosis by targeting GPX4.
a, The mRNA expression of PTGS2, solute carrier family 7 member 11(SLC7A11), ACSL4, glutathione synthetase (GSS), glutamate cysteine ligase (GCLC), GPX4, ACSL1 and FTH1 in WT and SCRN1 KO HepG2 cells treated with sorafenib (n = 3 biological replicates). b, Endogenous GPX4 expression in SCRN1 KO HepG2 cells transfected with SCRN1-Myc for indicated hours. c, The interaction between GPX4-Flag and SCRN1-Myc in HEK293T cells was detected by co-IP analysis. d, The endogenous interaction of SCRN1 with ACSL1 and FTH1 in HepG2 cells. e, Confocal analysis of endogenous GPX4 distribution in HepG2 cells treated with sorafenib or not. f, g, Respective images (f) and analysis (g) of co-localization between GPX4 and SCRN1 truncations in HepG2 cells (n = 10 cells per group). h, Schematic structure and truncates of SCRN1 N truncation. i, Interaction between GPX4-Flag and SCRN1-Myc N truncations in HEK293T cells was detected by co-IP analysis. j, Percentage of cell death of WT and SCRN1 KO HepG2 cells pre-treated with 2 mM GSH-EE and 1 mM NAC and stimulated with sorafenib (n = 3 biological replicates). Data shown are representative of three independent experiments with similar results (b-d, i). Data presented as mean ± s.d. of three independent experiments (a, j) or mean ± s.e.m. (g). Statistical significance was determined by two-tailed unpaired Student’s t-test (a, g, j).
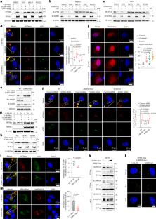
Extended Data Fig. 5 SCRN1 inhibits CMA mediated degradation of GPX4.
a, Quantification of GPX4 protein level in HepG2 and Huh7 cells via ImageJ software (n = 3 biological replicates). b, Representative images (left) and analysis (right) of autophagic flux of mCherry-EGFP-GPX4 in WT and SR HepG2 cells treated with sorafenib or not (n = 10 cells per group). c, d, GPX4 expression in LAMP2A KO Huh7 (c) and ATG5 KO HepG2 (d) cells with SCRN1 knockdown or not. e, Percentage of cell death of WT and LAMP2A KO HepG2 cells with SCRN1 knockdown or not and treated with sorafenib (n = 3 biological replicates). f, GPX4 expression in HepG2 cells treated with 6-AN for indicated hours. g, Representative images (left) and analysis (right) of general CMA activity in HepG2 cells treated with LA, hypoxia, inflammation factors or serum starvation for 18 h (n = 10 cells per group). h, Representative images (left) and analysis (right) of general CMA activity in WT and SR HepG2 cells treated with sorafenib or serum starvation for 18 h (n = 10 cells per group). i, Representative images (left) and analysis (right) of general CMA activity in SS and SR PDOs treated with sorafenib for 18 h (n = 10 cells per group). j, Representative images (left) and analysis (right) of general CMA activity in WT and SCRN1 KO HepG2 cells treated with sorafenib for 18 h (n = 8 cells per group). k, LAMP2A, HSC70 and GAPDH expression in WT and SCRN1 KO HepG2 cells. l, Interaction between SCRN1-Myc, LAMP2A-V5 and HSC70-Flag in HEK293T cells was detected by co-IP analysis. Data shown are representative of three independent experiments with similar results (c, d, f, k, l). Data presented as mean ± s.d. of three independent experiments (a, e) or mean ± s.e.m. (b, g-j). Statistical significance was determined by two-tailed unpaired Student’s t-test (a, b, e, g-j).
Extended Data Fig. 6 SCRN1 stabilizes GPX4 by promoting S45 phosphorylation.
a, Expression of WT and single lysine site mutated GPX4 in HEK293T cells transfected with SCRN1-Myc or control plasmid. b, The structure of GPX4 CMA-target motif (124NVKFD128) and S45 site. The structure of GPX4 was obtained from Protein Data Bank (pdb_00002gs3). c, Detection of the specificity of p-GPX4S45 antibody by ELISA. d, The mRNA expression of SCRN1 and GPX4 in SS and SR PDOs (n = 4 biological replicates). e, Establishment of stably GPX4 KO HepG2 cells. f, Percentage of cell death of WT and GPX4 KO HepG2 cells treated with sorafenib and erastin (n = 3 biological replicates). g, Percentage of cell death of WT and GPX4 KO HepG2 cells with GPX4 reconstitution and treated with sorafenib (n = 3 biological replicates). Data shown are representative of three independent experiments with similar results (a, e). Data presented as mean ± s.d. of three independent experiments and statistical significance was determined by two-tailed unpaired Student’s t-test (d, f, g).
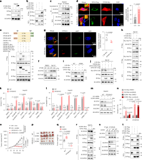
Extended Data Fig. 7 STK38 is responsible for SCRN1 mediated GPX4 phosphorylation.
a, Dot plot showing GPX4-interacting proteins by using mass spectrometry. b, c, GPX4-Flag expression in HEK293T (b) and Huh7 (c) cells transfected with increasing STK38-Myc. d, GPX4-Flag expression in HEK293T cells transfected with increasing RIOK1-Myc. e, Endogenous interaction between STK38 and GPX4 in Huh7 cells. f, The mRNA expression of GPX4 in HepG2 cells transfected with control or STK38 siRNA (n = 3 biological replicates). g, GPX4-Flag expression in HEK293T cells transfected with STK38-Myc and treated with Baf-A1. h, The interaction between GPX4-Flag and LAMP2A in HEK293T cells transfected with STK38-Myc or control plasmid and treated with staurosporine or not. i, WT or S45A mutated GPX4 expression in HEK293T cells transfected with STK38-Myc. j-m, Establishment of stably STK38 KO HepG2 (j), Huh7 (k), HT1080 (l) and NIH3T3 (m) cells. n-s, Percentage of cell death (n, p, r) and C11-BODIPY fluorescence (o, q, s) of WT and STK38 KO Huh7, HT1080 and NIH3T3 cells treated with indicated FINs (n = 3 biological replicates). Data shown are representative of three independent experiments with similar results (b-e, g-m). Data presented as mean ± s.d. of three independent experiments and statistical significance was determined by two-tailed unpaired Student’s t-test (f, n-s).
Extended Data Fig. 8 SCRN1 promotes the interaction of STK38 and GPX4.
a, GPX4 expression in WT and STK38 KO Huh7 cells with SCRN1 knockdown or not. b, The efficiency of stable SCRN1 overexpression in control and STK38 KO cells. c, STK38 expression in WT and SCRN1 KO HepG2 cells. d, e, The interaction between full length and truncations of STK38-Flag and SCRN1-Myc in HEK293T cells was detected by co-IP analysis. f, The interaction of STK38-Flag and SCRN1-Myc N truncations in HEK293T cells was detected by co-IP analysis. g, The phosphorylation of YAP1-V5 and interaction of STK38-Flag and YAP1-V5 in HEK293T cells was detected by co-IP analysis. h, i, The phosphorylation of YAP1 by STK38 in PDOs (h) (n = 4 PDOs) and HCC tumors (i) (n = 6 HCC tumors) was detected by in vitro kinase assays. j, The mRNA expression of c-MYC, PPAT, LDHA, BCAT1 and NPM1 in HepG2 and Huh7 cells with STK38 knockdown or not (PPAT: phosphoribosyl pyrophosphate amidotransferase, LDHA: lactate dehydrogenase A, BCAT1: branched chain amino acid transaminase 1, NPM1: nucleophosmin 1) (n = 3 biological replicates). k, l, The protein level of c-MYC in WT and STK38 KO HepG2 (k) and Huh7 (l) cells. m, The luciferase activity of c-MYC in HepG2 and Huh7 cells transfected with STK38 or control plasmid (n = 3 biological replicates). n, The mechanism of SCRN1 promoting ferroptosis resistance through enhancing GPX4 phosphorylation and abolishing CMA degradation of it via STK38 (created by Biorender). Data shown are representative of three independent experiments with similar results (a-i, k, l). Data presented as mean ± s.d. of three independent experiments (j, m) or mean ± s.e.m. (h, i). Statistical significance was determined by two-tailed unpaired Student’s t-test (j, m) or two-tailed paired Student’s t-test (h, i).
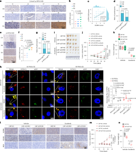
Extended Data Fig. 9 GPX4 phosphorylation correlated with sorafenib resistance.
a, b, Representative images (a) and analysis (b) of GPX4 protein detection using IHC assay in cohort1 (CR: n = 11 patients, PR: n = 26 patients, PD: n = 43 patients). c, Two-tailed spearman correlation analysis between SCRN1 and GPX4 expression in cohort1. The error bar represents a 95% CI. d, Percentage of cases were analyzed by GPX4 expression in cohort1. The P value refers to the comparison of non-responsive patients (PD) between the high- and low- GPX4 groups. e, f, Representative MRI images (e) and GPX4 protein expression (f) in cohort2 (CR: n = 7 patients, PR: n = 3 patients, SD: n = 7 patients, PD: n = 7 patients). g, Percentage of cases were analyzed by GPX4 expression in cohort2. The P value refers to the comparison of non-responsive patients (SD and PD) between the high- and low- GPX4 groups. Data presented as mean ± s.e.m. and statistical significance was determined by two-tailed unpaired Student’s t-test (b, f) or two-tailed chi-square test (d, g).
Extended Data Fig. 10 Targeting SCRN1 and STK38 improves sorafenib efficacy.
a-c, STK38 expression (a), cell death (b) (n = 3 biological replicates) and C11-BODIPY fluorescence (c) (n = 3 biological replicates) of HepG2 cells treated with 17-AAG. d, Size distribution and encapsulation efficiency of LNPs. e-g, Analysis of efficacy (e), hepatotoxicity (f), nephrotoxicity and cardiotoxicity (g) of LNP siSTK38 in vivo (n = 3 male mice per group). h, H&E staining (left) and injury assessment (right) of the heart, kidney, liver, spleen and adrenal gland of mice intravenously injected with 1 nmol LNPs. i, IHC staining (left) and analysis (right) of MDA of the heart, kidney, liver, spleen and adrenal gland of mice intravenously injected with 1 nmol LNPs (n = 3 biological replicates). j, Efficacy of LNP siSCRN1 and LNP siSTK38 in vitro (n = 3 biological replicates). k, l, Cell viability of HepG2 (k) (n = 6 biological replicates), HCT116 and SW480 (l) (n = 4 biological replicates) cells pretreated with LNP siSCRN1 or LNP siSTK38 and stimulated with sorafenib. m, GPX4 KO HepG2 cells were injected subcutaneously into nude mice. Sorafenib (30 mg/kg) gavage and intravenous injection of LNPs was given every other day. The volume subcutaneous tumors in indicated mice are shown (n = 5 male mice per group). n, o, STK38 expression (n) and C11-BODIPY fluorescence (o) (n = 3 biological replicates) in HepG2 cells treated with MEKK2 inhibitors and sorafenib. Data shown are representative of three independent experiments with similar results (a, n). Data presented as mean ± s.d. of three independent experiments (b, c, e-g, j, o) or mean ± s.e.m. (k, l). Statistical significance was determined by two-tailed unpaired Student’s t-test (b, c, e-g, j-l, o).
Supplementary information
Supplementary Information (download PDF )
Supplementary Tables 1 and 2.
Supplementary Data 1 (download XLSX )
Mass spectrometry source data related to Extended Data Fig. 7a.
Source data
Source Data Fig. 1 (download XLSX )
Statistical source data.
Source Data Fig. 2 (download XLSX )
Statistical source data.
Source Data Fig. 3 (download XLSX )
Statistical source data.
Source Data Fig. 4 (download XLSX )
Statistical source data.
Source Data Fig. 5 (download XLSX )
Statistical source data.
Source Data Fig. 6 (download XLSX )
Statistical source data.
Source Data Fig. 7 (download XLSX )
Statistical source data.
Source Data Fig. 8 (download XLSX )
Statistical source data.
Source Data Extended Data Fig.1 (download XLSX )
Statistical source data.
Source Data Extended Data Fig. 2 (download XLSX )
Statistical source data.
Source Data Extended Data Fig. 3 (download XLSX )
Statistical source data.
Source Data Extended Data Fig. 4 (download XLSX )
Statistical source data.
Source Data Extended Data Fig. 5 (download XLSX )
Statistical source data.
Source Data Extended Data Fig. 6 (download XLSX )
Statistical source data.
Source Data Extended Data Fig. 7 (download XLSX )
Statistical source data.
Source Data Extended Data Fig. 8 (download XLSX )
Statistical source data.
Source Data Extended Data Fig. 9 (download XLSX )
Statistical source data.
Source Data Extended Data Fig.10 (download XLSX )
Statistical source data.
Source Data Figs. 1 and 4–7 and Extended Data Figs. 2–8 and 10. (download PDF )
Unprocessed western blots.
Rights and permissions
Springer Nature or its licensor (e.g. a society or other partner) holds exclusive rights to this article under a publishing agreement with the author(s) or other rightsholder(s); author self-archiving of the accepted manuscript version of this article is solely governed by the terms of such publishing agreement and applicable law.
About this article
Cite this article
Tao, Y., Yin, S., Wei, K. et al. SCRN1 confers hepatocellular carcinoma resistance to ferroptosis by stabilizing GPX4 via STK38-mediated phosphorylation. Nat Cancer 6, 1976–1993 (2025). https://doi.org/10.1038/s43018-025-01061-7
Received:
Accepted:
Published:
Version of record:
Issue date:
DOI: https://doi.org/10.1038/s43018-025-01061-7


