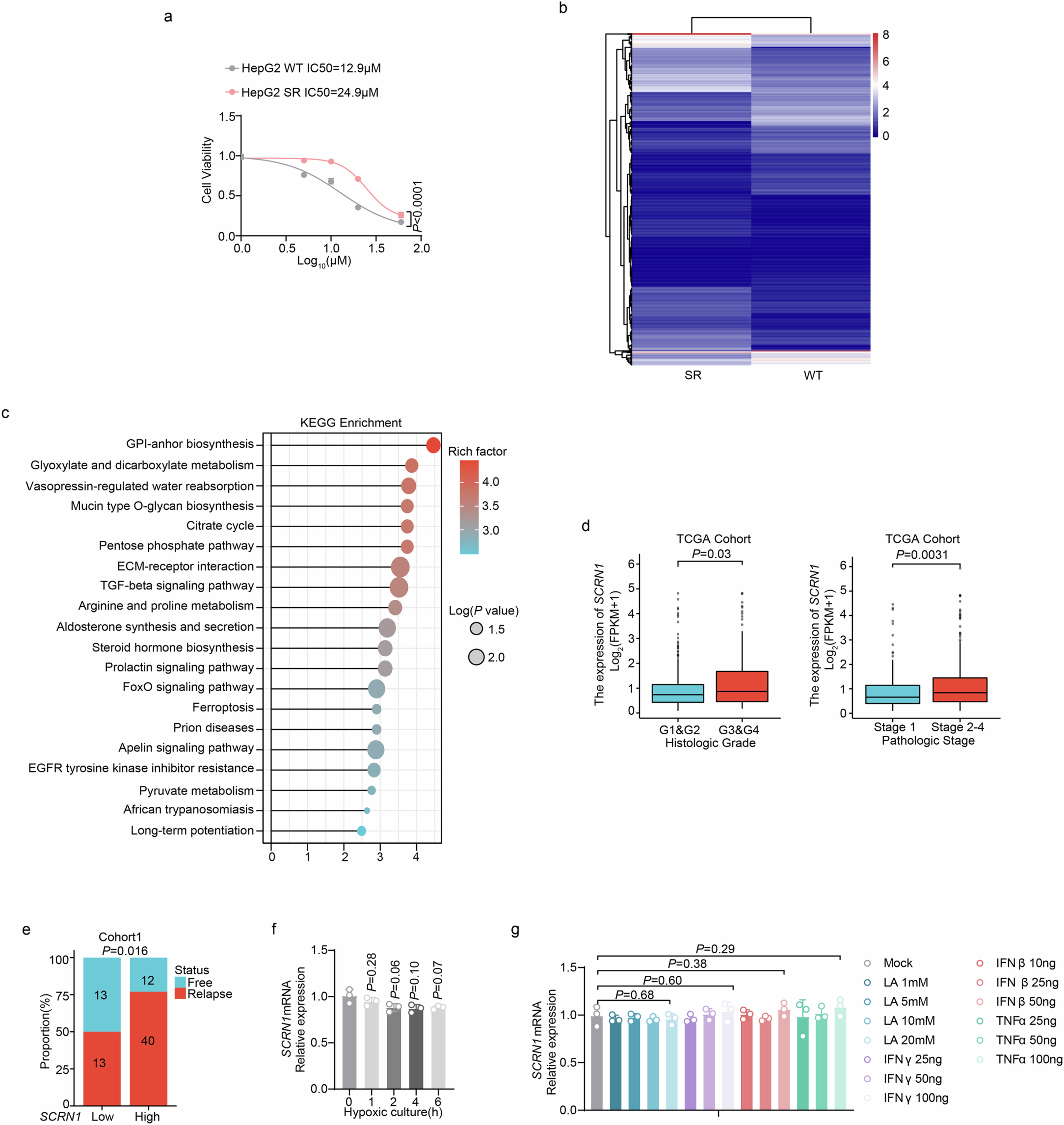
Extended Data Fig. 1: SCRN1 is associated with sorafenib resistance and unfavorable prognosis in HCC patients.

a, IC50 of sorafenib in WT and SR HepG2 cells (n = 5 biological replicates). The HL of WT and SR group was -1.42 and -3.01 respectively. b, c, Heat map (b) and KEGG analysis (c) of DEGs in RNA-sequencing between WT and SR HepG2 cells (GSE248764). Data were analyzed by two-sided permutation test, and P values were adjusted using the Benjamini-Hochberg method (c). d, SCRN1 expression in HCC samples of different histologic and pathologic grade in the TCGA cohort (G1&G2: n = 233 patients, G3&G4:136 patients, Stage 1: n = 173 patients, Stage 2-4: n = 177 patients). The boxplot’s lower and upper edges represent the first and third quartiles, with the central axis indicating the median. The whiskers reach the minimum and maximum values. e, Proportion of relapse cases were analyzed by SCRN1 expression in cohort1. f, g, SCRN1 expression in HCC cells treated with hypoxic culture, LA, and inflammatory factors (IFN: interferon, TNF: tumor necrosis factor) (n = 3 biological replicates). Data presented as mean ± s.d. of three independent experiments (f, g) or mean ± s.e.m. (a, d, e). Statistical significance was determined by nonlinear regression (a), two-tailed unpaired Student’s t-test (d, f, g), or two-tailed chi-square test (e).