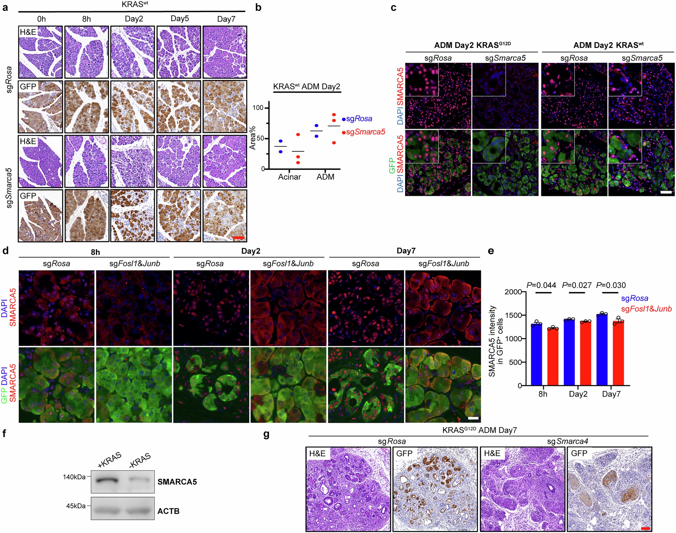
Extended Data Fig. 3: Smarca5 ablation does not affect ADM formation and regeneration in KRASwt context and SMARCA5 is activated by KRAS signaling.

a, Representative H&E staining and IHC staining for GFP of the pancreas from the Ca mice treated with indicated AAV-Cre-sgRNA viruses in KRASwt context described in Fig. 2a. Scale bar, 100 μm. b, Quantification of histological appearance of GFP-positive cells at ADM Day 2 in KRASwt context (sgRosa, n = 2; sgSmarca5, n = 3 biologically independent animals). Short horizontal lines indicate the mean. c, Representative IF staining for GFP and SMARCA5 at ADM Day 2. Scale bar, 50μm. d, Representative IF co-staining for GFP and SMARCA5 in sgRosa and sgFosl1&Junb samples (as shown in Fig. 2a). Scale bar, 20μm. e, Quantification of SMARCA5 signals in GFP-positive cells in d. Significance was determined by unpaired two-tailed Student’s t-test. n = 3 biological independent mice. Data are present as mean ± SEM, with each dot representing one mouse. f, Western blot showing SMARCA5 levels after KRAS depletion in mouse PDAC cell line “3-4” (see method for details). g, Representative H&E staining and IHC staining for GFP of the pancreas from sgRosa and sgSmarca4 mice on ADM Day 7 in KRASG12D context. Scale bar, 100 μm.