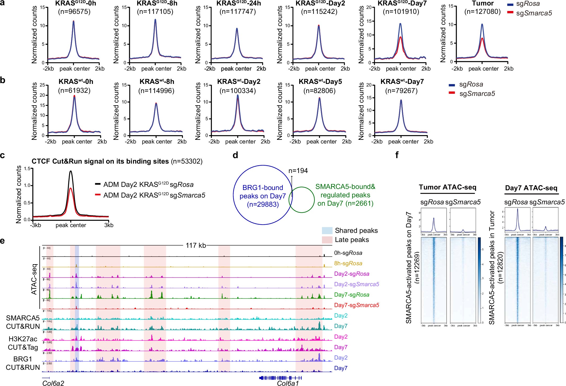
Extended Data Fig. 5: SMARCA5 regulates chromatin opening of peaks near malignant genes on Day 7.

a-b, Metaplot analyses of ATAC-seq signals at all open chromatin regions in sgRosa and sgSmarca5 samples at indicated time in either KRASG12D (a) or KRASwt (b). “All open peaks” refer to all peaks called by the Genrich software in the sgRosa samples at the corresponding time points. c, CTCF signals on “CTCF binding sites” in Rosa and Smarca5 knockout samples from ADM assay on Day 2. “CTCF binding sites” were determined by MACS2 using CTCF CUT&RUN data from Day 2 samples, with a threshold set at p < 0.01. d, Venn diagram showing the intersection of BRG1 CUT&RUN peaks and SMARCA5-bound®ulated peaks on Day 7. “BRG1” CUT&RUN peaks were determined by MACS2 using BRG1 CUT&RUN data from Day 7 samples, with a threshold set at p < 0.01. e, ATAC-seq, CUT&RUN (SMARCA5 and BRG1) and CUT&Tag (H3K27ac) tracks showing peaks regulated by SMARCA5 on Day 7 near Col6a1 gene locus. “Shared peaks” are labeled in blue and “late peaks” are labeled in red. f, Heatmap showing the ATAC-seq signals of the peaks activated by SMARCA5 on ADM Day 7 and in tumor samples.