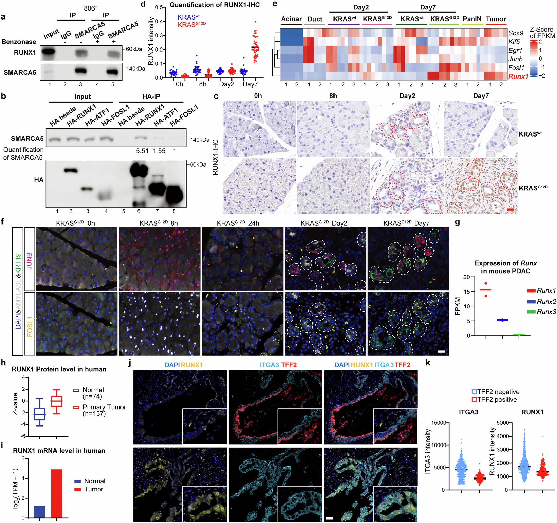
Extended Data Fig. 8: RUNX1 associates with SMARCA5.

a, Co-IP experiments using an antibody against endogenous SMARCA5 in “806” cells. Antibodies used for western blotting are shown on the left. b, IP of HA-tagged RUNX1, ATF1 and FOSL1 from 293 T nuclear extract, followed by western blotting. 293 T cells were transfected with the indicated HA-tagged transcription factors. Endogenous SMARCA5 was blotted by western blotting. Antibodies are indicated on the left. Quantification of SMARCA5 signals in IP samples is shown below. c, IHC for RUNX1 at indicated time points (samples were collected as in Fig. 2a). Scale bar, 20μm. d, Dot plots showing quantification of RUNX1 signals in c. n = 22, 32, 33, 30, 30, 43, 24, 45 cells from left to right. e, Heatmap demonstrating RNA expression of transcription factors at the indicated samples. Each column represents a biologically independent mouse. Each condition used replicate mice (bottom) and each mouse was represented by three technical replicates. f, Representative IF co-staining for amylase, KRT19 and JUNB or FOSL1 at indicated time points (samples were collected as in Fig. 2a). Scale bar, 20 μm. g, RNA expression of Runx1, Runx2 and Runx3 in mouse PDAC samples. n = 2 mice with 3 technical replicates each. One dot represents the average of the three technical replicates. Short horizontal lines indicate the mean. h, Box plot showing protein levels of RUNX1 in human normal pancreas samples and PDAC samples. Protein expression data were obtained from UALCAN65. i, Bar plot showing RNA expression levels of Runx1 in human normal pancreas samples and PDAC samples. RNA expression data were obtained from GEPIA264. j, Representative IF co-staining for ITGA3, TFF2 and RUNX1 in the pancreatic tissue dissected from PDAC patients. Scale bar, 20 μm. k, Quantification of ITGA3 and RUNX1 signals in TFF2-positive and TFF2-negative cells in samples from PDAC patients. n = 1033, 364, 1033, 364 cells from left to right.