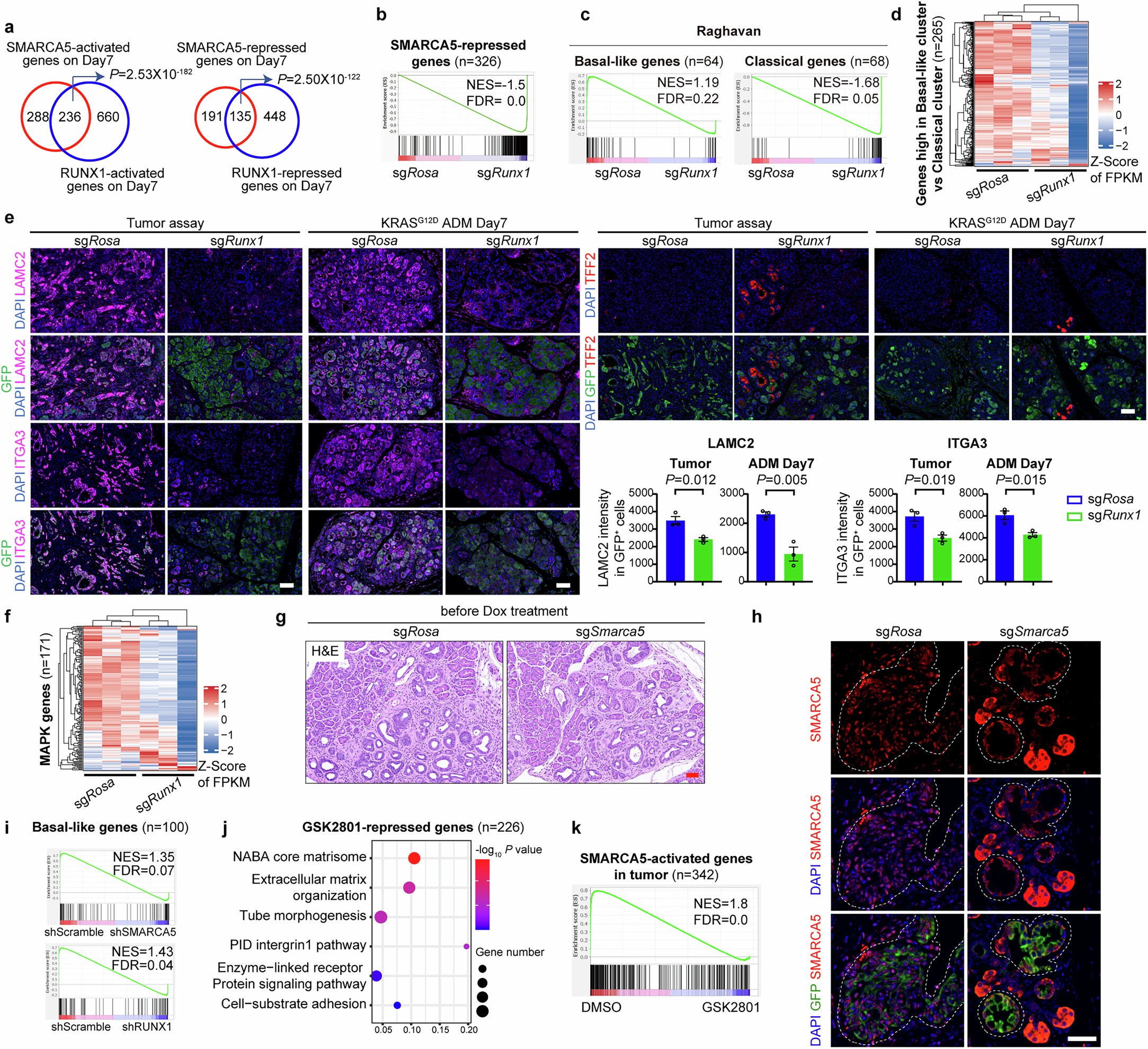
Extended Data Fig. 10: RUNX1 is a malignancy-associated TF and dictates SMARCA5 specificity.

a, The numbers of genes activated or repressed by SMARCA5 or RUNX1 on ADM Day 7. Significance was determined by hypergeometric distribution. b, GSEA comparing the expression of SMARCA5-repressed genes in ADM Day 7 samples with Runx1 knockout. c, GSEA comparing the expression of Basal-like and Classical genes in ADM Day 7 samples with Runx1 knockout. Basal-like/ Classical gene list are same as Extended Data Fig. 6e. d, Heatmap showing RNA expression in ADM Day 7 samples. Gene list are identical to Fig. 4c. e, Representative IF co-staining in tumor and ADM Day 7 samples. Scale bar, 50μm. Significance was determined by unpaired two-tailed Student’s t-test. n = 3 biological independently mice. Data are present as mean ± SEM, with each dot representing one mouse. f, RNA expression of genes in the MAPK signaling pathway in ADM Day 7 samples. MAPK gene list identical to Extended Data Fig. 7e. g, Representative H&E staining for samples obtained before Dox treatment in Fig. 7a. Scale bar, 50μm. h, Representative IF co-staining for samples obtained 3 weeks after Dox treatment in Fig. 7a. Scale bar, 50μm. i, GSEA comparing expression of Basal-like genes in SMARCA5 and RUNX1 knockdown samples in PDCC system. The gene list was selected from ref. 25. j, GO analysis of GSK2801-repressed genes (n = 226). Significance was determined by Metascape using hypergeometric test and Benjamini-Hochberg p-value correction algorithm. k, GSEA comparing the expression of SMARCA5-activated genes in GSK2801 treated PDCCs. Gene lists were same as Extended Data Fig. 6a. Those genes symbols are transferred from mouse to human for GSEA analysis.