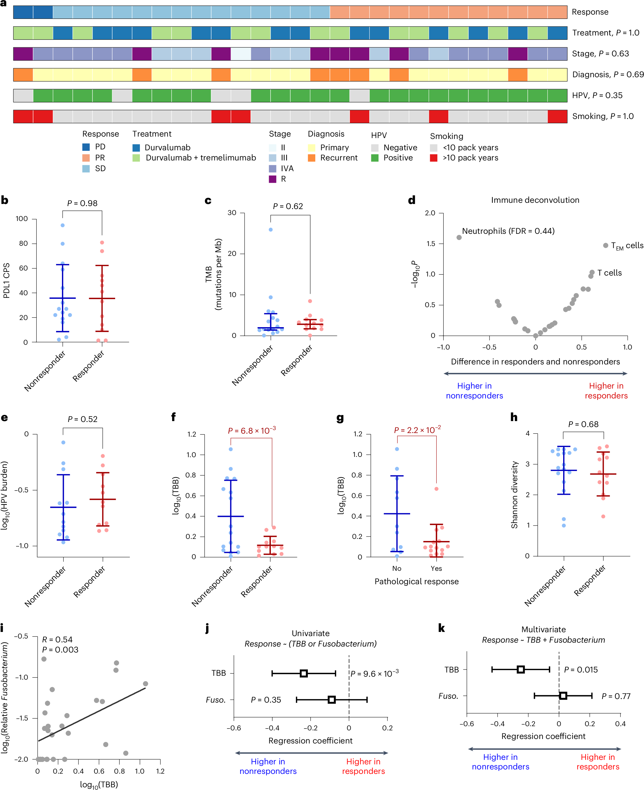
Fig. 1: High intratumoral bacteria is associated with ICB resistance.

a, Overview of study cohort and association of clinicopathological variables with response to neoadjuvant immunotherapy. P values were determined using a two-tailed Fisher’s exact test, except for stage, which was analyzed by a chi-squared test (n = 28). b, Comparison of PDL1 combined positivity score between responders (PR) and nonresponders (SD and PD). Data are shown as the mean and s.d. Statistical analysis was conducted using a two-tailed Welch’s t-test (responder, n = 15; nonresponder, n = 12). c, Comparison of TMB, defined as mutations per megabase of sequenced DNA, between responders (PR) and nonresponders (SD and PD). Data are shown as the median and interquartile range. Statistical analysis was conducted using a two-tailed rank-sum test (responder, n = 16; nonresponder, n = 12). d, Comparison of immune cell populations from RNA sequencing deconvolution using ssGSEA with signatures from Bindea et al.63,64 between responders (PR) and nonresponders (SD and PD). Statistical analysis was conducted using a two-tailed Welch’s t-test with false discovery rate (FDR) determined by Benjamini–Hochberg procedure (responder, n = 16; nonresponder, n = 12). e, Comparison of HPV viral burden, defined as the number of HPV reads per million human reads, between responders (PR) and nonresponders (SD and PD). Data are shown as the mean and s.d. Statistical analysis was conducted using a two-tailed Welch’s t-test (responder, n = 16; nonresponder, n = 12). f, Comparison of TBB between responders (PR) and nonresponders (SD and PD). Data are shown as the mean and s.d. Statistical analysis was conducted using a two-tailed Welch’s t-test (responder, n = 16; nonresponder, n = 12). g, Comparison of TBB between pathological responders and nonresponders. Data are shown as the mean and s.d. Statistical analysis was conducted using a two-tailed Welch’s t-test (responder, n = 14; nonresponder, n = 11). h, Comparison of intratumoral microbiome diversity, quantified by Shannon diversity index, between responders (PR) and nonresponders (SD and PD). Data are shown as the mean and s.d. Statistical analysis was conducted using a two-tailed Welch’s t-test (responder, n = 16; nonresponder, n = 12). i, Correlation of TBB with relative Fusobacterium. Statistical analysis was conducted using a two-tailed Spearman correlation coefficient (n = 28). j, Univariable regression assessing response to ICB as a function of TBB and relative Fusobacterium. Error bars indicate the 95% confidence interval (responder, n = 16; nonresponder, n = 12). k, Multivariable regression assessing response to ICB as a function of TBB and relative Fusobacterium. Error bars indicate the 95% confidence interval (responder, n = 16; nonresponder, n = 12). TEM cells, effector memory T cells.