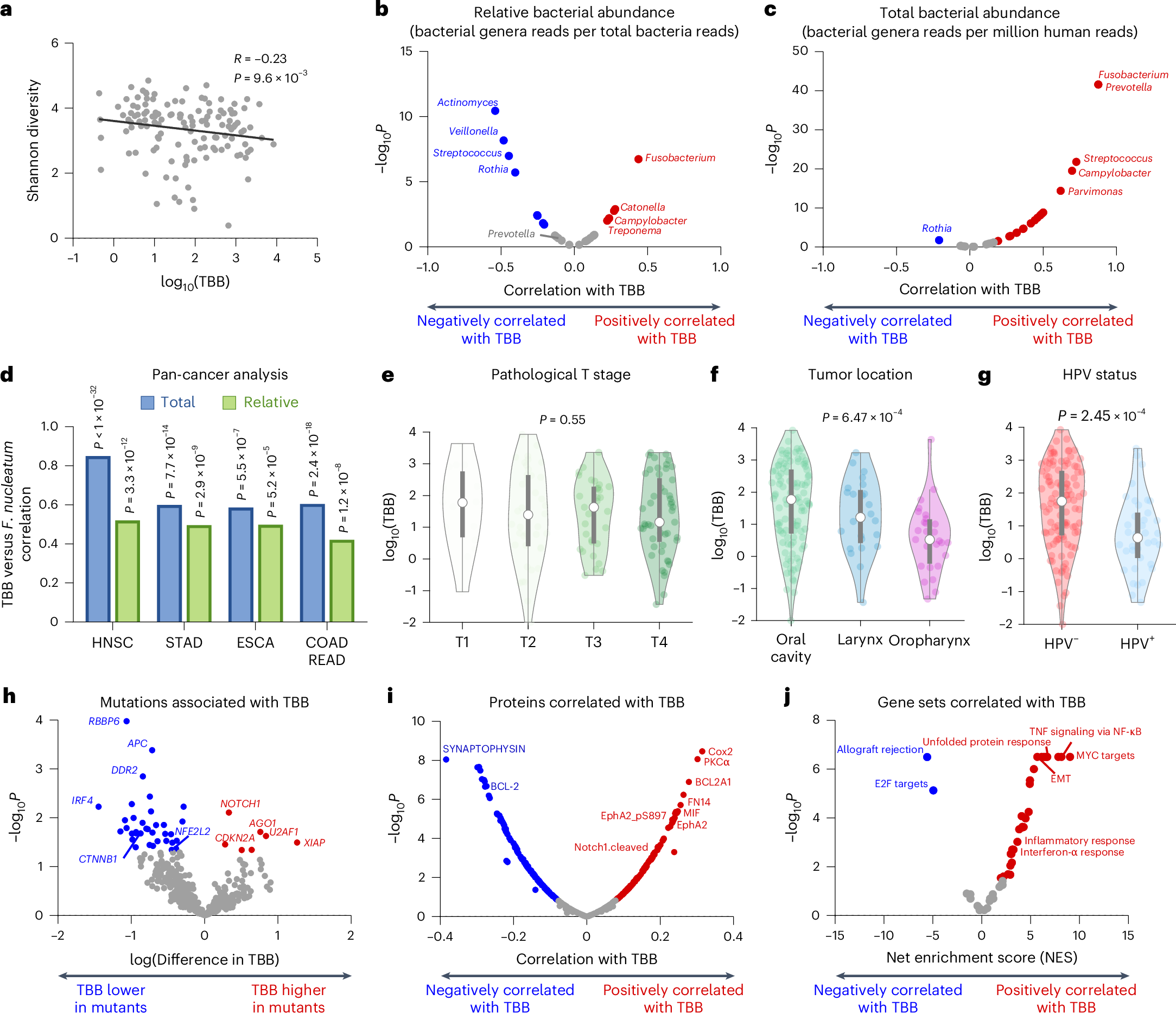
Fig. 3: Microbial, clinical and molecular correlates of intratumoral bacteria burden.

a, Correlation of WGS TBB with intratumoral microbiome diversity. Statistical analysis was conducted using a two-tailed Spearman correlation coefficient (n = 130). b, Correlation of WGS TBB with relative fractions of indicated genera, quantified as fraction of reads for each genera among all mapped bacterial reads. Statistical analysis was conducted using a two-tailed Spearman correlation coefficient. Highlighted genera indicate an FDR < 0.05 (n = 130). c, Correlation of WGS TBB with absolute abundances of indicated genera, quantified as the number of reads per million human reads. Statistical analysis was conducted using a two-tailed Spearman correlation coefficient. Highlighted genera indicate an FDR < 0.05 (n = 130). d, Correlation of WGS TBB with relative fraction of F. nucleatum across cancers (HNSCC, n = 157; stomach adenocarcinoma (STAD), n = 128; esophageal carcinoma (ESCA), n = 62; colorectal adenocarcinoma and rectal adenocarcinoma (COADREAD), n = 170). Statistical analysis was conducted using a two-tailed Spearman correlation coefficient. e–g, WGS TBB in tumors from participants with HNSCC analyzed on the basis of pathological T stage (e; T1, n = 15; T2, n = 41; T3, n = 31; T4, n = 49), tumor location (f; oral cavity, n = 106; larynx, n = 24; oropharynx, n = 27) or tumor HPV status (g; HPV-negative, n = 110; HPV-positive, n = 38). The center white point is the median and the box is the interquartile range. Statistical analysis was conducted using a Kruskal–Wallis (e,f) or two-tailed rank-sum test (g). h, Difference in WES TBB in HNSCC tumors based on mutations in specific genes relevant to HNSCC. Statistical analysis was conducted using a two-tailed Welch’s t-test. Highlighted values indicate P < 0.05 (n = 507). i, Correlation between WES TBB and protein expression from reverse-phase protein array targeted proteomics in HNSCC tumors. Highlighted values indicate P values < 0.05 (n = 349). Statistical analysis was conducted using a two-tailed Spearman correlation coefficient. j, GSEA of genes correlated with WES TBB using Hallmark gene sets. Highlighted values indicate an FDR < 0.05 (n = 503).