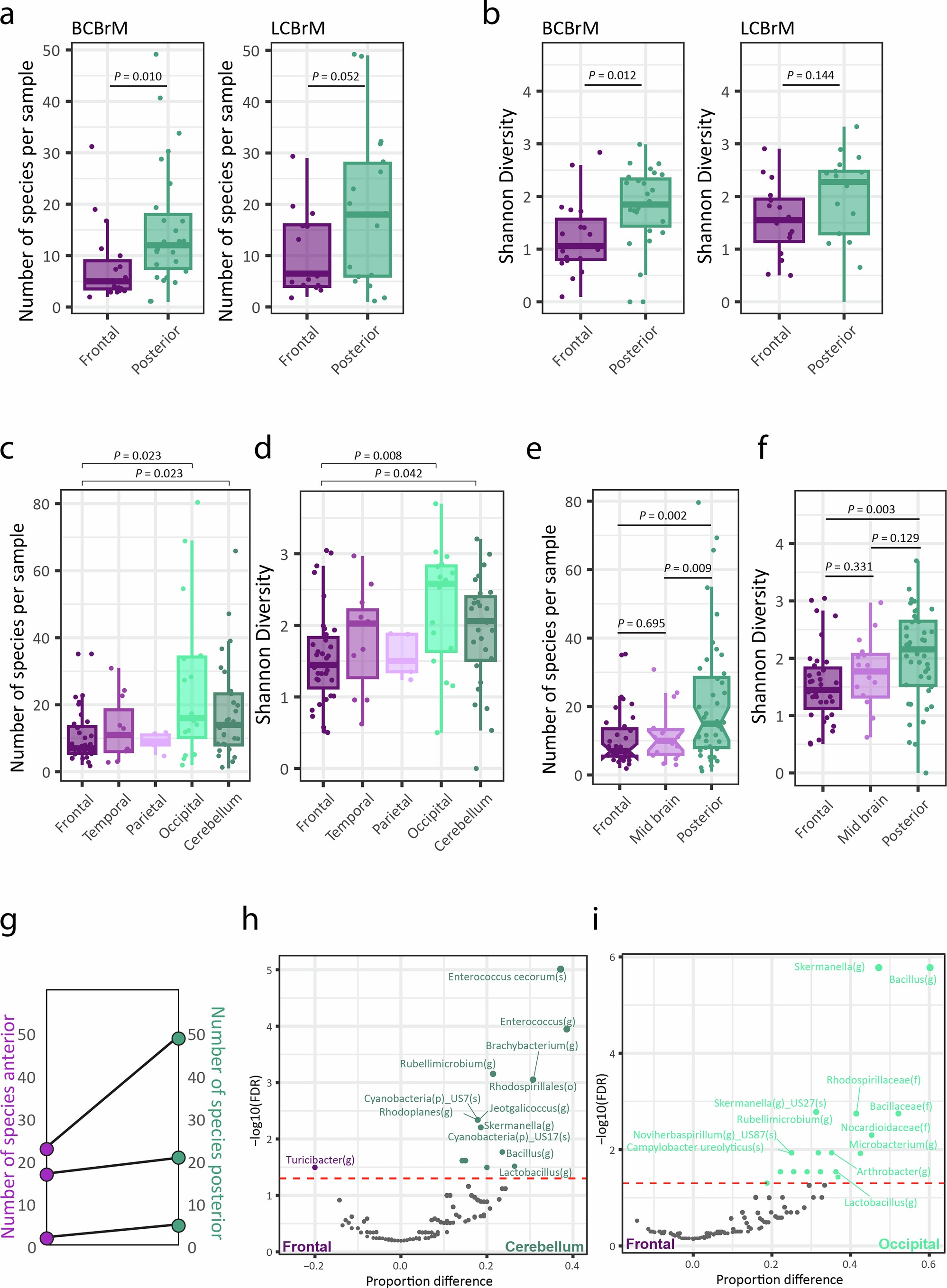
Extended Data Fig. 9: Location-based variation of bacterial richness, diversity, and prevalence in brain metastases.

(a, b) Box plots showing bacterial richness (a) and Shannon diversity index (b) per independent brain metastasis sample from breast cancer brain metastases (BCBrM; frontal n = 19 tumor samples from n = 13 patients, posterior n = 27 tumor samples from n = 16 patients) and lung cancer brain metastases (LCBrM; frontal n = 16 tumor samples from n = 16 patients, posterior n = 17 tumor samples from n = 14 patients). Each “n” corresponds to a distinct patient-derived metastasis specimen (biological replicate). (c, d) Box plots showing bacterial richness (c) and Shannon diversity index (d) in brain metastases from the frontal (n = 35 tumor samples from n = 29 patients), temporal (n = 11 tumor samples from n = 9 patients), parietal (n = 5 tumor samples from n = 3 patients), occipital (n = 16 tumor samples from n = 12 patients), and cerebellum (n = 28 tumor samples from n = 19 patients) brain regions. (e, f) Box plots comparing bacterial richness (e) and Shannon diversity index (f) between brain metastases located in the frontal (n = 35 tumor samples from n = 29 patients), midbrain (n = 16 tumor samples from n = 12 patients), and posterior (n = 44 tumor samples from n = 30 patients) regions. (g) Paired line plot comparing bacterial species richness between matched anterior vs posterior brain metastases from the same patient. Each line connects two independent metastasis samples from the same patient (n = 3 patients). (h, i) Volcano plots showing the differential prevalence of bacterial taxa between frontal (n = 35 tumor samples from n = 29 patients) and cerebellum (n = 28 tumor samples from n = 19 patients) (h), and between (i) frontal (n = 35 tumor samples from n = 29 patients) and occipital (n = 16 tumor samples from n = 12 patients) (i) brain regions in all brain metastases samples. Dot size reflects the FDR value, with larger dots indicating lower FDR values. Significant taxa are color-coded by tumor location, meeting thresholds of effect size >5%, P-value < 0.05, and FDR-corrected Q-value < 0.05. BrM, All brain metastases samples. P-values were calculated using a two-tailed Student’s t-test for (a–f), and a one-sided binomial test for (h,i). (a-f) Box plots show medians as central lines. Boxes represent the interquartile range (IQR), and whiskers extend to 1.5×IQR or to the minimum/maximum values if no point exceeds that range. No outliers were removed from the plots. All “n” values indicate the number of independent biological replicates (patient-derived brain metastasis samples) analyzed. No technical replicates were used for statistical testing. Control groups are defined by anatomical location (different brain regions).