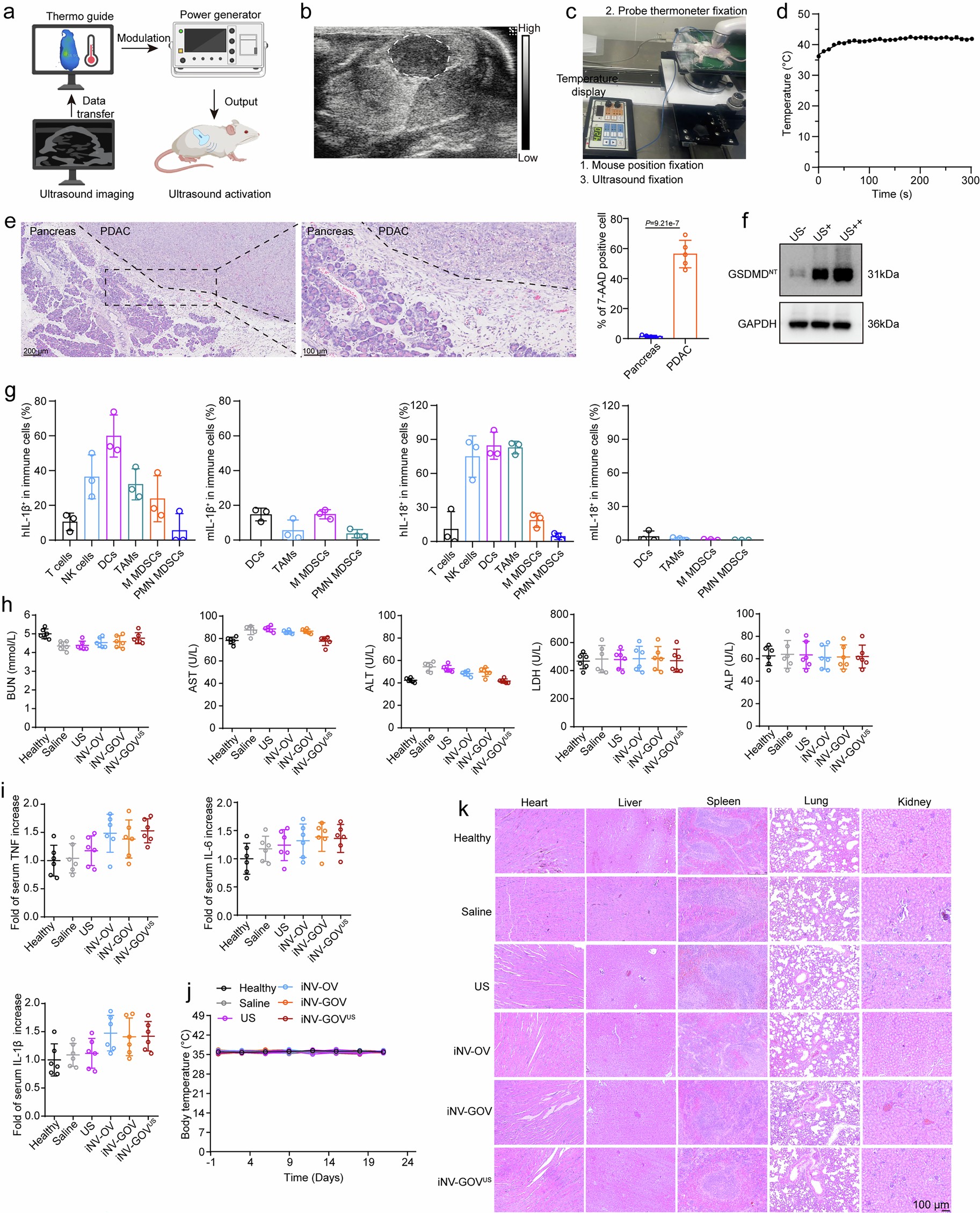
Extended Data Fig. 6: The process and biosafety of ultrasound imaging-guided US-inducible gene activation in vivo.

a, Schematics illustrating the ultrasound imaging-guided US system. b, Diagnostic ultrasound was used to visualize the location of orthotopic pancreatic cancer in mice prior to US treatment, the dashed circle indicates the location of the tumor. c, The procedure for US treatment and temperature regulation is described. d, Temperature of orthotopic PDAC tumor tissue during the US treatment (300 s). n = 3 mice. e, Representative H&E-stained slices of pancreatic tumor tissue (left) and quantification of 7-AAD-positive cells in normal pancreatic tissue or pancreatic tumor cells on day 10 after US treatment are shown (right), n = 5 mice per group. Scale bar, 200 μm. f, Western blot analysis of GSDMDNT after indicated treatment on day 10. Blot is representative of n = 2 independent experiments. g, Percentage of hIL-1β⁺, mIL-1β⁺, hIL-18⁺ and mIL-18⁺ cells among T cells, NK cells, dendritic cells (DCs), tumor-associated macrophages (TAMs), monocytic myeloid-derived suppressor cells (M MDSCs), and polymorphonuclear MDSCs (PMN MDSCs). n = 3 mice. h, Hematological evaluation was performed on humanized mice treated with the indicated groups via intraperitoneal administration. The figures depict the levels of BUN (blood urea nitrogen), AST (aspartate aminotransferase), ALT (alanine aminotransferase), LDH (lactate dehydrogenase), ALP (alkaline phosphatase) after 25 days of treatment (n = 6 mice). i, Comparison of cytokines in the blood of humanized mice at 48 h after indicated injection (n = 6 mice). j, Monitoring of body temperature in mice following the indicated treatments (n = 6 mice). k, H&E staining was performed on tissue sections for pathological assessment after the indicated treatments. Representative images from n = 3 independent experiments. Data represent mean ± S.D. Unpaired two-tailed Student’s t-test were used for (e), with P values indicated on the graphs. Schematics in a was created with BioRender.com.