Abstract
Systemic delivery of oncolytic viruses (OVs) is limited by neutralizing antibodies and poor intratumoral bioavailability. Here we developed genetically engineered, immune-compatible cell membranes expressing a chimeric antigen receptor to cloak OVs, creating a tumor-targeted viral delivery platform (iNV-GOV) that shields virions from immune recognition while guiding them to tumors. The OV payload encodes an N-terminal gasdermin under a heat-shock promoter enabling ultrasound-induced mild hyperthermia to trigger tumor-specific pyroptosis, accelerate oncolysis and promote rapid viral release from lysed tumor cells, thereby amplifying infection of neighboring tumor populations. Following systemic administration, iNV-GOV efficiently targets and infects tumor cells, induces pyroptosis upon ultrasound activation and elicits robust antitumor immunity in patient-derived xenograft models in humanized mice. Collectively, this systemically injectable, tumor-targeted OV platform enables rapid and continuous intratumoral viral propagation and represents a promising strategy for treating a wide range of cancers.
This is a preview of subscription content, access via your institution
Access options
Access Nature and 54 other Nature Portfolio journals
Get Nature+, our best-value online-access subscription
$32.99 / 30 days
cancel any time
Subscribe to this journal
Receive 12 digital issues and online access to articles
$119.00 per year
only $9.92 per issue
Buy this article
- Purchase on SpringerLink
- Instant access to the full article PDF.
USD 39.95
Prices may be subject to local taxes which are calculated during checkout






Similar content being viewed by others
Data availability
Data supporting the findings of this study are available within the article and its Supplementary Information. Raw data from miRNA sequencing of NVs and tumor transcriptome sequencing have been deposited in the National Center for Biotechnology Information under the BioProject accession codes PRJNA1189653 and PRJNA1189652, respectively. The MS proteomics data have been deposited to the ProteomeXchange Consortium via the PRIDE partner repository with the dataset identifier PXD067837. All other data are available from the corresponding authors upon reasonable request. Source data are provided with this paper.
References
Atasheva, S. et al. Systemic cancer therapy with engineered adenovirus that evades innate immunity. Sci. Transl. Med. 12, eabc6659 (2020).
Evgin, L. et al. Oncolytic virus-mediated expansion of dual-specific CAR T cells improves efficacy against solid tumors in mice. Sci. Transl. Med. 14, eabn2231 (2022).
Park, A. K. et al. Effective combination immunotherapy using oncolytic viruses to deliver CAR targets to solid tumors. Sci. Transl. Med. 12, eaaz1863 (2020).
Ochsenbein, A. F. et al. Control of early viral and bacterial distribution and disease by natural antibodies. Science 286, 2156–2159 (1999).
Maloney, B. E., Perera, K. D., Saunders, D. R. D., Shadipeni, N. & Fleming, S. D. Interactions of viruses and the humoral innate immune response. Clin. Immunol. 212, 108351 (2020).
Muik, A. et al. Re-engineering vesicular stomatitis virus to abrogate neurotoxicity, circumvent humoral immunity, and enhance oncolytic potency. Cancer Res. 74, 3567–3578 (2014).
Lichty, B. D., Breitbach, C. J., Stojdl, D. F. & Bell, J. C. Going viral with cancer immunotherapy. Nat. Rev. Cancer 14, 559–567 (2014).
Melcher, A., Harrington, K. & Vile, R. Oncolytic virotherapy as immunotherapy. Science 374, 1325–1326 (2021).
Tian, Y., Xie, D. & Yang, L. Engineering strategies to enhance oncolytic viruses in cancer immunotherapy. Sig. Transduct. Target. Ther. 7, 117 (2022).
Breitbach, C. J. et al. Intravenous delivery of a multi-mechanistic cancer-targeted oncolytic poxvirus in humans. Nature 477, 99–102 (2011).
Lin, D., Shen, Y. & Liang, T. Oncolytic virotherapy: basic principles, recent advances and future directions. Sig. Transduct. Target. Ther. 8, 156 (2023).
La Salvia, S. et al. Extracellular vesicle-encapsulated adeno-associated viruses for therapeutic gene delivery to the heart. Circulation 148, 405–425 (2023).
Rubinstein, J. D. et al. Virus-specific T cells for adenovirus infection after stem cell transplantation are highly effective and class II HLA restricted. Blood Adv. 5, 3309–3321 (2021).
Zheng, N. et al. Induction of tumor cell autosis by myxoma virus-infected CAR-T and TCR-T cells to overcome primary and acquired resistance. Cancer Cell 40, 973–985.e7 (2022).
Lv, P. et al. Genetically engineered cell membrane nanovesicles for oncolytic adenovirus delivery: a versatile platform for cancer virotherapy. Nano Lett. 19, 2993–3001 (2019).
Chen, Y. et al. An oncolytic virus–T cell chimera for cancer immunotherapy Nat. Biotechnol. 42, 1876–1887 (2024).
Mattapally, S. et al. Human leukocyte antigen class I and II knockout human induced pluripotent stem cell-derived cells: universal donor for cell therapy. J. Am. Heart Assoc. 7, e010239 (2018).
Zhang, J. et al. Non-viral, specifically targeted CAR-T cells achieve high safety and efficacy in B-NHL. Nature 609, 369–374 (2022).
Bansal, S., Sharma, M., Ranjithkumar, R. & Mohanakumar, T. The role of exosomes in allograft immunity. Cell. Immunol. 331, 85–92 (2018).
Samson, A. et al. Intravenous delivery of oncolytic reovirus to brain tumor patients immunologically primes for subsequent checkpoint blockade. Sci. Transl. Med. 10, eaam7577 (2018).
Sivanandam, V., LaRocca, C. J., Chen, N. G., Fong, Y. & Warner, S. G. Oncolytic viruses and immune checkpoint inhibition: the best of both worlds. Mol. Ther. Oncolytics 13, 93–106 (2019).
Dall’Olio, F. G. et al. Tumor burden and efficacy of immune-checkpoint inhibitors. Nat. Rev. Clin. Oncol. 19, 75–90 (2022).
Broz, P., Pelegrin, P. & Shao, F. The gasdermins, a protein family executing cell death and inflammation. Nat. Rev. Immunol. 20, 143–157 (2020).
Liu, X., Xia, S., Zhang, Z., Wu, H. & Lieberman, J. Channelling inflammation: gasdermins in physiology and disease. Nat. Rev. Drug Discov. 20, 384–405 (2021).
Lin, J. et al. Oncolytic Parapoxvirus induces gasdermin E-mediated pyroptosis and activates antitumor immunity. Nat. Commun. 14, 224 (2023).
Chen, X. et al. Arming oncolytic M1 virus with gasdermin E enhances antitumor efficacy in breast cancer. iScience 27, 111148 (2024).
Lu, Y. et al. Strategies to package recombinant adeno-associated virus expressing the N-terminal gasdermin domain for tumor treatment. Nat. Commun. 12, 7155 (2021).
Chen, B. et al. A pyroptosis nanotuner for cancer therapy. Nat. Nanotechnol. 17, 788–798 (2022).
Shi, J. et al. Cleavage of GSDMD by inflammatory caspases determines pyroptotic cell death. Nature 526, 660–665 (2015).
Chen, X. et al. Non-invasive manipulation of intratumoral genome editing activates adoptive T-cell therapy against solid tumors. Nat. Nanotechnol. 18, 933–944 (2023).
Chen, X., Chen, Y., Xin, H., Wan, T. & Ping, Y. Near-infrared optogenetic engineering of photothermal nanoCRISPR for programmable genome editing. Proc. Natl Acad. Sci. USA 117, 2395–2405 (2020).
Wu, Y. et al. Control of the activity of CAR-T cells within tumors via focused ultrasound. Nat. Biomed. Eng. 5, 1336–1347 (2021).
Miller, I. C. et al. Enhanced intratumoral activity of CAR T cells engineered to produce immunomodulators under photothermal control. Nat. Biomed. Eng. 5, 1348–1359 (2021).
Matsumoto, K. et al. Advanced CUBIC tissue clearing for whole-organ cell profiling. Nat. Protoc. 14, 3506–3537 (2019).
Ribas, A. et al. Oncolytic virotherapy promotes intratumoral T cell infiltration and improves anti-PD-1 immunotherapy. Cell 170, 1109–1119 (2017).
Zhang, T., Ren, Y., Yang, P., Wang, J. & Zhou, H. Cancer-associated fibroblasts in pancreatic ductal adenocarcinoma. Cell Death Dis. 13, 897 (2022).
LeSavage, B. L. et al. Engineered matrices reveal stiffness-mediated chemoresistance in patient-derived pancreatic cancer organoids. Nat. Mater. 23, 1138–1149 (2024).
Kamerkar, S. et al. Exosomes facilitate therapeutic targeting of oncogenic KRAS in pancreatic cancer. Nature 546, 498–503 (2017).
Kordelas, L. et al. MSC-derived exosomes: a novel tool to treat therapy-refractory graft-versus-host disease. Leukemia 28, 970–973 (2014).
Stranford, D. M. et al. Genetically encoding multiple functionalities into extracellular vesicles for the targeted delivery of biologics to T cells. Nat. Biomed. Eng. 8, 397–414 (2024).
Wang, J. et al. Choice of nanovaccine delivery mode has profound impacts on the intralymph node spatiotemporal distribution and immunotherapy efficacy. Adv. Sci. 7, 2001108 (2020).
Mulcahy, L. A., Pink, R. C. & Carter, D. R. F. Routes and mechanisms of extracellular vesicle uptake. J. Extracell. Vesicles. 3, 24641 (2014).
Popowski, K. D. et al. Inhalable dry powder mRNA vaccines based on extracellular vesicles. Matter 5, 2960–2974 (2022).
Wang, Z. et al. Exosomes decorated with a recombinant SARS-CoV-2 receptor-binding domain as an inhalable COVID-19 vaccine. Nat. Biomed. Eng. 6, 791–805 (2022).
Hu, S. et al. Dermal exosomes containing miR-218-5p promote hair regeneration by regulating β-catenin signaling. Sci. Adv. 6, eaba1685 (2020).
Krishnan, N. et al. A modular approach to enhancing cell membrane-coated nanoparticle functionality using genetic engineering. Nat. Nanotechnol. 19, 345–353 (2024).
Shen, Y. et al. VG161 activates systemic antitumor immunity in pancreatic cancer models as a novel oncolytic herpesvirus expressing multiple immunomodulatory transgenes. J. Med. Virol. 95, e28108 (2023).
Nguyen, L. N. M. et al. The exit of nanoparticles from solid tumors. Nat. Mater. 22, 1261–1272 (2023).
Wang, Y. et al. A versatile genetic control system in mammalian cells and mice responsive to clinically licensed sodium ferulate. Sci. Adv. 6, eabb9484 (2020).
Chen, C. et al. Genetic-code-expanded cell-based therapy for treating diabetes in mice. Nat. Chem. Biol. 18, 47–55 (2022).
Li, B. et al. Supramolecular genome editing: targeted delivery and endogenous activation of CRISPR/Cas9 by dynamic host-guest recognition. Angew. Chem. Int. Ed. https://doi.org/10.1002/ange.202316323 (2024).
Longo, S. L., Griffith, C., Glass, A., Shillitoe, E. J. & Post, D. E. Development of an oncolytic herpes simplex virus using a tumor-specific HIF-responsive promoter. Cancer Gene Ther. 18, 123–134 (2011).
Shi, P. et al. Loss of conserved Gsdma3 self-regulation causes autophagy and cell death. Biochem. J. 468, 325–326 (2015).
Balint, S. et al. Supramolecular attack particles are autonomous killing entities released from cytotoxic T cells. Science 368, 897–901 (2020).
Tang, L. et al. Enhancing T cell therapy through TCR-signaling-responsive nanoparticle drug delivery. Nat. Biotechnol. 36, 707–716 (2018).
Acknowledgements
This work was supported by National Natural Science Foundation of China (82425055, Y.P.; 32301165, X.C.; U20A20378, T.L.; T2225021, W.W.), the National Key Research Development Program of China (2023YFC2307700, W.W.), Natural Science Foundation of Zhejiang Province (LQ24H300004, X.C.) and CAS Project for Young Scientists in Basic Research (YSBR-083, W.W.). The funders had no role in study design, data collection and analysis, decision to publish or preparation of the manuscript. We thank Sequencing Platform and Microscopy Platform from the Central Laboratory of the First Affiliated Hospital, Zhejiang University School of Medicine, Y. Wan, T. Fan, P. Zou and Z. Wan from the Central Laboratory of the First Affiliated Hospital, Zhejiang University School of Medicine for their technical support in flow cytometry and MS and D. Liao from BD Biosciences for assistance with imaging flow cytometry.
Author information
Authors and Affiliations
Contributions
X.C. designed and performed experiments and analyzed and interpreted data. M.Y. performed experiments and analyzed data. Z.Z., W.L. and Y.Z. helped with the biological experiments. S.W. and J.M. discussed the paper. Y.C., W.W., Y.P. and T.L. co-led the project, wrote and revised the paper and share the senior authorship of this study.
Corresponding authors
Ethics declarations
Competing interests
X.C., Y.C. and Y.P. are listed as inventors on a patent application (CN2025116032782, ‘An Engineered Membrane-Armed Oncolytic Virus Formulation for Systemic Administration and Preparation Method Thereof’), submitted by Zhejiang University and related to this work. The other authors declare no competing interests.
Peer review
Peer review information
Nature Cancer thanks Richard Vile and the other, anonymous, reviewer(s) for their contribution to the peer review of this work.
Additional information
Publisher’s note Springer Nature remains neutral with regard to jurisdictional claims in published maps and institutional affiliations.
Extended data
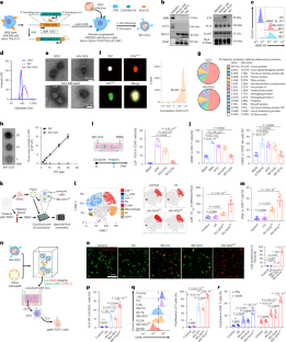
Extended Data Fig. 1 Evaluation of ultrasound-triggered gene switches in pancreatic cancer cells.
a, b, Evaluated Gluc expression of different constructs cloned from the heatshock protein HSPA6 locus and HSP70 locus after US-mediated thermal activation in Capan-1 cells. RLU: Relative Luminescence Units, n = 5 biological independent samples. c, Experimental setup of US-mediated thermal pulse trains, and measurement of supernatant luminescence after different pulses at 12 h, with the temperature maintained at approximately 42 °C during ultrasound-mediated thermal activation, n = 5 biological independent samples. d, The stability of HSP-Gluc luminescence under ultrasound-mediated thermal activation using an intensity of 1.2 W/cm2 (~42 °C) and pulses lasting 30 min (5 min on/off for 3 circles), US + : n = 6 biological independent samples, US-: n = 5 biological independent samples. e,f, Representative images of mCherry expression and western blot analysis on Capan-1 cells treated with the indicated treatments for 24 h, ultrasound was performed at 6 h. Images and blots are representative of n = 3 independent experiments. g, The quantification of calcein AM/TO-PRO-3 staining conducted on Capan-1 cells treated with the indicated treatments for 48 h (n = 5 biological independent samples). h-j, ATP assay, HMGB1 release assay, and LDH release-based cell death assay performed on the supernatant of Capan-1 cells after treatment with the indicated treatments for 48 h (n = 5 biological independent samples). k, Adenovirus pol gene copies using qRT-PCR and adenovirus dot blot assay in Capan-1 cells incubated with OV or GOV at a concentration of 10 VP/cell (n = 5 biological independent samples). l, qRT-PCR assay of adenovirus pol gene copies in Capan-1 cells with different US-activated time points after incubated with GOV at a concentration of 10 VP/cell (n = 5 biological independent samples). m, Confocal images of Capan-1 cells after treatment GOV without US with the concentration is 20 VP/cell. Images are representative of n = 3 independent experiments. n, Quantitative analysis of HMGB1 and ATP in the tumor supernatant after the indicated treatment at 6 days (n = 5 biological independent samples). o, Western blot analysis of HSP70 and flow cytometry analysis of CRT protein expression. Blots are representative of n = 3 independent experiments. p, Quantification of virus copies in Capan-1 after 6 days of incubation (n = 5 biological independent samples). Data are presented as the mean ± S.D. One-way ANOVA with Tukey’s post hoc test was used for (c, h, i, j, o, p), and two-way ANOVA with Bonferroni post hoc test used for (g, n), with P values indicated on the graphs. Schematics in l was created with BioRender.com.
Extended Data Fig. 2 Characterization of iNV-GOVs.
a, Western blot analysis of TSG101 expression after indicated treatments. Blot is representative of n = 3 independent experiments. b, The qualification of expression level of HER2 or PSCA or Claudin18.2 or GPC3-CAR in iNV and iNV-GOV, nanovesicle (NV) as a control (n = 5 biological independent samples). c, Proteomic analysis was conducted on HEK293 cells, donor cells, and iNV-GOV. A Venn diagram was generated to illustrate proteins with co-expressed or differentially expressed genes based on Gene Ontology (GO) annotation (left). Microarray analysis of related miRNA expressions in HEK293 cells, donor cells, and iNV-GOV (right). Data is combined from n = 2 independent experiments. d, mRNA expression of HER2 in different pancreatic cancer cell lines and PDX, normal pancreatic epithelial (HPNE) cells were used as control (n = 3 biological independent samples). e, MFI of NV-Cy5+ in tumor cells. The PANC-1 was used as HER2− cell, and Capan-1 was used as HER2+ cell (n = 5 biological independent samples). f, Quantification of iNV via dot blot, dashed circles indicate the sample application spots. Blot is representative of n = 3 independent experiments. g, Dot blot and the quantitative analysis were performed to evaluate iNV loading of GOV (1×108 VP) by the anti-Ad5 antibody (n = 5 biological independent samples). h, Dot blot analysis was performed to assess the encapsulation efficiency of adeno-associated virus (AAV) and herpes simplex virus type 1 (HSV-1) within iNV, using an anti-AAV or anti-HSV-1 antibody for detection. Flow cytometry imaging of iNV-AAV and iNV-HSV-1 were conducted using the BD FACSDiscover S8 Cell Sorter. Blots and images are representative of n = 3 independent experiments. Data are presented as the mean ± S.D. One-way ANOVA with Tukey’s post hoc test was used for (b, d, e), with P values indicated on the graphs.
Extended Data Fig. 3 Molecular characterization, assembly validation, and functional stability of engineered iNV-GOV nanovesicles.
a, Western blot analysis of B2M, CIITA, HLA-E, and CD47 in donor cells across increasing passages (p0 to p20), with GAPDH as loading control. Blot is representative of n = 2 independent experiments. b, Flow cytometry histograms and quantification of HER2 expression levels in donor cells across passages (n = 3 biological independent samples). c, Flow cytometry analysis of iNV-GOV-1 to -3 of HER2 expression across batches (n = 3 biological independent samples). d, Western blot analysis of protein levels in iNV-GOV-1 to -3 vesicles. Blot is representative of n = 3 independent experiments. e, Imaging flow cytometry images of co-localized Cy5-labeled iNVs and Cy7-labeled GOVs across three iNV-GOV formulations. Images are representative of n = 3 independent experiments. f, qRT-PCR assay of relative virus replication ability to naked GOV and iNV-GOV in Capan-1 cells with indicated treatments (n = 5 biological independent samples). g, Representative fluorescence imaging and flow cytometry quantification of GFP expression in Capan-1 cells treated with different iNV-GOV batches on day 6. GOVs used in this study expressed GFP (n = 5 biological independent samples). h, qPCR quantification of viral genome copy number in Capan-1 cells infected with GOV or iNV-GOV different batches (n = 5 biological independent samples). i, Dot blot assay (upper), and the quantitative analysis (lower) of iNV-GOV stored at different temperatures and +/- serum for 24 h (n = 5 biological independent samples). j, Dot blot assay (upper), and the quantitative analysis (lower) of iNV-GOV after incubation with or without stirring (100 rpm) at 37 °C for 24 h, GOV as a control (n = 5 biological independent samples). k, Adenovirus pol gene copies were quantified using qRT-PCR and adenovirus dot blot assay in Capan-1 cells incubated with indicated treatments (n = 5 biological independent samples). l, Western blot analysis of GSDMDNT expression after treated with GOVUS, iNV-GOV and iNV-GOVUS at 96 h, ultrasound induces localized activation of GOV at 72 h after indicated treatment. The concentration of GOV is 20 VP/cell. Blot is representative of n = 3 independent experiments. m, n, Stability of iNV-GOV under storage at different temperatures (m, n = 5 biological independent samples or n = 3 biological independent samples) or different days (n, n = 5 biological independent samples). o, Schematic representation, and timeline of an experiment investigating the antiviral response in peripheral blood from healthy HLA-A2+ donors + incubation using GOV or iNV-GOV. p, Concentration of Ad5-neutralizing antibodies (NAbs) in human donors (left), n = 40 biological independent individuals. The infection efficiency of GOV-CMV-mCherry in Capan-1 cells was assessed in serum-free DMEM buffer (middle), n = 5 biological independent samples, or in donor serum containing DMEM buffer (right, n = 40 biological independent individuals). q, The infection efficiency of Ad5-mCherry, GOV-CMV-mCherry, or iNV-GOV-CMV-mCherry to Capan-1 cells were evaluated against varying concentrations of standard ad5 NAbs (n = 3 biological independent samples). The data is presented as the means ± S.D. One-way ANOVA with Tukey’s post hoc test was used for (b, c, f, g, h, m, n), with P values indicated on the graphs. Schematics in o was created with BioRender.com.
Extended Data Fig. 4 iNV-GOVUS could enhance anti-tumor immune responses in pancreatic cancer organoids.
a, Representative flow cytometry histograms and quantification showed enhanced activation of T cells (CD8+IFN-γ+, CD8+GZMB+ and CD8+perforin+) after 5 days of treatment, as indicated (n = 10 biological independent samples). b, Quantification of iNV-GOVUS killing effects against different patient’s tumor PDOs (n = 10 biological independent samples). c, Representative cytometry plots and quantification of pp65-positive PDOs (n = 3 biological independent samples). d, Comparison of virus copies in PDOs by qPCR analysis at 5 days after indicated treatment (n = 5 biological independent samples). e, Western blot analysis of GSDMDNT, and HSP70 after the indicated treatment. Blot is representative of n = 3 independent experiments. f, CRT surface exposure analysis by flow cytometry (n = 5 biological independent samples). g, Quantitative analysis of ATP and HMGB1 in the supernatant 4 days after the treatment (right) (n = 5 biological independent samples). RFU, relative fluorescence unit. h-j, Determination of IC50 values for iNV-GOVUS (h), oxaliplatin (i), and irinotecan (j) in Capan-1 cells by CCK-8 on day 4 (n = 5 biological independent samples). k, MFI of CRT expression in Capan-1 cell after indicated treatment by flow cytometry at 4 days (n = 5 biological independent samples). l, Quantitative analysis of HMGB1 in the tumor cell supernatant after the indicated treatment at 4 days (n = 5 biological independent samples). m, Quantitative analysis of ATP in the supernatant 4 days after the treatment (n = 5 biological independent samples). n, Flow cytometry gating strategy for analysis of dendritic cell (DC) subsets. Cells were first gated on CD45⁺CD11b⁺CD11c⁺ populations. Subsequent gating separated CD11c⁺ and CD14⁻ DCs. Expression of XCR1 and Clec9A was then analyzed within each subset. o-q, Representative flow cytometry plots and quantification of activation markers CD86 (c), CD80 (d), and HLA-DR (e) in CD11c⁺CD45⁺ DCs within the PDO-DC coculture system (n = 5 biologically independent samples). r, Cytokine expression was assessed in the indicated treatment groups following incubation with DC cells (n = 5 biological independent samples). s, Quantification of IFN-λ1 levels in the supernatant of the PDO-DC coculture system at day 3 post-treatment by ELISA (n = 5 biologically independent samples). Data are presented as the mean ± S.D. One-way ANOVA with non-parametric with Dunn’s test for (a, b), one-way ANOVA with Tukey’s post hoc test was used for (d, f, k-m, o-q, s), and two-way ANOVA with Bonferroni post hoc test used for (g), with P values indicated on the graphs.
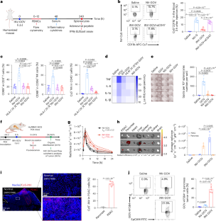
Extended Data Fig. 5 iNV-GOV distribution and mechanism of uptake in vivo.
a,b, The population of hCD45+ cells increased following intravenous injection of human PBMCs (n = 15 mice). c, Cell type analysis revealed hCD3+ populations in the hCD45+ hPBMC cells after engraftment in NCG mice for 21 days (n = 15 mice). d,e, Representative cytometry histograms and quantitative analysis depict the presence of reconstructed human macrophages and DC cells in different organs on day 21 after engraftment (n = 15 mice). f, Flow cytometry analysis of CD11b+ cells in circulation on day 3 after the indicated treatment (n = 5 mice). g, Flow cytometry analyses of SIRPα expression from Cy5+CD11b+ monocytes. Cy5-NHS-labeled nanovesicle. h, Representative dot plots (left) and quantification of Cy7+Ly-6G+mCD11b+ mNeutrophils in the blood at 3 h (right) after the indicated treatments. iNVCy7-GOV was derived from donor cells labeled Cy7-NHS. (n = 5 mice). i, Representative dot plots (left) and quantification of Cy7+Ly-6C+mCD11b+ mMonocytes in the blood at 3 h (right) after the indicated treatments. iNVCy7-GOV was derived from donor cells labeled Cy7-NHS. (n = 5 mice). j,k, Representative bioluminescence images (j) and bioluminescence quantification in various organs (k) of humanized mice after treatment with NVCy7-GOV or iNVCy7-GOV (n = 3 mice). l, Quantification of relative AdV5 expression in different organs after iNV-GOV treatment on day 2 (n = 3 biological independent samples). Data are presented as the mean ± S.D. One-way ANOVA with Tukey’s post hoc test was used for (f), unpaired two-tailed Student’s t-test were used for (h, i), with P values indicated on the graphs. Schematics in a was created with BioRender.com.
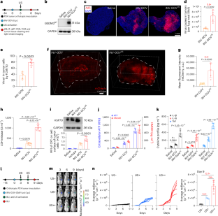
Extended Data Fig. 6 The process and biosafety of ultrasound imaging-guided US-inducible gene activation in vivo.
a, Schematics illustrating the ultrasound imaging-guided US system. b, Diagnostic ultrasound was used to visualize the location of orthotopic pancreatic cancer in mice prior to US treatment, the dashed circle indicates the location of the tumor. c, The procedure for US treatment and temperature regulation is described. d, Temperature of orthotopic PDAC tumor tissue during the US treatment (300 s). n = 3 mice. e, Representative H&E-stained slices of pancreatic tumor tissue (left) and quantification of 7-AAD-positive cells in normal pancreatic tissue or pancreatic tumor cells on day 10 after US treatment are shown (right), n = 5 mice per group. Scale bar, 200 μm. f, Western blot analysis of GSDMDNT after indicated treatment on day 10. Blot is representative of n = 2 independent experiments. g, Percentage of hIL-1β⁺, mIL-1β⁺, hIL-18⁺ and mIL-18⁺ cells among T cells, NK cells, dendritic cells (DCs), tumor-associated macrophages (TAMs), monocytic myeloid-derived suppressor cells (M MDSCs), and polymorphonuclear MDSCs (PMN MDSCs). n = 3 mice. h, Hematological evaluation was performed on humanized mice treated with the indicated groups via intraperitoneal administration. The figures depict the levels of BUN (blood urea nitrogen), AST (aspartate aminotransferase), ALT (alanine aminotransferase), LDH (lactate dehydrogenase), ALP (alkaline phosphatase) after 25 days of treatment (n = 6 mice). i, Comparison of cytokines in the blood of humanized mice at 48 h after indicated injection (n = 6 mice). j, Monitoring of body temperature in mice following the indicated treatments (n = 6 mice). k, H&E staining was performed on tissue sections for pathological assessment after the indicated treatments. Representative images from n = 3 independent experiments. Data represent mean ± S.D. Unpaired two-tailed Student’s t-test were used for (e), with P values indicated on the graphs. Schematics in a was created with BioRender.com.
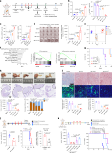
Extended Data Fig. 7 Immune composition of TME after iNV-GOVUS treatment.
a, Representative cytometry plots of the ratio of M1 (hCD86+hCD206−)/M2 (hCD86−hCD206+) in TAMs (gated on hCD45+hCD11b+hCD68+ cells) in the tumor. b, Representative cytometry plots of Tregs (Foxp3+ gated on hCD45+hCD3+hCD4+ cells) in the tumor. c, Representative cytometry plots of hXCR1− hClec9a− in hCD11c+ hCD14−hCD45+dendritic cells in the tumors. d-g, Representative flow cytometry plots and quantification of hCD86⁺ (d), hCD80 (e, f), and HLA-DR (g) expression in hCD11c⁺hCD45⁺ DCs isolated from tumor tissues of treated mice (n = 5 mice). h, Representative flow cytometry plots of killing effectors (IFN-γ, GZMB) level in hCD45+hCD3+hCD8+ T cells. i, ELISpot analysis of IFN-γ-spot-forming cells among human CD45 cells after ex vivo re-stimulation with tumor antigen on day 25 in indicated treatments (n = 5 mice). j, Masson’s trichrome staining (MTS) and SMA+ slices of the tumor tissue after 25 days of treatment are shown (n = 6 mice). k, Change in the percentage of mouse body weights, before and after treatment (n = 6 mice). Data are presented as the mean ± S.D. One-way ANOVA with Tukey’s post hoc test was used for (d, f, g), with P values indicated on the graphs.
Extended Data Fig. 8 Antitumor effect of iNV-GOVUS comparing with iNV-OVUS and evaluation of iNV-GOVUS treatment in the presence of Ad5 NAbs.
a, Experimental timeline of iNV-OVUS or iNV-OV in the huPBMC PDX model. b, Tumor volume and survival curves of PDAC PDX mice following indicated treatments (n = 5 mice). c, Experimental timeline of iNV-OVUS or iNV-GOVUS in the huPBMC PDX model. d, Representative dot plots and quantification of the proportion of activated T cells (hCD8+IFN-γ+) within the hCD45+hCD3+ T cell population on day 12 post-treatment was performed via flow cytometry (n = 5 mice). e, ELISpot analysis of IFN-γ-spot-forming cells among human splenocytes after ex vivo re-stimulation with tumor antigen on day 25 after the indicated treatments (n = 5 mice). f, Tumor volume and survival curves of PDAC PDX mice following indicated treatments (n = 6 mice). g, Schematic representation of the experimental timeline for iNV-GOVUS + Ad5 NAbs and iNV-GOVUS+ isotype administration in a PDAC PDX HuHSC-mouse model pretreated with Ad5 NAbs. h, Quantification of viral copies in peripheral blood 3 h post indicated treatment (n = 5 mice). i, Quantification of viral copies in tumor tissues 48 h post indicated treatment (n = 5 mice). j, Tumor volume and survival curves of PDAC PDX mice following indicated treatments (n = 6 mice). Data are presented as the mean ± S.D. One-way ANOVA with Tukey’s post hoc test was used for (b, d-f, h-j), and the log-rank (Mantel-Cox) test was used for survival curves (b, f, j), with P values indicated on the graphs. Mouse icons in a, c and g were created with BioRender.com.
Extended Data Fig. 9 Therapeutic efficacy of iNV-GOVUS in HER2-negative PDX mice model and with or without CAR-target administration in PDAC and HCC PDX HuHSC-mouse models.
a, Schematic illustration of the experimental protocols for iNV-GOVs biodistribution in a huPBMC-NCG orthotopic HER2-negative PDX model. b, mRNA expression of HER2 in PDX-3 (n = 3 biological independent samples). c, Quantification of the indicated mouse tissues were obtained via systemic administration, and iNVCy7-GOV was quantified in the indicated organs at 24 h in HER2-negative PDX models of PDAC (n = 3 mice). d, Representative dot plots and quantification of AF594+EpCAM+ tumor cells after the indicated treatments on day 2 in HER2-negative PDAC (n = 3 mice). GOV were stained with anti-Ad5 followed by an AF594-anti-rat IgG secondary antibody. e, Tumor volume and survival curves of HER2-negative PDAC PDX mice treated as indicated (n = 6 mice). f, Schematic representation of the experimental timeline for iNV-GOVUS treatment with or without CAR-target administration in a PDAC PDX humanized mouse model. g, Representative flow cytometry dot plots and quantification of AF594⁺EPCAM⁺ tumor cells isolated on day 2 post-treatment (n = 3 mice). GOVs were labeled with an anti-Ad5 primary antibody receiving an AF594-conjugated anti-rat IgG secondary antibody. h, Tumor volume and survival curves of PDAC PDX mice following indicated treatments (n = 6 mice). i, Schematic representation of the experimental timeline for iNV-GOVUS treatment with or without CAR-target administration in an HCC PDX HuPBMC-mouse model. j, Representative flow cytometry dot plots and quantification of AF594⁺EPCAM⁺ tumor cells on day 2 post-treatment in HCC PDX mice (n = 3 mice), stained as described above. k, Tumor volume and survival curves of HCC PDX mice under the indicated treatments (n = 6 mice). The data are presented as the means ± S.D. One-way ANOVA with Tukey’s post hoc test was used for (b, g, h, j, k), unpaired two-tailed Student’s t-test were used for (d, e), and the log-rank (Mantel-Cox) test was used for survival curves (e, h, k), with P values indicated on the graphs. NS denotes no significant difference (P > 0.05). Mouse icons in a, f and i were created with BioRender.com.
Extended Data Fig. 10 Evaluation of iNV-GOVUS treatment in an additional humanized orthotopic PDX model.
a, Schematic of the experimental timeline for iNV-GOVUS treatment in another PDX model. b, mRNA expression levels of HER2 in PDX-2 tumors (n = 3 biologically independent samples). c, Representative flow cytometry dot plots and quantification of activated T cells (hCD8⁺IFN-γ⁺) within the hCD45⁺hCD3⁺ population on day 12 post-treatment (n = 5 mice). d, ELISpot analysis of IFN-γ producing cells among human splenocytes after ex vivo re-stimulation with tumor antigens on day 25 following the indicated treatments (n = 5 mice). e, f, Tumor volume (e) and survival curves (f) of PDAC PDX mice treated as indicated (n = 6 mice). g, Schematic representation of the experimental timeline for a-PD1 + US administration in a PDAC PDX HuHSC-mouse model. Tumor volume and survival curves of PDX model following indicated treatments (n = 6 mice). Data are presented as the mean ± S.D. One-way ANOVA with Tukey’s post hoc test was used for (b–e, g), and the log-rank (Mantel-Cox) test was used for survival curves (f, g), with P values indicated on the graphs. Mouse icons in a and g were created with BioRender.com.
Supplementary information
Supplementary Information (download PDF )
Supplementary Figs. 1–7 and Tables 1–5.
Source data
Source Data Fig. 1 (download XLSX )
Statistical source data for Fig. 1.
Source Data Fig. 1 (download JPG )
Unprocessed blots for Fig. 1.
Source Data Fig. 2 (download XLSX )
Statistical source data for Fig. 2.
Source Data Fig. 2 (download JPG )
Unprocessed blots for Fig. 2.
Source Data Fig. 3 (download XLSX )
Statistical source data for Fig. 3.
Source Data Fig. 4 (download XLSX )
Statistical source data for Fig. 4.
Source Data Fig. 4 (download JPG )
Unprocessed blots for Fig. 4.
Source Data Fig. 5 (download XLSX )
Statistical source data for Fig. 5.
Source Data Fig. 6 (download XLSX )
Statistical source data for Fig. 6.
Source data Extended Data Fig. 1 (download XLSX )
Statistical source data for Extended Data Fig. 1.
Source data Extended Data Fig. 1 (download JPG )
Unprocessed blots for Extended Data Fig. 1.
Source data Extended Data Fig. 2 (download XLSX )
Statistical source data for Extended Data Fig. 2.
Source data Extended Data Fig. 2 (download JPG )
Unprocessed blots for Extended Data Fig. 2.
Source data Extended Data Fig. 3 (download XLSX )
Statistical source data for Extended Data Fig. 3.
Source data Extended Data Fig. 3 (download JPG )
Unprocessed blots for Extended Data Fig. 3.
Source data Extended Data Fig. 4 (download XLSX )
Statistical source data for Extended Data Fig. 4.
Source data Extended Data Fig. 4 (download JPG )
Unprocessed blots for Extended Data Fig. 4.
Source data Extended Data Fig. 5 (download XLSX )
Statistical source data for Extended Data Fig. 5.
Source data Extended Data Fig. 6 (download XLSX )
Statistical source data for Extended Data Fig. 6.
Source data Extended Data Fig. 6 (download JPG )
Unprocessed blots for Extended Data Fig. 6.
Source data Extended Data Fig. 7 (download XLSX )
Statistical source data for Extended Data Fig. 7.
Source data Extended Data Fig. 8 (download XLSX )
Statistical source data for Extended Data Fig. 8.
Source data Extended Data Fig. 9 (download XLSX )
Statistical source data for Extended Data Fig. 9.
Source data Extended Data Fig. 10 (download XLSX )
Statistical source data for Extended Data Fig. 10.
Rights and permissions
Springer Nature or its licensor (e.g. a society or other partner) holds exclusive rights to this article under a publishing agreement with the author(s) or other rightsholder(s); author self-archiving of the accepted manuscript version of this article is solely governed by the terms of such publishing agreement and applicable law.
About this article
Cite this article
Chen, X., Yang, M., Chen, Y. et al. Genetic engineering of systemically injectable oncolytic viruses for pyroptosis-accelerated cancer virotherapy. Nat Cancer 7, 207–223 (2026). https://doi.org/10.1038/s43018-025-01078-y
Received:
Accepted:
Published:
Version of record:
Issue date:
DOI: https://doi.org/10.1038/s43018-025-01078-y


