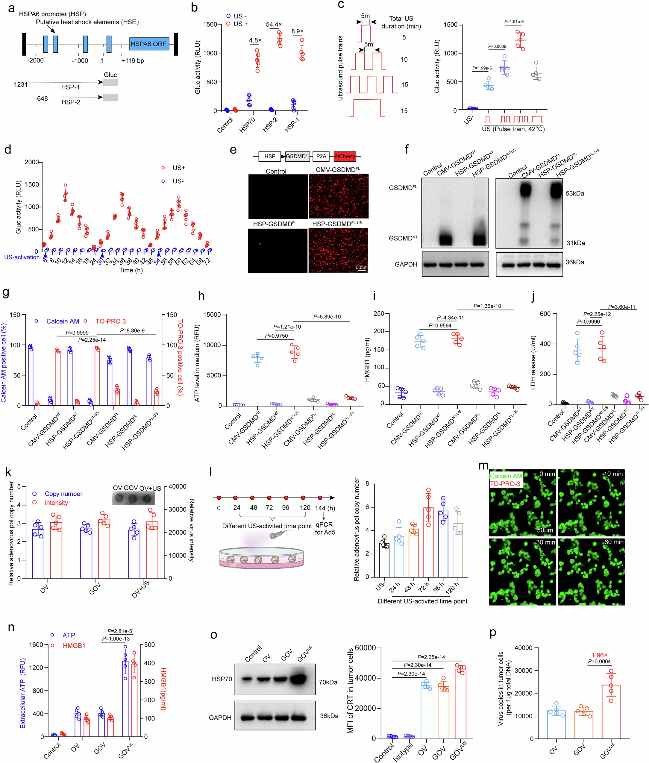
Extended Data Fig. 1: Evaluation of ultrasound-triggered gene switches in pancreatic cancer cells.

a, b, Evaluated Gluc expression of different constructs cloned from the heatshock protein HSPA6 locus and HSP70 locus after US-mediated thermal activation in Capan-1 cells. RLU: Relative Luminescence Units, n = 5 biological independent samples. c, Experimental setup of US-mediated thermal pulse trains, and measurement of supernatant luminescence after different pulses at 12 h, with the temperature maintained at approximately 42 °C during ultrasound-mediated thermal activation, n = 5 biological independent samples. d, The stability of HSP-Gluc luminescence under ultrasound-mediated thermal activation using an intensity of 1.2 W/cm2 (~42 °C) and pulses lasting 30 min (5 min on/off for 3 circles), US + : n = 6 biological independent samples, US-: n = 5 biological independent samples. e,f, Representative images of mCherry expression and western blot analysis on Capan-1 cells treated with the indicated treatments for 24 h, ultrasound was performed at 6 h. Images and blots are representative of n = 3 independent experiments. g, The quantification of calcein AM/TO-PRO-3 staining conducted on Capan-1 cells treated with the indicated treatments for 48 h (n = 5 biological independent samples). h-j, ATP assay, HMGB1 release assay, and LDH release-based cell death assay performed on the supernatant of Capan-1 cells after treatment with the indicated treatments for 48 h (n = 5 biological independent samples). k, Adenovirus pol gene copies using qRT-PCR and adenovirus dot blot assay in Capan-1 cells incubated with OV or GOV at a concentration of 10 VP/cell (n = 5 biological independent samples). l, qRT-PCR assay of adenovirus pol gene copies in Capan-1 cells with different US-activated time points after incubated with GOV at a concentration of 10 VP/cell (n = 5 biological independent samples). m, Confocal images of Capan-1 cells after treatment GOV without US with the concentration is 20 VP/cell. Images are representative of n = 3 independent experiments. n, Quantitative analysis of HMGB1 and ATP in the tumor supernatant after the indicated treatment at 6 days (n = 5 biological independent samples). o, Western blot analysis of HSP70 and flow cytometry analysis of CRT protein expression. Blots are representative of n = 3 independent experiments. p, Quantification of virus copies in Capan-1 after 6 days of incubation (n = 5 biological independent samples). Data are presented as the mean ± S.D. One-way ANOVA with Tukey’s post hoc test was used for (c, h, i, j, o, p), and two-way ANOVA with Bonferroni post hoc test used for (g, n), with P values indicated on the graphs. Schematics in l was created with BioRender.com.