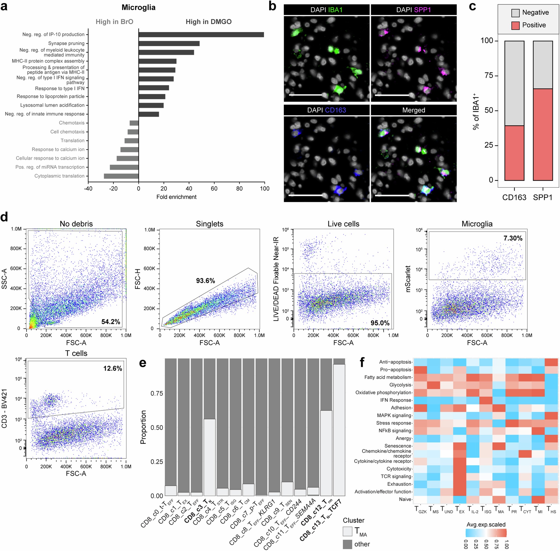
Extended Data Fig. 10: Microglia characterization in brainstem organoids and DMGOs and transcriptomic phenotype of microglia-affected T cells (TMA).

a, Selected significant GO terms associated with DEGs in microglia derived from BrOs (left; n = 5 BrOs) or DMGOs (right; n = 4 DMGOs). b, Representative Immunofluorescent 2D images of DMGOs with microglia, 3 weeks after integration, labeled for DAPI (white), IBA1 (green), SPP1 (magenta) and CD163 (blue). n = 3 DMGOs, scale bar = 50 µm. c, Quantification of the percentage of CD163+ (left) or SPP1+ cells (right) in IBA1+ microglia in DMGOs. n = 3 DMGOs. d, Gating strategy used to sort mScarlet+ PMP/microglia and CD3+ GD2 CAR T cells for scRNA-seq. e, Bargraph depicting the proportion of TMA GD2 CAR T cells matched to identified pan-cancer CD8 TIL subsets46. f, Heatmap depicting the average scaled expression of curated gene signatures from the CD8 TIL reference dataset46 across the GD2 CAR T cell clusters. For panels d-f, n = 6 DMGOs with microglia and n = 6 DMGOs without microglia.