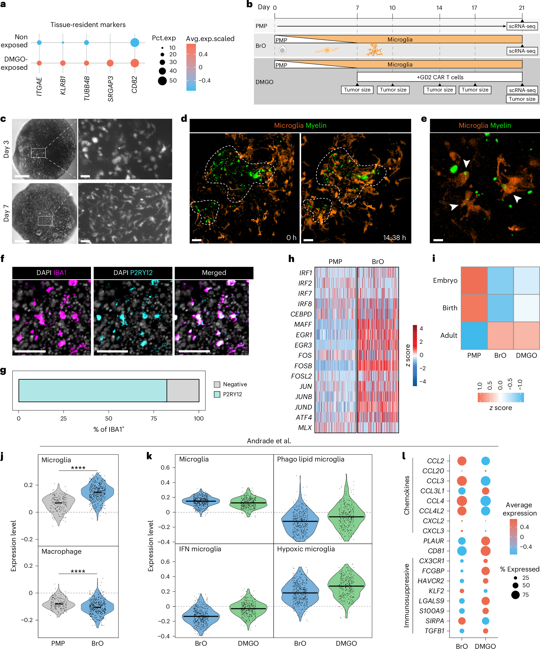
Fig. 5: Microglia integration and characterization in BrO and DMGO.

a, Gene expression of tissue-resident markers in nonexposed (top; n = 2 independent batches of unexposed GD2 CAR T cells) and DMGO-exposed (bottom; retrieved from n = 4 DMGOs) GD2 CAR T cells within the TEX cluster. Dot plot representing the percentage of cells expressing selected genes. The color intensity represents the average scaled gene expression. b, Schematic overview of PMP integration in BrOs and DMGOs and treatment with GD2 CAR T cells. c, Representative brightfield images of BrOs for mScarlet+ PMPs (white) 3 or 7 days after integration (n = 19 BrOs). Right, zoomed-in view of area in white insets. Scale bars, 500 µm (main image) and 50 µm (inset). d,e, Live 3D imaging of microglia (orange) and CFSE-labeled myelin debris (green), showing homing of microglia to sites of myelin debris injection (d) and phagocytosis of myelin debris (e) (n = 2 BrOs). Scale bars, 50 µm (d) or 10 µm (e). f, Immunofluorescence 2D images of BrO with microglia integrated for 3 weeks, labeled for DAPI (white), IBA1 (magenta) and P2RY12 (cyan) (n = 1 BrO). Scale bar, 50 µm. g, Quantification of percentage of P2RY12+ cells of total IBA1+ microglia in a BrO slice (n = 1 BrO). h, Heat map depicting the relative expression of microglia-associated transcription factors in PMPs (left) and BrO-derived microglia (right) 3 weeks after integration. i, Heat map depicting representation of microglia developmental stages71 in PMP or microglia derived from BrOs or DMGOs. j, Violin plot showing the expression level of microglia and macrophage gene signatures72 in PMP (left) and microglia derived from BrO (right). Statistical analysis was performed using a two-tailed t-test (microglia, P = 9.4 × 10−42; macrophage, P = 8.6 × 10−10). k, Violin plots showing expression levels of DMG-associated microglia states72 in microglia derived from BrO (blue) or DMGO (green). l, Dot plot showing the relative expression of selected chemokines and genes associated with immunosuppression72 in microglia derived from BrO (left) or DMGO (right). For h–l, microglia were sorted from n = 9 organoids in total (n = 5 BrOs and n = 4 DMGOs) and unexposed PMPs from n = 2 independent experiments (details in Supplementary Table 1).