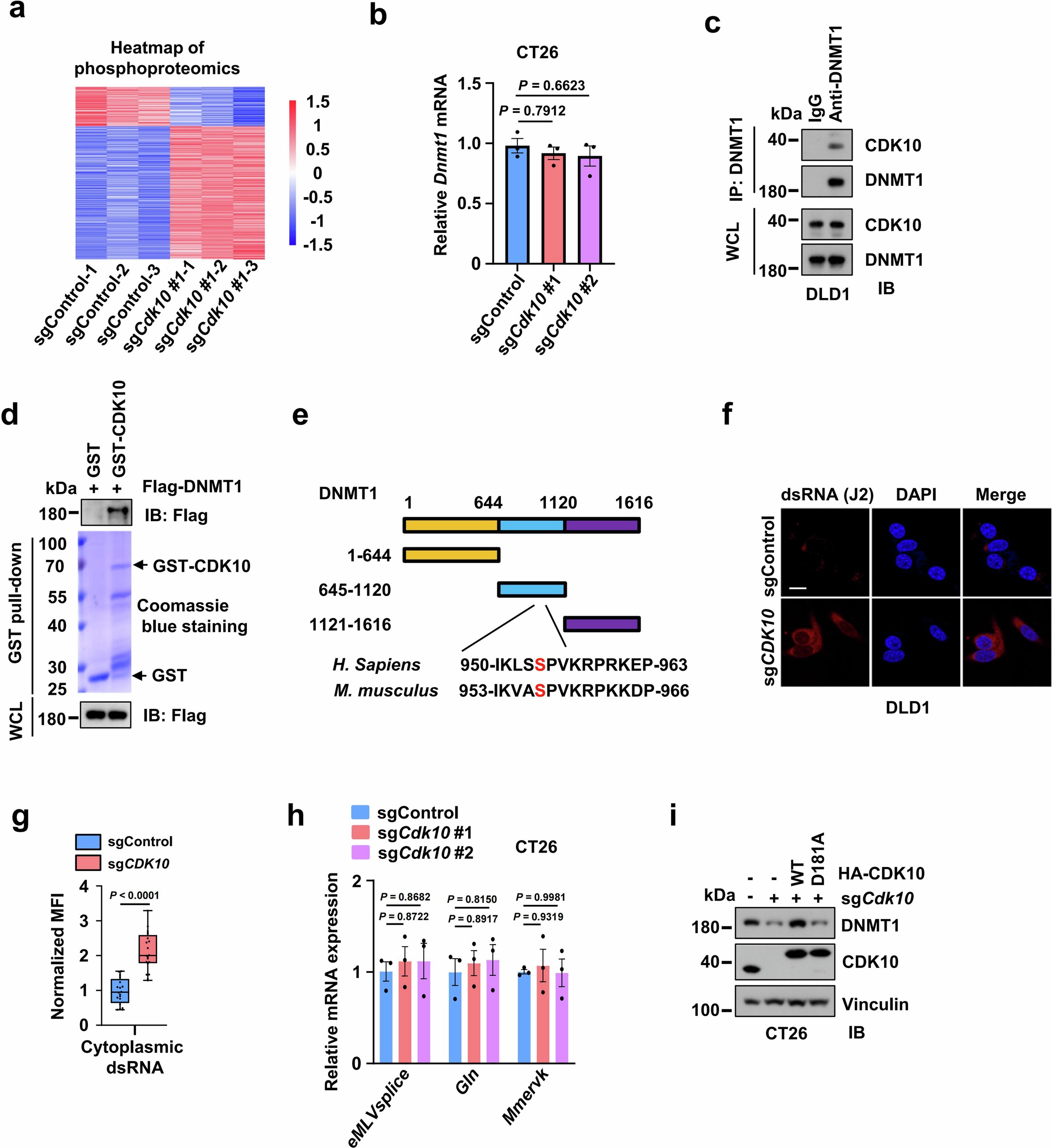
Extended Data Fig. 6: CDK10 interacts with and phosphorylates DNMT1, thereby suppressing dsRNA production.
From: CDK10 suppresses nucleic acid sensors-mediated antitumor immunity

a, Heatmap showing differentially expressed genes in sgControl and sgCdk10 CT26 cells based on phosphoproteomics sequencing. b, RT-qPCR analysis of Dnmt1 mRNA levels in sgControl and sgCdk10 CT26 cells. c, IB analysis of WCL and anti-DNMT1 immunoprecipitation (IP) from DLD1 cells. d, IB analysis of glutathione S-transferase (GST) pull-down assays from WCL of HEK293T cells expressing Flag-DNMT1, incubated with bacterially purified recombinant GST or GST-CDK10 protein. e, Schematic illustration of DNMT1, showing its various domains and truncated mutants. f, g, Immunofluorescence (IF) images showing anti-dsRNA (J2) staining and quantification of cytoplasmic dsRNA mean fluorescence intensity (MFI) in sgControl and sgCDK10 DLD1 cells. Scale bar, 20 μm. n = 20 cell/group. h, RT-qPCR analysis of the indicated genes in sgControl and sgCdk10 CT26 cells. i, IB analysis of WCL derived from CT26 cells with indicated treatments. For b and h, n = 3 biologically independent samples, data are represented as mean ± SEM, analyzed by one-way ANOVA with Tukey’s multiple-comparisons test. For g, the box represents the interquartile range (IQR); the central line represents the median, while the upper and lower edges of the box correspond to the first and third quartiles, respectively; the whiskers extend to the minimum and maximum values; all individual data points are shown, analyzed by two-tailed unpaired t-test. For c, d, f, and i, three independent experiments were performed for each image with similar results.