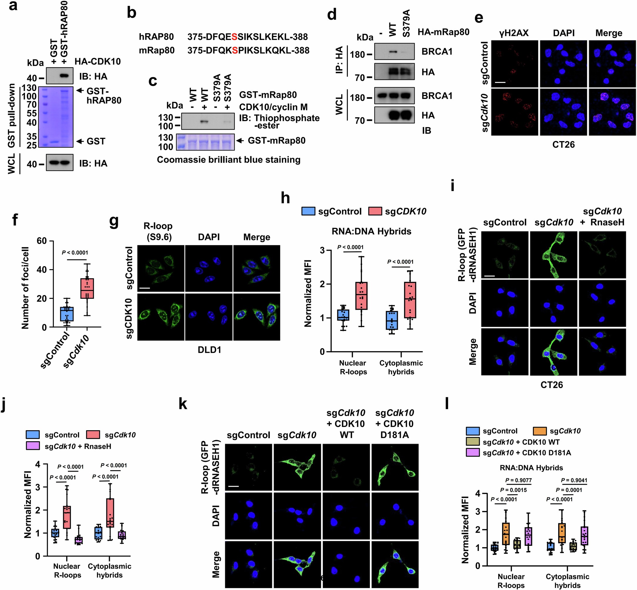
Extended Data Fig. 7: CDK10 interacts with and phosphorylates RAP80 at serine 379, thereby suppressing R-loop production.
From: CDK10 suppresses nucleic acid sensors-mediated antitumor immunity

a, IB analysis of GST pull-down assays from WCL of HEK293T cells expressing HA-CDK10, incubated with bacterially purified recombinant GST or GST-hRAP80 protein. b, A schematic presentation of putative CDK10 phosphorylation motif around S379 site in RAP80. c, in vitro kinase assays using bacterially purified recombinant GST-mRap80-WT and S379A mutant proteins, incubated with or without active CDK10/cyclin M kinase. d, IB analysis of WCL and anti-HA IPs from HEK293T cells transfected with indicted mRap80 WT or S379A mutant. e, f, Representative IF images of γH2AX (red) and corresponding foci quantification. Images show γH2AX staining in sgControl and sgCdk10 CT26 cells (e). Scale bar, 20 µm. The graph quantifies the number of γH2AX foci per nucleus (f); n = 30 cells/group. g, h, IF images of S9.6 staining and quantification of nuclear and cytoplasmic R-loop (MFI) in sgControl and sgCDK10 DLD1 cells. Scale bars, 20 µm. n = 20 cell/group. i, j, IF images of GFP-dRNASEH1 staining and quantification of nuclear R-loop and cytoplasmic hybrid MFI in sgControl and sgCdk10 CT26 cells with or without treatment of RNase H (37 °C, 4 h). Scale bar, 20 μm. n = 20 cell/group. k, l, IF images of GFP-dRNASEH1 staining and quantification of nuclear R-loop and cytoplasmic hybrid MFI in indicated cells. Scale bar, 20 μm. n = 20 cell/group. For f, h, j, and l, the box represents the IQR; the central line represents the median, while the upper and lower edges of the box correspond to the first and third quartiles, respectively; the whiskers extend to the minimum and maximum values; all individual data points are shown, for f, h, analyzed by two-tailed unpaired t-test; for j, l,analyzed by one-way ANOVA with Tukey’s multiple-comparisons test. For a, c–e, g, i, and k, three independent experiments were performed for each image with similar results.