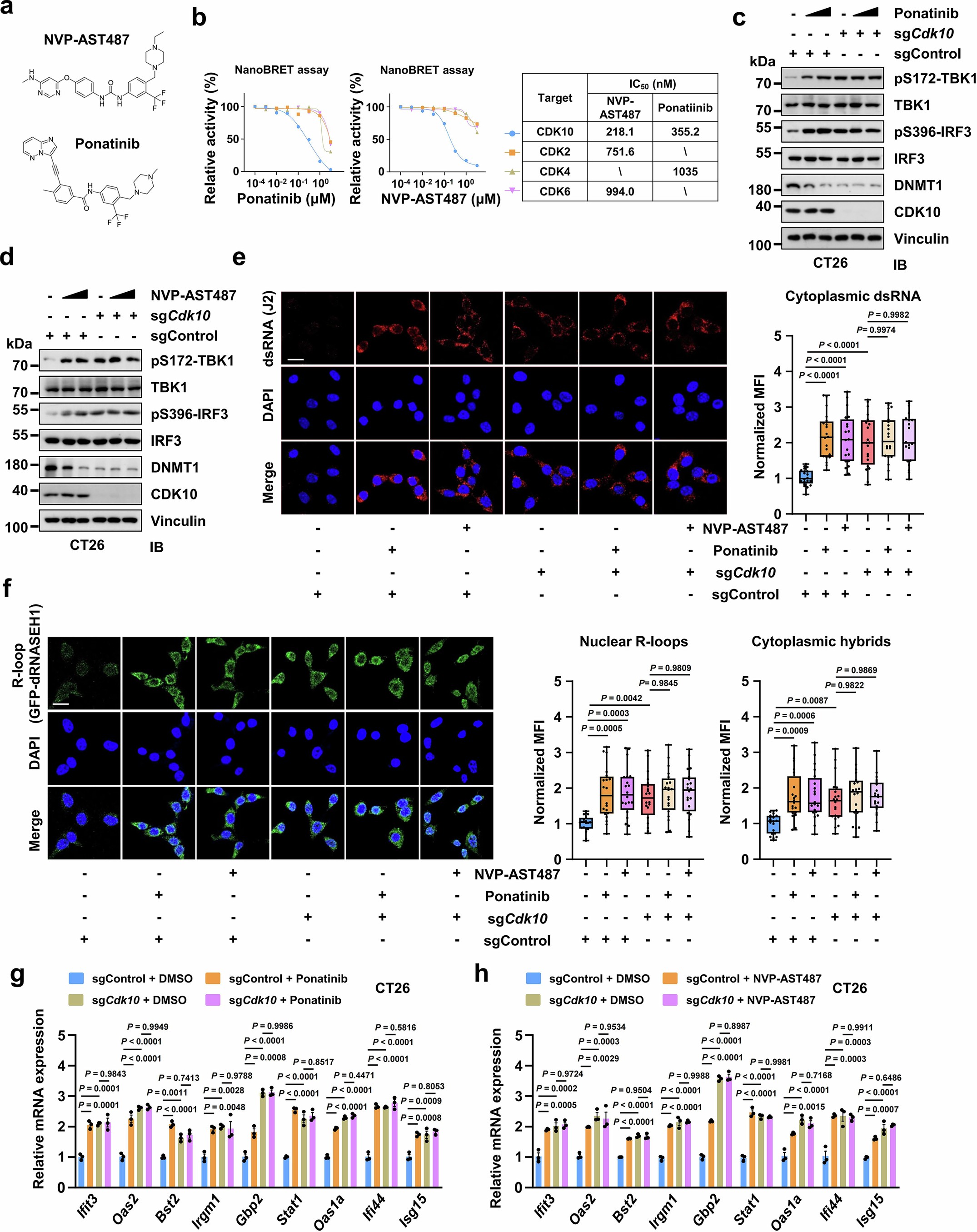
Extended Data Fig. 9: Ponatinib and NVP-AST487 induce CDK10-dependent activation of innate immune signaling.
From: CDK10 suppresses nucleic acid sensors-mediated antitumor immunity

a, Chemical structures of NVP-AST487 and ponatinib. b, Relative activity of CDK10/cyclin M, CDK2/cyclin E1, CDK4/cyclin D1 and CDK6/cyclin D1 following treatment with ponatinib and NVP-AST487, assessed by the NanoBret assay. c, d, IB analysis of WCL derived from sgControl and sgCdk10 CT26 cells treated with ponatinib (c) or NVP-AST487 (d) for 48 h. e, IF images showing anti-dsRNA (J2) staining and quantification of cytoplasmic dsRNA signal intensity in sgControl and sgCdk10 CT26 cells treated with ponatinib (0.25 µM, 24 h), NVP-AST487 (0.25 µM, 24 h), or DMSO. Scale bars, 20 µm. n = 20 cell/group. f, IF images of GFP-dRNASEH1 staining and quantification of nuclear R-loops and cytoplasmic hybrids in sgControl and sgCdk10 CT26 cells treated with ponatinib (0.25 µM, 24 h), NVP-AST487 (0.25 µM, 24 h), or DMSO. Scale bars, 20 µm. n = 20 cell/group. g, h, mRNA expression levels of the indicated genes in sgControl and sgCdk10 CT26 cells treated with ponatinib (0.25 μM, 48 h) (g), NVP-AST487 (0.25 µM, 48 h) (h) or DMSO. For e, f, the box represents the IQR; the central line represents the median, while the upper and lower edges of the box correspond to the first and third quartiles, respectively; the whiskers extend to the minimum and maximum values, all individual data points are shown, analyzed by one-way ANOVA with Tukey’s multiple-comparisons test. For g, h, n = 3 biologically independent samples, data are presented as mean ± SEM, analyzed by one-way ANOVA with Tukey’s multiple-comparisons test. For b–f, three independent experiments were performed with similar results, and a representative experiment is shown.