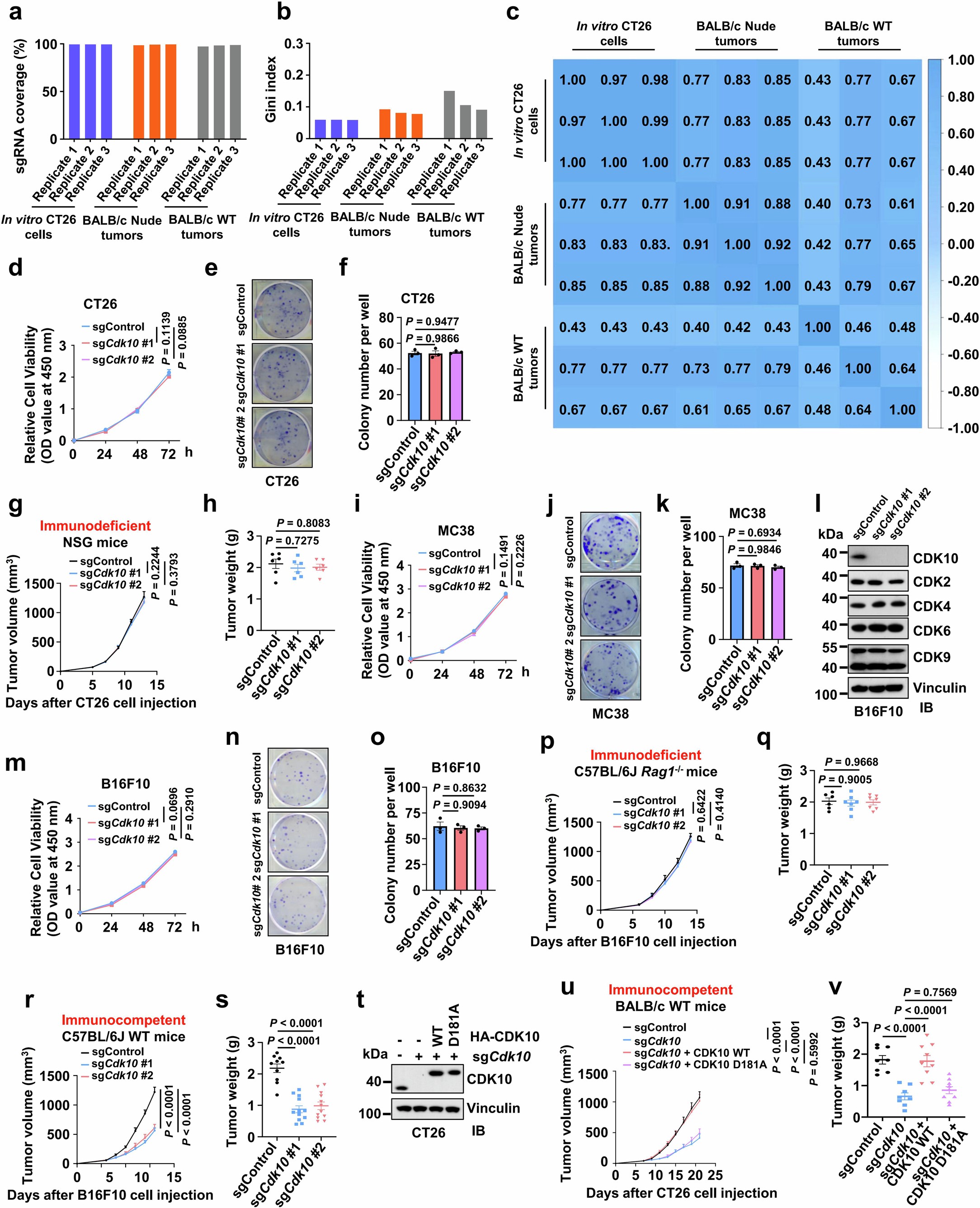
Extended Data Fig. 1: CRISPR screen identifies CDK10 as a driver of cancer immune evasion.
From: CDK10 suppresses nucleic acid sensors-mediated antitumor immunity

a–c, The sgRNA coverage (a), gini index (b), and pearson correlation (c) in cells and tumors from immunocompetent BALB/c WT and immunodeficient BALB/c nude mice. d–f, Cell Counting Kit-8 (CCK8) assay (d) and colony formation assay (e, f) for sgControl and sgCdk10 CT26 cells. g, h, Tumor growth curve (g) and end point tumor weight (h) of sgControl or sgCdk10 CT26 tumors in immunodeficient NSG mice. n = 6 mice per group. i–k, CCK8 assay (i) and colony formation assay (j, k) for sgControl and sgCdk10 MC38 cells. l, Immunoblot (IB) analysis of whole cell lysates (WCL) derived from sgControl and sgCdk10 B16F10 cells. m–o, CCK8 assay (m) and colony formation assay (n, o) for sgControl and sgCdk10 B16F10 cells. p–s, Tumor growth curve and end point tumor weight of sgControl and sgCdk10 B16F10 tumors in immunodeficient C57BL/6J Rag1−/− mice (p, q) or immunocompetent C57BL/6J WT mice (r, s). n = 6 mice for sgControl group and n = 7 mice for sgCdk10 group in C57BL/6J Rag1−/− mice, n = 10 mice for sgControl group and n = 12 mice for sgCdk10 group in C57BL/6J WT mice. t, IB analysis of WCL derived from CT26 cells with indicated treatments. u, v, Tumor growth curve (u) and end point tumor weight (v) of indicated CT26 tumors in immunocompetent BALB/c WT mice. n = 8 mice for sgControl group and sgCdk10 group, n = 9 mice for sgCdk10 group + CDK10 WT group and sgCdk10 group + CDK10 D181A group. Data are presented as mean ± SEM. For d, g, i, m, p, r, and u, analyzed by two-way ANOVA with Tukey’s multiple-comparisons test; for f, h, k, o, q, s, and v, analyzed by one-way ANOVA with Tukey’s multiple-comparisons test. For d–f, i–k, m–o, n = 3 biologically independent samples per group, the graph is representative of three independent experiments with similar results. For l, t, three independent experiments were performed for each image with similar results.