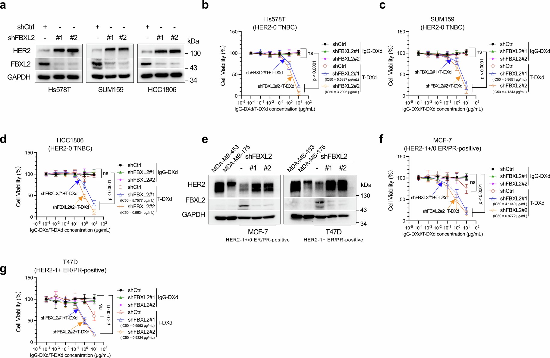
Extended Data Fig. 2: Silencing of FBXL2 enhances the sensitivity of HR-positive HER2-low breast cancer cells to T-DXd.

(a) HER2-0 TNBC cells (Hs578T, SUM159 or HCC1806) stably expressing shRNA specific for FBXL2 (#1 or #2) or control (shCtrl) were subjected to Western blot analyses. (b-d) Hs578T, SUM159 or HCC1806 stable cells were treated with IgG-DXd or T-DXd for 7 days and were then subjected to MTS assays for determination of IC50. Data from three independent experiments were presented as mean ± SD. (e) MCF-7 (ER/PR-positive, HER2-1 + /0) or T47D (ER/PR-positive, HER2-1 + ) breast cancer cells stably expressing shRNA specific for FBXL2 (#1 or #2) or control (-) were subjected to Western blot analyses. MDA-MB-453 (HER2-2 + ) or MDA-MB-175 (HER2-1 + ) cells were used as control. (f-g) MCF-7 or T47D stable cells were treated with IgG-DXd or T-DXd for 7 days and were then subjected to MTS assays for determination of IC50. Data from three independent experiments were presented as mean ± SD. Statistical analysis was conducted using two-way ANOVA with Tukey’s multiple-comparison test (b-d, f, g). The blots (a, e) are representative of 3 independent experiments with similar results.