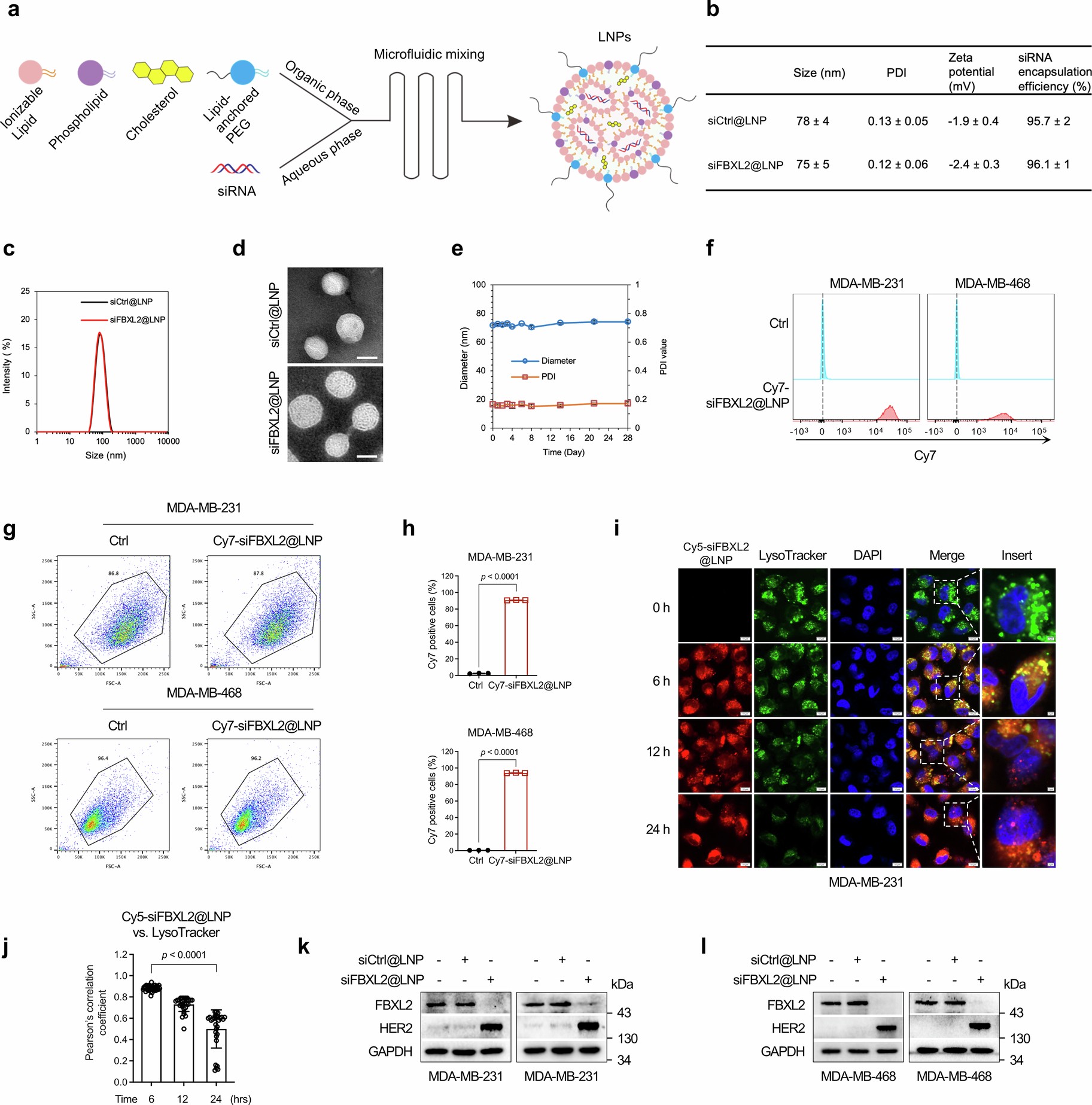
Extended Data Fig. 3: Characterization of lipid nanoparticles (LNPs) delivering siFBXL2, and siFBXL2@LNP can silence FBXL2 expression and elevate HER2 protein expression.

(a) A schematic illustration for the preparation of siFBXL2@LNP. (b-e) Characterization of LNPs by measuring the size distributions (b-c), morphology with transmission electron microscope (TEM, d), and storage stability at 4 °C (e). PDI, polydispersity index. Scale bar = 50 nm. (f-h) MDA-MB-231 or MDA-MB-468 cells were transfected by Cy7-siFBXL2@LNP (siFBXL2#2) or LNP (Ctrl, nanoparticle alone) for 24 h, followed by flow cytometry analyses (f). Cells were gated using FSC-A and SSC-A with a representative plot showing 1×104 events (g). Data from 3 independent experiments were presented as mean ± SD (h). (i-j) Representative confocal laser scanning microscopy (CLSM) images of MDA-MB-231 cells upon incubation with Cy5-siFBXL2@LNP (red) for an indicated time and stained with LysoTracker (green) and DAPI (blue) (i). Scale bar = 10 μm or 2 μm. The co-localization between Cy5-siFBXL2@LNP and LysoTracker (as analyzed by two-tailed Pearson’s correlation coefficient) was quantified, and data from 30 cells were presented as mean ± SD (j). (k-l) The replicated experiments of Fig. 2a. MDA-MB-231 or MDA-MB-468 cells transfected by LNP (-), siCtrl@LNP, or siFBXL2@LNP were subjected to Western blot analyses. Statistical analysis was conducted using an unpaired two-tailed t-test (h). Three independent experiments were performed (a-d) with similar results. The blots (k-l) are representative of 3 independent experiments.