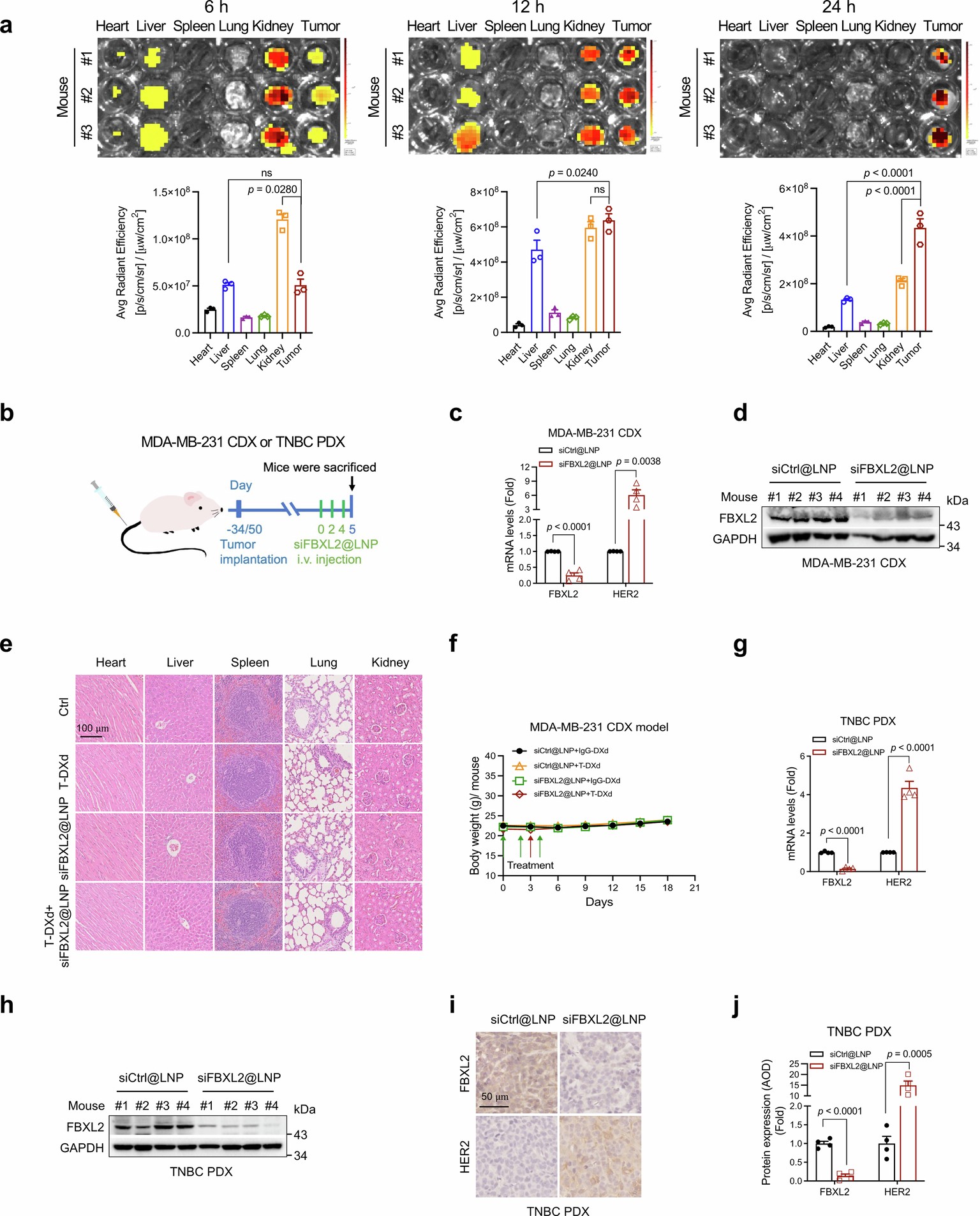
Extended Data Fig. 4: siFBXL2@LNP can significantly silence FBXL2 protein expression and increase HER2 expression in the HER2-0 TNBC xenograft mouse model, and the combined siFBXL2@LNP and T-DXd treatment does not yield observable alteration of body weights or tissue injury.

(a) MDA-MB-231 tumor-bearing mice were i.v. administrated with Cy7-siFBXL2@LNP (0.5 mg/kg). Mice were euthanized at different times (6 h, 12 h or 24 h) post-injection. The fluorescence (NIRF) images and quantified fluorescent intensity of tumors and major organs were shown. Data were presented as mean ± SEM (n = 3/group). (b-d) Mice bearing MDA-MB-231 tumors (CDX) were intravenously (i.v.) administrated with siFBXL2@LNP or siCtrl@LNP (0.5 mg/kg) once two days for three times. The experimental procedure was shown (b). Mice were euthanized by day 5, and tumors were subject to Q-PCR assays (c) and Western analyses (d). Data were presented as mean ± SEM (n = 4/group). (e-f) Mice bearing MDA-MB-231 tumors were i.v. administered with indicated drugs, as shown in Fig. 3a. Mice were euthanized 18 days after treatment. Tissues were dissected and subjected to H&E staining (e). Body weight of mice was measured (f). Data were presented as mean ± SEM (n = 5/group). Scale bar = 100 μm. (g-j) Mice bearing HER2-0 TNBC patients-derived tumors (PDX) were intravenously (i.v.) administrated with siFBXL2@LNP or siCtrl@LNP (0.5 mg/kg) three times every other day. Mice were euthanized by day 5. Tumors were subjected to Q-PCR assays (g), Western analyses (h), or IHC analyses (i-j). Data were quantified by AOD and presented as mean ± SEM (n = 4/group). Scale bar = 50 μm. Statistical analysis was conducted using one-way ANOVA with Tukey’s multiple-comparison test (a) or an unpaired two-tailed t-test (c, g, j).