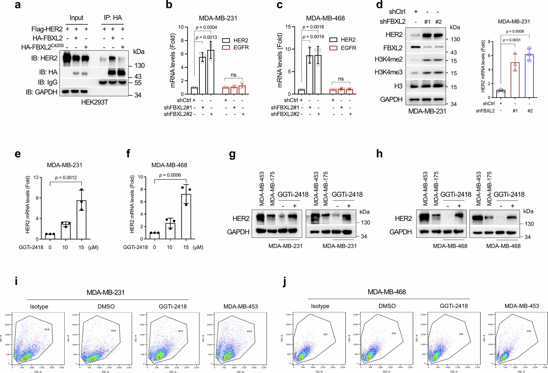
Extended Data Fig. 6: Wild-type FBXL2, but not FBXL2C420S, reduces the steady-state levels of HER2 mRNA.

(a) HEK293T cells were co-transfected with indicated expressing plasmids for 24 h. Cells were then treated with 10 μM MG132 for 10 h prior to IP-Western analyses. (b-d) MDA-MB-231 or MDA-MB-468 cells stably expressing shFBXL2 (#1 or #2) or control (-) were subjected to Q-PCR assays or Western blot analyses. Data from three independent experiments were presented as mean ± SD. (e-f) MDA-MB-231 or MDA-MB-468 cells were treated with an indicated dose of GGTi-2418 for 16 h prior to Q-PCR assays. Data from three independent experiments were presented as mean ± SD. (g-h) The replicated experiments of Fig. 6f, g. MDA-MB-231 or MDA-MB-468 cells were treated with 15 μM GGTi-2418 or DMSO (-) for 16 h, followed by Western blot analyses. HER2-2+ breast cancer cell line MDA-MB-453 and HER2-1+ breast cancer cell line MDA-MB-175 was used as positive controls. (i-j) MDA-MB-231, MDA-MB-468, or MDA-MB-453 cells were subjected to flow cytometry assays. Cells were gated based on FSC-A and SSC-A. A plot showing 1×104 events was presented. Statistical analysis was conducted using one-way ANOVA with Tukey’s multiple-comparison test (b-f). Three independent experiments were performed with similar results (i-j). The blots (a, g-h) are representative of 3 independent experiments.