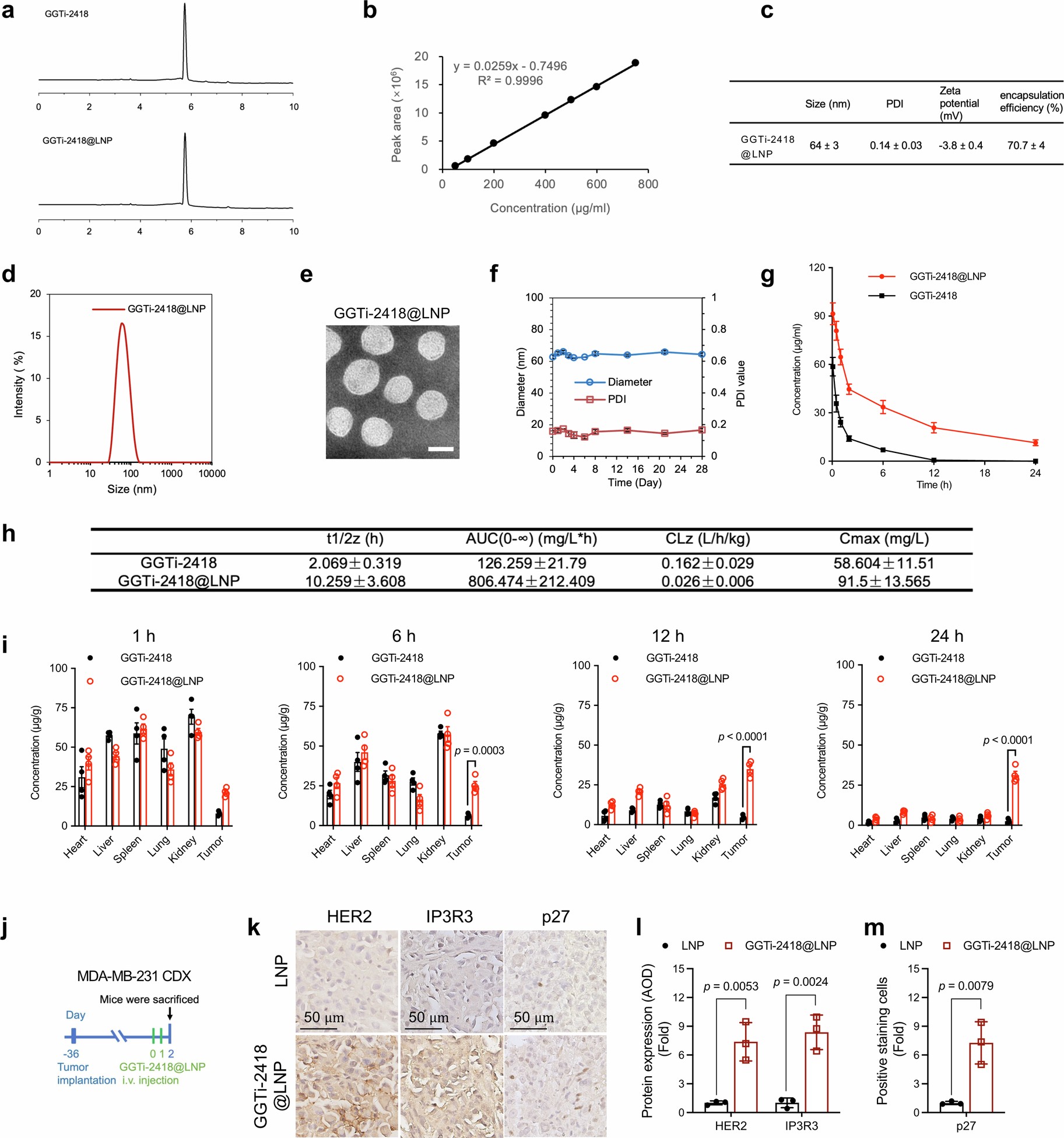
Extended Data Fig. 7: The characterization of GGTi-2418@LNP delivery system.

(a) High-performance liquid chromatography (HPLC) spectra of GGTi-2418 and GGTi-2418@LNP at 214 nm. (b) HPLC stand curves of GGTi-2418. (c-f) Characterization of GGTi-2418@LNP by measuring the size distributions (c-d), morphology with transmission electron microscope (TEM, e), and storage stability at 4 °C (f). PDI, polydispersity index. Scale bar = 50 nm. (g-i) Plasma concentration-time curves of GGTi-2418 after intravenous (i.v.) injection of free GGTi-2418 or GGTi-2418@LNP (20 mg/kg) in BALB/c nude mice bearing MDA-MB-231 tumors by HPLC analysis (g). Pharmacokinetic parameters of GGTi-2418 were calculated using a non-compartmental model by DAS2.0 (h). t1/2z: half-life; AUC0-∞: the area under the plasma concentration versus time curve; CLz: clearance; Cmax: the highest plasma concentration of the drug in the body. In addition, the concentration of GGTi-2418 in major organs and tumours was shown (i). Data were presented as mean ± SEM (n = 4/group). (j-m) Mice bearing MDA-MB-231 tumors were i.v. administration of GGTi-2418@LNP (20 mg/kg) or LNP (equal amount) according to the procedure (j). Tumors were then subjected to IHC analyses and representative images were shown (k). The expression levels of HER2 and IP3R3 were quantified by AOD (l) and the numbers of p27-positive cells was quantified (m). Data are presented as mean ± SEM (n = 3 /group). Scale bar = 50 μm. Statistical analysis was conducted using an unpaired two-tailed t-test (i, l, m). Three independent experiments were performed with similar results (a-f).