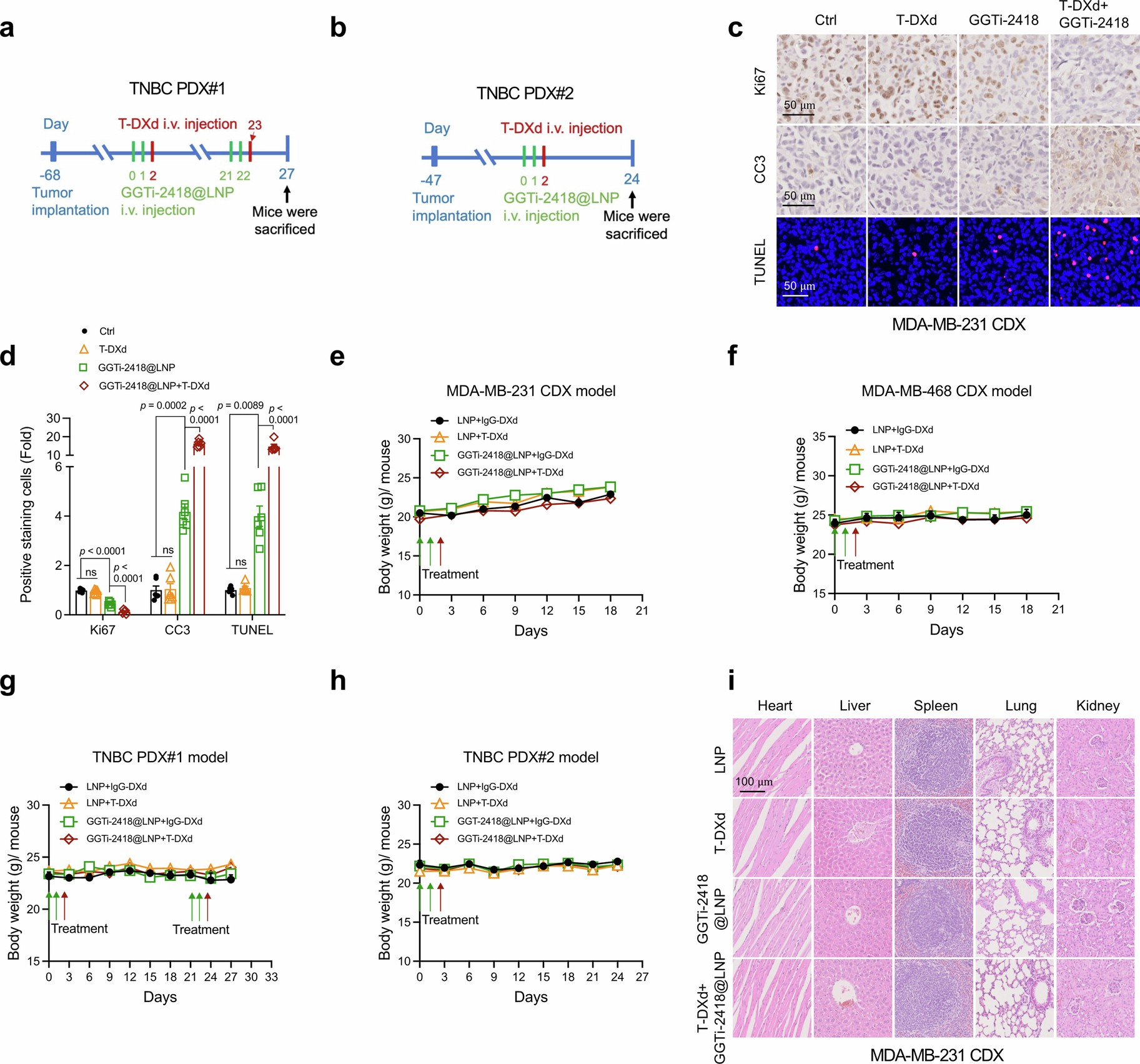
Extended Data Fig. 8: The combined GGTi-2418@LNP and T-DXd treatment does not yield observable alterations of body weight or tissue injury in the HER2-0 TNBC xenograft mouse model.

(a-b) Mice bearing HER2-0 TNBC PDX tumors (PDX#1 or PDX#2) were i.v. administrated with LNP (-) or GGTi-2418@LNP (20 mg/kg, once every day for 2 times) and T-DXd or IgG-DXd (4 mg/kg, one time) alone or in combination. The experimental procedure was shown. (c-d) MDA-MB-231 tumors shown in Fig. 7e were sectioned and subjected to IHC analyses and TUNEL staining assays (c). The respective staining positive cells were quantified and presented as mean ± SEM (d) (n = 6 for the group of control, siFBXL2@LNP or T-DXd, or n = 5 for the group of siFBXL2@LNP + T-DXd). Scale bar = 50 μm. (e-h) Mice bearing MDA-MB-231 tumors (e, n = 6/group), MDA-MB-468 tumors (f, n = 6/group), or TNBC PDX#1 (g, n = 5/group) or PDX#2 (h, n = 6/group) tumors (g & h) were treated with indicated drugs as shown in Fig. 7d or Extended Data Fig. 8a, b. The body weights of mice were shown. Data were presented as mean ± SEM. (i) Mice bearing MDA-MB-231 tumors treated with indicated drugs (as shown in Fig. 7d) were euthanized by day 18 after treatment. Tissues were dissected and subjected to H&E staining (n = 6). Scale bar = 100 μm. Statistical analysis was conducted using one-way ANOVA with Tukey’s multiple-comparison test (d).