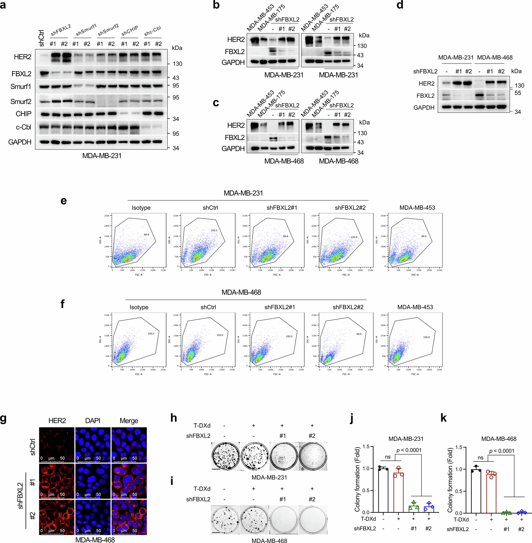
Extended Data Fig. 1: Silencing of FBXL2 protein expression upregulates HER2 expression on the plasma membrane and sensitizes HER2-0 TNBC cells to T-DXd treatment.

(a) MDA-MB-231 cells stably expressing shRNA targeting FBXL2 (#1 or #2), Smurf1 (#1 or #2), Smurf2 (#1 or #2), CHIP (#1 or #2), c-Cbl (#1 or #2) or control (shCtrl) were subjected to Western blot analyses. The blots are representative of two independent experiments with similar results. (b-d) The replicated experiments of Fig. 1f. MDA-MB-231 and MDA-MB-468 cells stably expressing shRNA targeting FBXL2 (#1 or #2) or control (-) were subjected to Western blot analyses. MDA-MB-453 (HER2-2 + ) or MDA-MB-175 (HER2-1 + ) cells were used as positive control. (e-f) MDA-MB-231, MDA-MB-468, or MDA-MB-453 cells were subjected to flow cytometry analyses. Cells were gated based on forward and side scatter properties (FSC-A and SSC-A). A plot showing 1×104 events was presented. (g) The MDA-MB-468 stable cells were subjected to immunofluorescence staining (IF) assays for HER2 (red) and counterstained with DAPI (blue). Scale bar = 50 μm. (h-k) MDA-MB-231 or MDA-MB-468 stable cells were subjected to colony formation assays. Cells were treated with 10 μg/mL T-DXd or IgG-DXd (-) for 14-21 days (h-i). Data from three independent experiments were presented as mean ± SD (j-k). Scale bar = 1 cm. Statistical analysis was conducted using one-way ANOVA with Tukey’s multiple-comparison test (j, k). The blots (b-d) and images (e-g) are representative of 3 independent experiments with similar results.