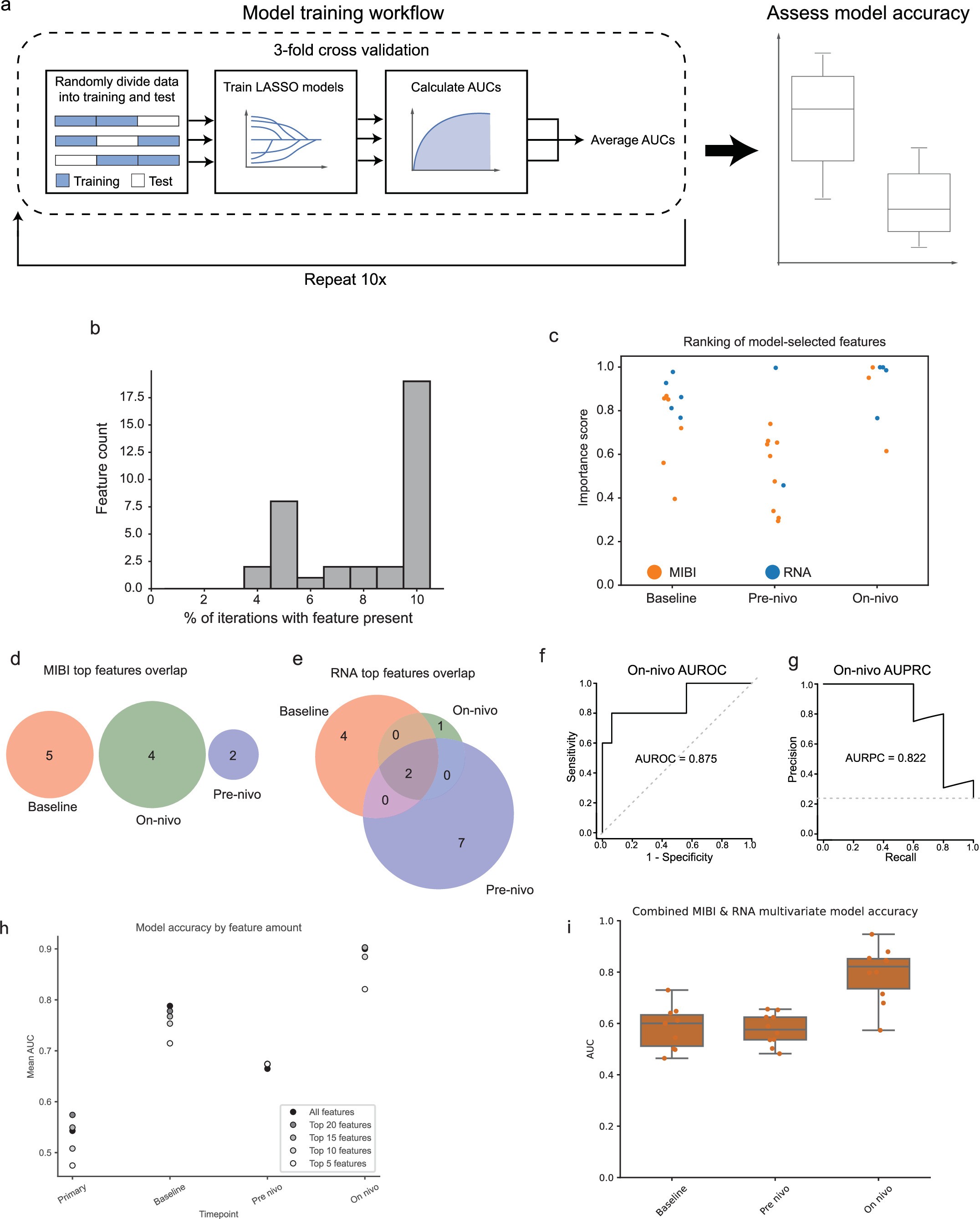
Extended Data Fig. 9: Multivariate modeling approach and benchmarking.

a Diagram illustrating the cross validation approach used for model training b Histogram showing the number of times the top features were selected across the 10 different iterations of model training c Comparison of the importance score of the top features identified by the model across distinct timepoints, stratified by MIBI vs. RNA d Overlap across timepoints of top features identified by the MIBI models e Overlap across timepoints of top features identified by the RNA models f AUROC evaluated for the on-nivo MIBI data using separate train, val, test split without cross validation. g Same as above, for AUPRC h Accuracy of multivariate model with decreasing number of retained features i Relative accuracy of combined MIBI + RNA model compared to best performing unimodal model Box plot: Lower bound is 1st quartile, center is median, upper bound is 3rd quartile, whiskers extend to 1.5*IQR beyond bound.