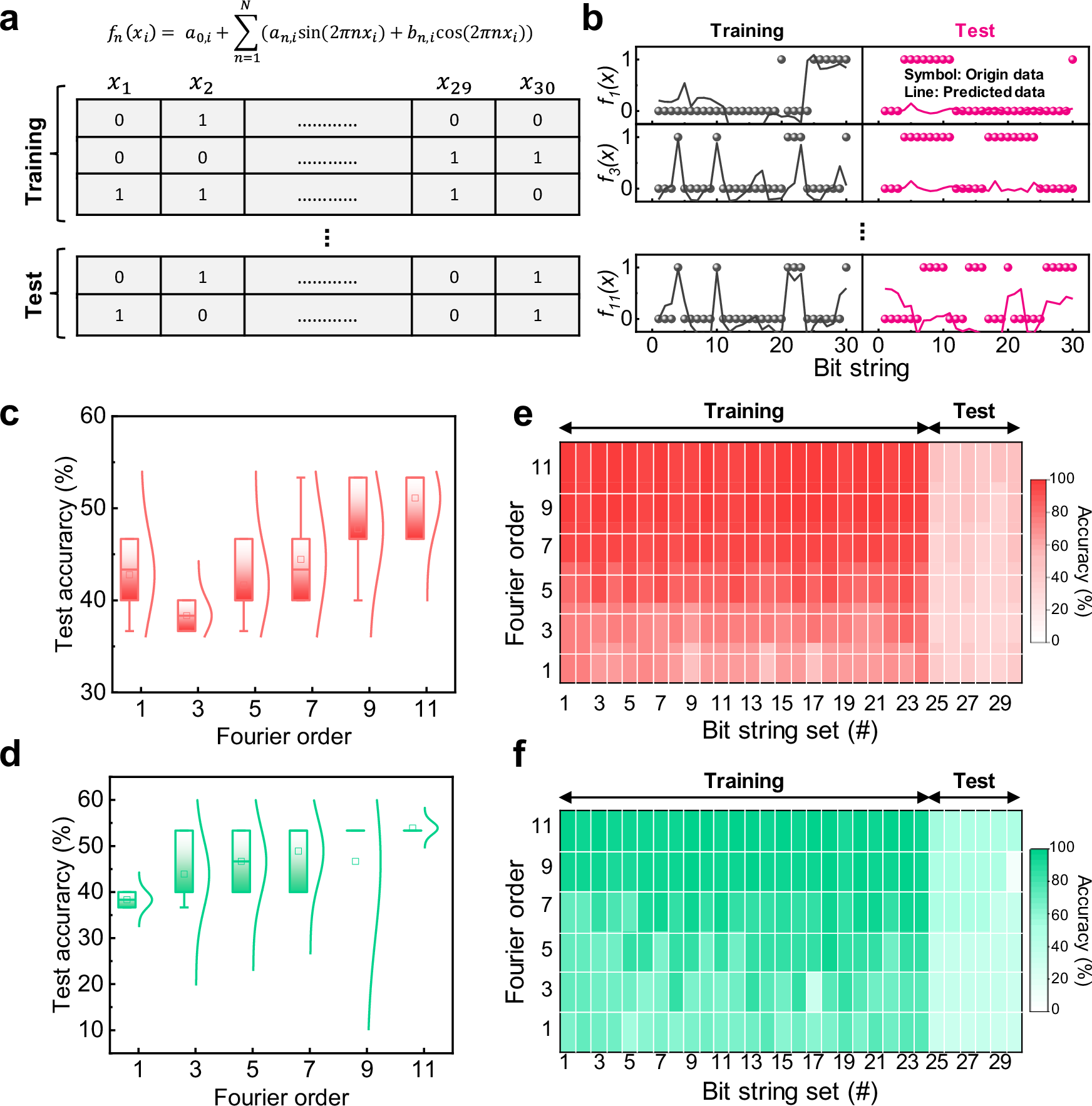
Fig. 4: Machine learning attack test.

a Schematic of predicting security keys generated from mQDs-based optical PUFs using Fourier regression model. b Representative training and test results for various Fourier order (NF). Statistical analysis of test accuracy and heatmap of training/test accuracy for various NF using c, e red and d, f green security keys, respectively.