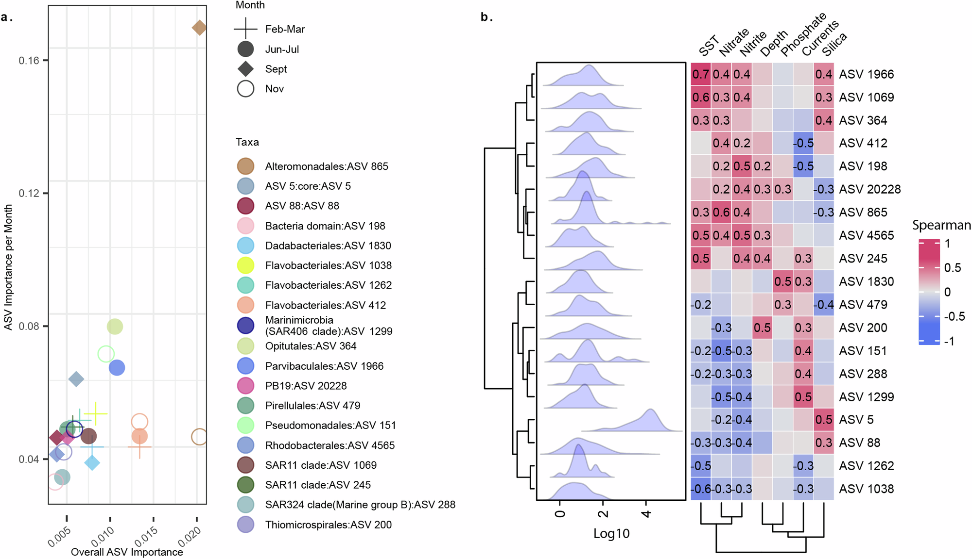
Fig. 5: Important Amplicon Sequence Variants (ASVs) characteristics of months when samples were collected.

a Top most important ASVs selected by random forest analysis. The x-axis represents the ASV importance across the entire model and the y-axis represents the ASV importance value per month. The symbols are shaped by the month and colored by the bacteria taxa. b Density plot, and heatmap of important ASVs. The ASVs and habitat variables (selected by the RDA model) are hierarchically clustered. The presence of a number value on the heat map denotes a significant Spearman correlation between ASV and habitat variables.