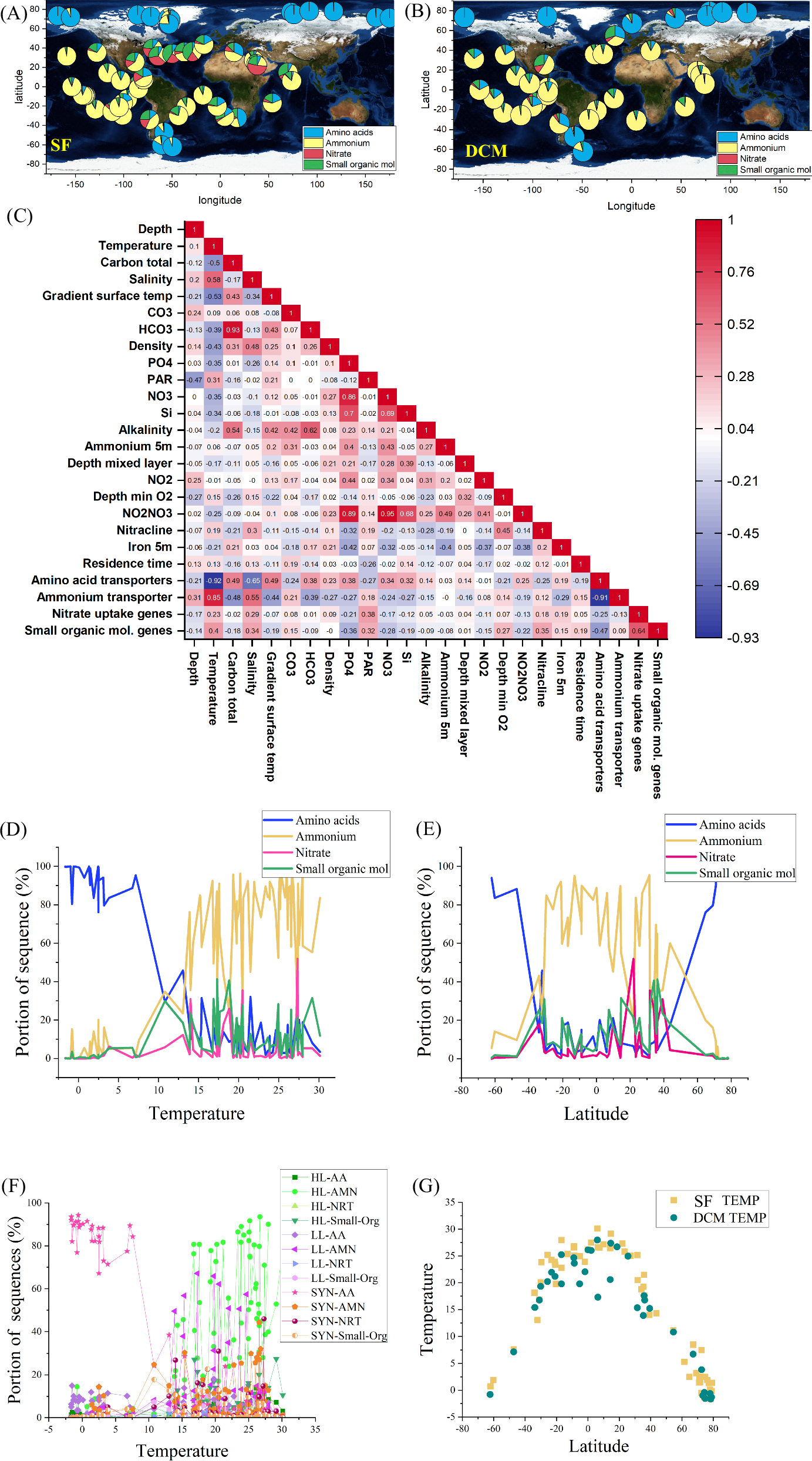
Fig. 4: The analysis of metatranscriptomic data from the Tara Ocean samples.

The transcript of the N assimilation-related genes distributed in the Tara Ocean metatranscriptomic data, the pie map represents the categories nitrogen uptake genes from the surface (SF) (A) and DCM (B) samples, where different colors of the pie slices represent different categories, blue for amino acids transporters, yellow for the ammonium transporters, red for the nitrate assimilation-related and green for small organic molecules. The correlation analysis of the N assimilation-related genes and environmental factors (C). The contribution of N assimilation-related genes based on sample temperature (D) and latitude (E). The colors represent different N-sources, blue for the amino acids, yellow for the ammonium, red for nitrate, and green for the small organic molecules (urea and cyanate). The transcript distribution on different temperatures as the specific HL and LL ecotypes of Prochlorococcus are displayed separately (F), the different colors and shapes indicate assimilatory genes involved in different nitrogen uptake-related specific to Synechococcus, HL, and LL of Prochlorococcus. The gradient of sample temperature metadata across different latitudes (G), and the different colors indicate the epipelagic layer of SF and DCM.