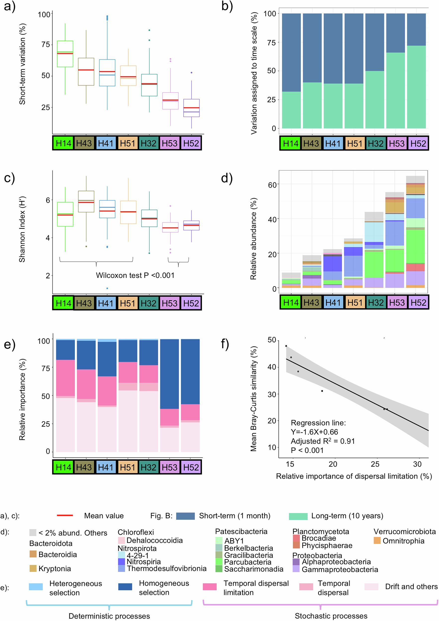
Fig. 2: Distinct temporal patterns of groundwater microbiomes.
From: Groundwater microbiomes balance resilience and vulnerability to hydroclimatic extremes

a Short-term variation in groundwater microbiome diversity across wells, shown as on Bray-Curtis dissimilarities (%) between samples collected one month apart (15–44 days). Short red horizontal lines denote the mean dissimilarity per well. b Comparison of microbial community variation at short-term (1 month, blue) and long-term (10 years, green) time scales, expressed as proportions of total dissimilarity. Y axis values indicate the relative contribution of each time scale to the total observed variation. c Shannon diversity indices of groundwater microbial communities per well, with short red horizontal lines denoting the mean value. d Fraction of core microorganisms per well (ASVs present in ≥ 80% of samples). Colors represent dominant bacterial classes. e Relative contribution of groundwater microbial assembly processes per well. Blue hues represent deterministic processes (heterogeneous selection and homogeneous selection), while pink hues represent stochastic processes (dispersal limitation, horizontal dispersal, and drift and others). Since these analyses were conducted on a single site over time, the dispersal here was related to time rather than space. f Significant linear model between the relative abundance of (temporal) dispersal limitation (x-axis) and temporal stability of groundwater microbiome diversity (y-axis, using mean Bray-Curtis similarity). Sample sizes for comparison between hydrologically connected wells and more isolated wells in c): n = 443 vs 247.