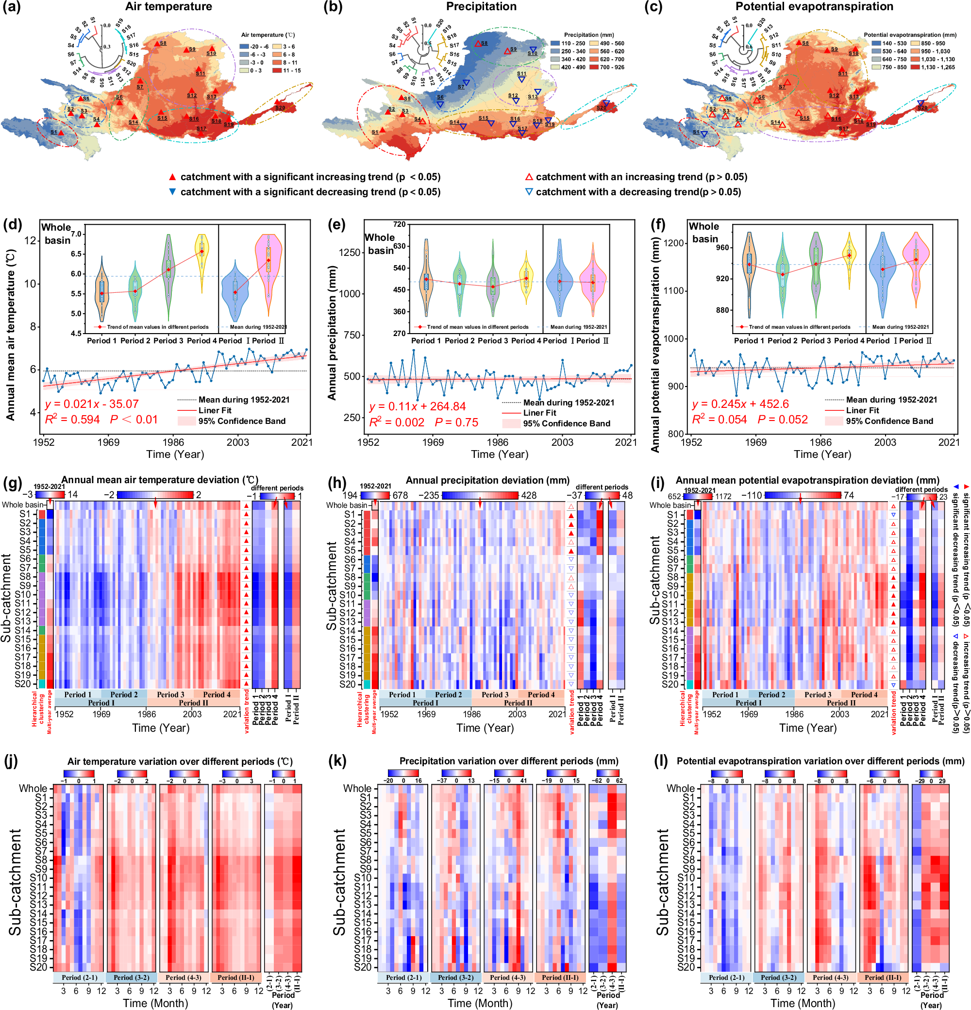
Fig. 3: Annual and monthly variation trends of air temperature, precipitation, and potential evapotranspiration in the Yellow River Basin and sub-catchments over the 70-year (1952–2021) study period.

a–c Spatial distribution of annual means of air temperature, precipitation, and potential evapotranspiration (1952–2021), alongside their annual variation trends of each sub-catchment. The inset illustrates the similarities and differences in interannual variability of these climate factors across sub-catchments. d–f Annual trends (1952–2021) of these climatic factors in the whole basin, along with their multi-year mean shifts during distinct periods. g–i The annual variation trends (1952–2021) of the deviation values of air temperature, precipitation, and potential evapotranspiration in each sub-catchment; and the corresponding variation trends of the multi-year average values across different periods. j–l The variations in monthly and annual average values of these climatic factors between different periods for the whole basin and each sub-catchment area.