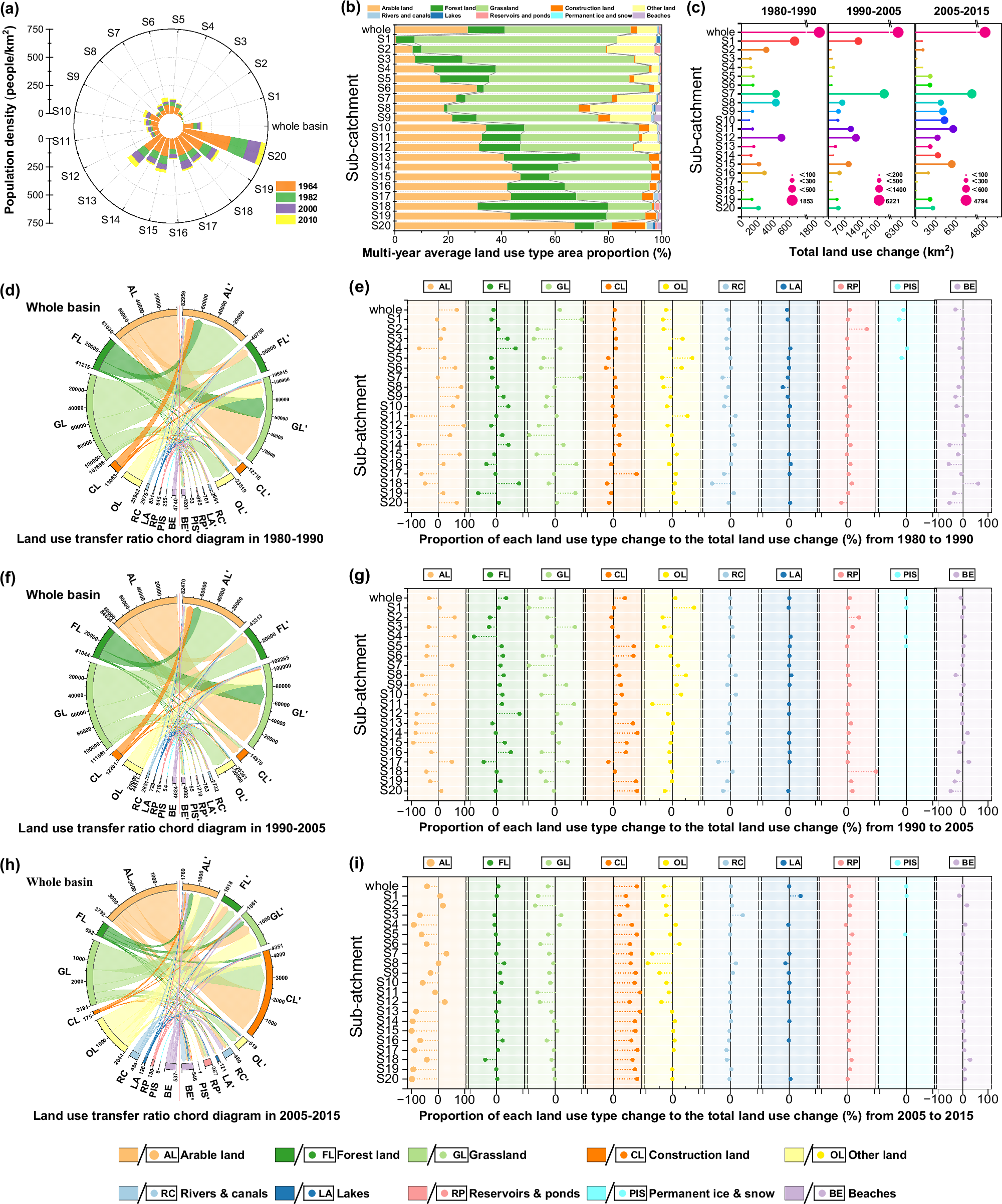
Fig. 4: The population density trends, as well as the proportions, transfer volumes, and changes in various land use types across the whole basin and sub-catchments.

a The population density distribution and changes for the years 1964, 1982, 2000, and 2010. b The proportions of the average areas of different land use types in each watershed for the periods around 1980, 1990, 2005, and 2015. c The total land use changes that occurred in each sub-catchment during the periods 1980–1990, 1990–2005, and 2005–2015. The transfer volumes of each land use type in the whole basin during the periods 1980–1990 (d), 1990–2005 (f), and 2005–2015 (h). The proportions of different land use type changes to the total change in each sub-catchment during the periods 1980–1990 (e), 1990–2005 (g), and 2005–2015 (i).