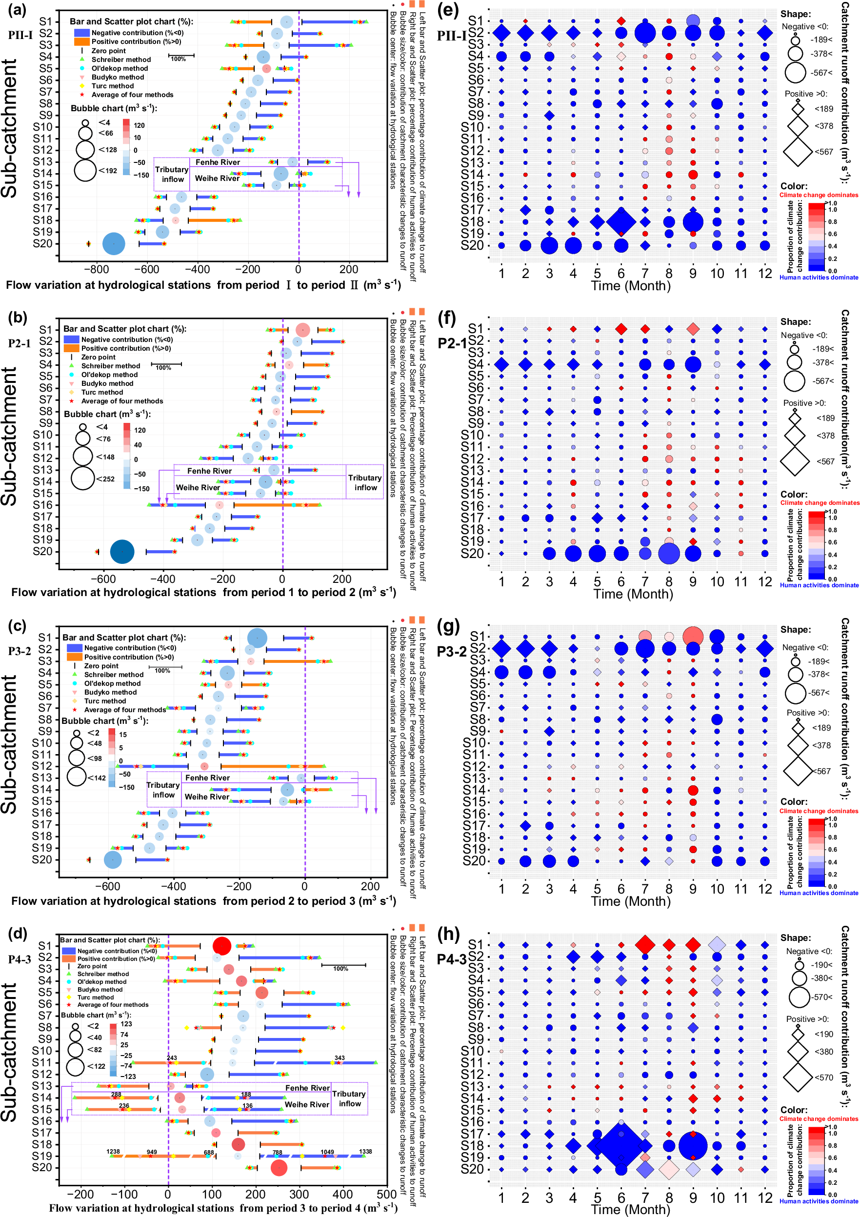
Fig. 6: The annual and monthly contribution rates of climate change and human activities to the changes in runoff contribution volumes in each sub-catchment.

The multi-year average annual scale runoff contribution volume changes (bubble chart) for upstream and downstream sub-catchments from period I to period II (a), period 1 to period 2 (b), period 2 to period 3 (c), and period 3 to period 4 (d), the percentage contributions (%) of climate change and human activities to the changes in runoff contribution volumes (bar chart and scatter plot), and the flow volume changes at the corresponding hydrological stations at the outlets of each sub-catchment (center points of bubbles). The multi-year average monthly scale runoff contribution volume changes (shape and size of points) for upstream and downstream sub-catchments from period I to period II (e), period 1 to period 2 (f), period 2 to period 3 (g), and period 3 to period 4 (h), and the proportion of the contribution of climate change to the total changes in runoff contribution volume (color of points).