Abstract
Lakes affect regional climate by influencing heat and moisture exchange and near-surface wind. However, their global impact on the atmospheric boundary layer, a key layer of land–atmosphere interaction, remains unclear. Here, we combine satellite-based atmospheric profiles with the fifth generation European Centre for Medium-Range Weather Forecasts reanalysis to assess the impacts of large inland lakes (area greater than 500 square kilometers). Lakes enhance heat (1.6 degrees Celsius) and moisture (0.4 grams per kilogram) transport toward surrounding land, shifting low-level instability center to within 25 kilograms of the shoreline and strengthening turbulent mixing and convective development. Consequently, atmospheric boundary layer height over these lake-adjacent lands increases by 0.3 to 0.6 kilometers, while it remains lower over lakes because of stronger stratification. The dominant processes of lake effects vary with season, latitude, elevation and lake size. These findings underscore the importance of incorporating lake–atmosphere coupling into weather and climate models.
Similar content being viewed by others
Introduction
Lakes are critical components of the Earth system, influencing regional water cycles, energy balance, atmospheric circulation, and climate variability1,2,3,4,5,6. They exhibit distinct thermal and aerodynamic properties, such as low albedo and surface roughness, and high heat capacity5,7. These unique properties give rise to lake effects, a phenomenon where lakes alter the regional climate by modifying heat, moisture, and momentum exchange with the atmosphere. Specifically, lakes absorb and store heat during the day and release it slowly at night8,9. Temperature contrasts between lakes and surrounding land drive lake-land breezes that enhance turbulence and circulation, reflecting a dynamic effect10,11,12. Besides, evaporation supplies atmospheric moisture, influencing cloud formation and precipitation13,14. Global warming has intensified these effects by strengthening the lake-land thermal contrast15, accelerating moisture cycling16, and increasing wind speeds over lake surfaces17. At the same time, the rising occurrence of extreme events such as lake desiccation18 and lake heatwaves19,20, highlights the growing sensitivity of lake systems to atmospheric changes. Together, these underscore the need to better understand lake-atmosphere interaction processes.
The Atmospheric Boundary Layer (ABL), where surface heating and turbulence exchange occur, is critical for understanding how land influences near-surface atmospheric processes21,22,23. Its height (ABLH) is an important parameter used to describe the characteristics of the ABL24,25,26,27. The complex interaction of thermal11, moisture transport28,29,30,31, and dynamic32 processes can considerably influence the stability of the ABL33,34, underscoring the necessity of accounting for lake influence in numerical weather prediction (NWP). Although previous studies have shown that lakes influence local weather and climate, their focus has been largely regional. For example, tropical lakes primarily exhibit thermal effects35,36,37, whereas mid- and high-latitude lakes modify surrounding weather patterns through lake breezes and seasonal heat fluxes38,39,40,41. However, three critical gaps still remain: First, the global variability of lake effects on the ABL has not been quantified; Furthermore, the spatial extent of lake influence is poorly constrained: how far from the shoreline do these effects persist, and how they interact with large-scale atmospheric circulation; Finally, the interactions of thermal, dynamic, and moisture transport processes have yet to be characterized, particularly across different latitudes, elevations, and lake sizes.
This study presents the first global quantitative assessment of how large inland lakes (area > 500 km2, located at least 100 km from coastlines)42 regulate ABLH across diverse climatic zones based on satellite observations (Supplementary Fig. 1 and Supplementary Table 1) to the best of our knowledge. We used Constellation Observing System for Meteorology, Ionosphere, and Climate-2 (COSMIC-2) satellite data43 to obtain high-precision atmospheric profile data, including directly observed atmospheric refractivity from the atmPrf product for estimating ABLH44,45,46 and one-dimensional variational retrievals (1D-var) retrieved temperature, pressure, and humidity from wetPf2 product44,47,48,49 to investigate lake effects on the structure and development of the ABL50,51,52. We first presented the seasonal variations of ABLH across lake regions to characterize its annual evolution. Based on this seasonal background, we then focused our mechanistic analyses on the summer and autumn, when the ABLH contrast between lakes and adjacent land is strongest, and lake-air exhanges were most active. By combining satellite observations with reanalysis data, we explored lake effects on ABLH and evaluated their variability across different latitudes, altitudes, and lake sizes. These results helped us to improve understanding and representation of lake-atmosphere interactions in NWP.
Lakes alter the development of the ABLH
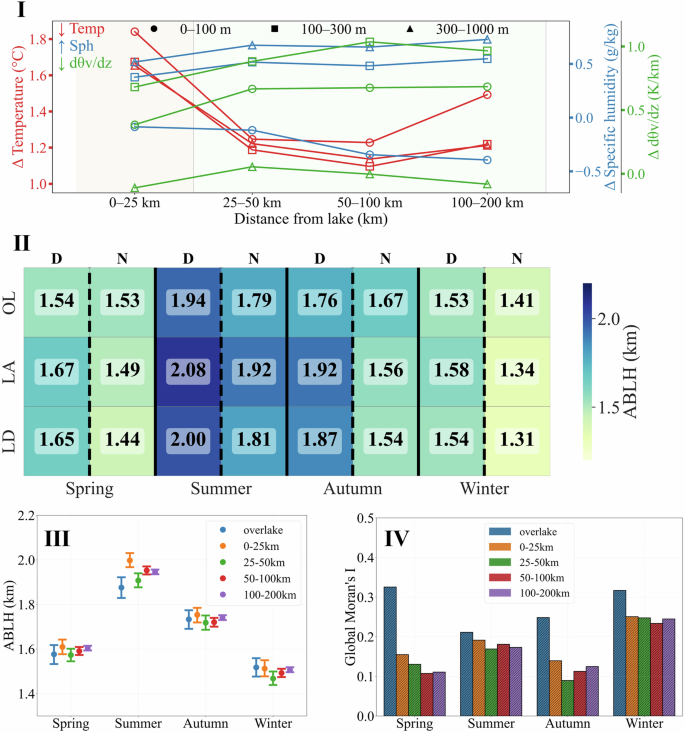
Lakes exerted a strong influence on the spatial and diurnal structure of the ABLH (Fig. 1), with effects particularly significant during summer and autumn. It also exhibited a clear spatial gradient from lake surfaces toward the surrounding land. Based on the vertical structure of lower-atmospheric variables (Fig. 1.I and Supplementary Fig. 2), the spatial distribution of ABLH (Fig. 1.III), and the t-test results (Table 1), we defined lake-adjacent regions as lands within 0–25 km of the shoreline. In these regions, ABLH was statistically comparable to those over lakes (t < 2.68, p > 0.01) and showed a pronounced gradient in temperature and moisture relative to more distant land areas in the lower atmosphere, indicating strong lake-land interactions. Driven by thermal contrasts between lake and land, and breeze circulations, the ABLH in lake-adjacent regions developed more readily during daytime, averaging 0.23 km higher than over lakes, with modal values 1.17 km higher. At night, the ABL became more stable, averaging 0.16 km lower, with modal values 0.22 km lower than those over lakes. Lake-distal regions were defined as lands beyond 25 km from the shoreline. Although lakes transported moisture into the lower atmosphere above 100 m and extended their influence to more distant regions, the overall lake effect was substantially weakened, as indicated by significant t-test differences (t > 6.01, p < 0.001).
a, c show daytime and nighttime ABLH in overlake regions, while b, d present the ABLH differences between lake-adjacent and overlake regions for daytime and nighttime, respectively. Red numbers in the top-right corner indicate the percentage of lakes with positive ABLH differences.
Based on COSMIC-2 profiles of temperature, specific humidity, and potential temperature gradients during summer and autumn (selecting profiles with the lowest detectable level within 200 m of the surface), the atmospheric thermal, moisture, and stability exhibited a systematic transition from lake to land, with the strongest contrast near the shoreline (Fig. 2.I and Supplementary Fig. 2). Within 100 m of the surface, compared with overlake conditions, the lake-adjacent regions warmed by +1.84 °C with slight drying (−0.09 g kg−1), whereas the lake-distal regions showed both warming (+1.22 °C) and stronger drying (−0.33 g kg−1) tendencies. The corresponding potential temperature gradients were +0.40 K km−1 and +0.69 K km−1, indicating increasingly stable stratification inland. In the transition layer (100–300 m), warming and moistening remained evident (lake-adjacent: +1.67 °C and +0.38 g kg−1, lake-distal: +1.22 °C and +0.55 g kg−1), with static stability reaching a peak in the 50–100 km zone (+1.04 K km−1), suggesting that thermal influences from land surfaces persist above 100 m, maintaining a stable stratification. At mix layer (300–1000 m), thermal and moisture contrasts remained, but stability weakened. The resulting instability likely reflects mixing driven by rising motions from heated land, which transport heat and moisture upward and disrupt surface-layer stratification. Above 1000 m, differences in temperature, humidity, and stability rapidly diminished, indicating that the vertical influence of lakes was the strongest within a depth of 1000 m, and extended horizontally up to 25 km from the shoreline. Seasonal mean ABLH patterns further highlighted these spatial gradients (Fig. 2.III). In summer and autumn, lake-adjacent regions consistently exhibit the highest daytime ABLH, exceeding 2.0 km, while overlake zones remained comparatively lower due to persistent thermal stratification. Within these near-shore regions, a clear directional contrast also emerged: ABLH in downwind regions was generally higher than in upwind areas, particularly over mid-latitude lakes (Supplementary Fig. 7), reflecting enhanced heat and moisture transport from the lake surface. In winter, ABLH decreased substantially across all regions, and spring represented a transitional state, characterized by moderate values and reduced spatial contrasts. Diurnal differences in ABLH were evident in both distribution shape and averages across regions (Fig. 2.II, III and Supplementary Fig. 3). Over lakes, ABLH showed minimal diurnal variability and nearly overlapping distributions for daytime and nighttime, both centered near 0.60 km. These diurnal patterns were also modulated by lake size: smaller lakes tend to exhibit larger daily fluctuations in ABLH due to their limited heat storage, while larger lakes, with greater thermal inertia, show smaller differences (Supplementary Fig. 4). In contrast, lake-adjacent regions exhibited pronounced diurnal variability, with ABLH peaking at 1.77 km during the day and dropping to 0.35 km at night. Corresponding seasonal means showed diurnal differences of up to 0.36 km during autumn. Lake-distal zones exhibit intermediate characteristics, with moderate daytime enhancement and nighttime suppression.
Panel I shows differences in key atmospheric variables between lake-adjacent/lake-distal regions and the overlake regions in different altitude levels, including thermal transport (temperature, red), moisture transport (specific humidity, blue), and atmospheric stability (potential temperature gradient, green). Arrows indicate the direction of change with altitude. Panel II is seasonal contrasts in daytime (“D”, left of dashed line) and nighttime (“N”, right) ABLH across different distance groups, overlake (OL), Lake-adjacent (LA), and Lake-distal (LD). The red dashed boxes highlight summer and autumn, which are the main focus period for the mechanistic analyses in this study; Panel III shows seasonal evolution of ABLH with 95% confidence intervals, IV is seasonal values of Moran’s I for spatial Autocorrelation, with hatched bars indicating statistical significance (p < 0.05).
To assess the statistical significance and spatial correlation of these variations, we applied independent-sample t-test and Global Moran’s I analyses. The t-test results (Table 1) showed significant differences in ABLH between lake and land, with the contrast intensifying in lake-distal region (t > 6, p < 0.001), where the ABL was mainly controlled by terrestrial processes. In contrast, no significant difference was found within 25 km, suggesting that lake-adjacent regions were influenced by the combined effects of lake and land, resulting in more complex ABLH patterns. Global Moran’s I values showed that ABLH exhibited statistically significant spatial clustering across all seasons and regions (Fig. 1.IV). This clustering was most pronounced in winter, particularly over lakes and in lake-adjacent areas, with values reaching up to 0.27. The higher values indicated that ABLH tended to form coherent spatial patterns, likely shaped by stable stratification and large-scale atmospheric circulation. Spring and autumn exhibited moderate spatial autocorrelation (Moran’s I: 0.15–0.20), reflecting transitional conditions where both synoptic and local processes influenced ABL development. In summer, spatial autocorrelation weakened (Moran’s I < 0.15), suggesting a more fragmented and irregular ABLH distribution. This pattern was consistent with strong surface heating exchange (Fig. 3.I) and elevated Convective Available Potential Energy (CAPE) (Supplementary Fig. 5), which promoted vigorous convection and turbulent mixing. These processes introduced localized variability that disrupted large-scale spatial coherence, thereby weakening spatial clustering.
Panel I. is Ri value variability across different lake regions and seasons; II is meteorological factor relative contributions to ABLH, in which a Lake Issyk Kul, b Lake Tai, c Lake Victoria, d Caspian Sea, e Nam Co, f Lake Tanganyika; III is SEM based on combined summer and autumn data, red solid arrows indicate statistically significant pathways (p < 0.05); along each path, the unstandardized path coefficient is shown followed by the standardized coefficient in parentheses. Unstandardized coefficients represent the original scale of effect, while standardized coefficients allow comparison across variables with different units; IV is seasonal partial dependence across global climatic zones, the shaded zones represent the 95% confidence interval. Factors considered include Temperature Difference (ΔT), Surface Pressure (P), Wind Speed (WS), Relative Humidity (RH), Latent Heat Flux (LH), and Sensible Heat Flux (SH).
The multifaceted role of lakes in regulating the ABLH
The modulation of ABLH by lakes was mainly attributed to three factors: high thermal inertia53, moisture transfer processes54,55, and local circulations triggered by the lake-land temperature gradient5,56. In this study, we used Richardson numbers (Ri) and Convective Available Potential Energy (CAPE) diagnostics, together with Generalized Additive Models (GAM) and Structural Equation Modeling (SEM), to identify key drivers of ABLH variability.
Physical mechanisms driving ABLH variability
Spatial differences in atmospheric stability, as captured by both Ri and CAPE, showed a coherent pattern of lake effects: a decrease in Ri often corresponded to an increase in CAPE, reflecting enhanced instability and vertical mixing (Fig. 3. I and Supplementary Figs. 5 and 6). Overlake areas exhibited Ri values higher than the critical threshold (0.25) during summer and autumn, reflecting strong thermal stratification that inhibits turbulent mixing57. Correspondingly, daytime CAPE remained low, signifying limited convective potential (Supplementary Fig. 5). However, at night, CAPE was noticeably higher than in surrounding regions, especially in summer, highlighting the residual heat effect of lakes in sustaining atmospheric instability after sunset. We further divided the joint distribution of Ri and CAPE into four quadrants based on physically threshold values (Ri = 0.25, CAPE = 1000 J kg−1), illustrating different atmospheric states58: Q1: stable with strong convection (Ri > 0.25, CAPE > 1000 J kg−1); Q2: unstable with strong convection (Ri < 0.25, CAPE > 1000 J kg−1); Q3: unstable with weak convection (Ri <0.25, CAPE < 1000 J kg−1); Q4: stable with weak convection (Ri <0.25, CAPE < 1000 J kg-1) (Supplementary Fig. 6). Overlake regions were dominated by thermal stratification driven by the high capacity of lakes. During daytime, over 57% of profiles fell into Q4, while at night, the distribution shifted to Q3 (53.8%), showing a reduction in stability but continued weak convective potential. Although deep convective regimes (Q1 and Q2) were rare across all regions, they occurred most frequently over lakes compared with other two regions: 7.9% at daytime and 13.5% at nighttime, suggesting that lakes locally enhanced deep convection under favorable conditions (Supplementary Fig. 6a, d). In lake-adjacent regions, Ri values were consistently lower and daytime CAPE higher than those over lakes, driven by enhanced lake-land thermal contrast and breeze-induced shear. At night, CAPE decreased but remained elevated relative to lake-distal zones, indicating that nearby lakes continued to enhance atmospheric instability after sunset (Fig. 2.II and Supplementary Fig. 2). Compared with overlake conditions, the joint distribution of Ri and CAPE exhibited more pronounced diurnal variation (Supplementary Fig. 6b, e). Daytime distributions resembled those over lakes, with Q4 dominance, while nighttime profiles shifted markedly toward Q3 (80.8%). The occurrence of Q1 and Q2 regimes was slightly lower than over lakes, reflecting a reduced potential for convective enhancement. In contrast, lake-distal regions were the most stable overall and exhibited the strongest day-time contrast. During the day, stability dominated with most profiles in Q4, while at night the distribution shifted almost entirely into Q3 (Supplementary Fig. 6c, f). This pattern suggested that thermal and mechanical effects from lakes faded with distance, and boundary layer dynamics became increasingly governed by synoptic-scale forcing.
Contributions of meteorological drivers
The development of ABLH was influenced by the interaction of thermal forcing, dynamic mixing, and moisture transport. We selected six key variables to quantify these effects: lake/land-air temperature difference (ΔT) and sensible heat flux (SH) for thermal processes, relative humidity (RH) and latent heat flux (LH) for moisture transport, and wind speed (WS) and surface pressure (P) for dynamic influences. To capture the diversity of lake-atmosphere interactions, we firstly applied a GAM to six representative lakes across different climatic zones and with contrasting morphologies (Fig. 3.II). Specifically, we chose Lake Issyk Kul (area = 6195 km2) (Fig. 3.II.a) and the significantly larger Caspian Sea (area = 377001 km2) (Fig. 3.II.d), both located in temperate climate zones, representing a clear size contrast; Lake Tai (elevation = 3 m a.s.l.) (Fig. 3.II.b) in the subtropical climate zones and Lake Nam Co (elevation = 4724 m a.s.l.) (Fig. 3.II.e) at a similar latitude but on the high-elevation Tibetan Plateau illustrated the contrast between lowland and plateau lakes within similar latitudes; Lake Victoria (a shallow and open lake) (Fig. 3.II.c) and Lake Tanganyika (a deep and narrow lake) (Fig. 3.II.f), both located in the tropics, but differ markedly in morphology, representing a shallow-open versus a deep-narrow lake. Together, these six lakes spanned a broad spectrum of global inland lake diversity, covering different size percentiles (25th to 99th), elevations (from near sea level to high altitude), climatic zones (temperate, subtropical, and tropical), and morphologies (shallow-open, deep-narrow, and enclosed basins).
Over-lake regions generally exhibited balanced contributions from thermal, dynamic, and moisture-related variables, especially in temperate lakes (Fig. 3.II.a) and subtropical lakes (Fig. 3.II.b). In large lakes such as the Caspian Sea (Fig. 3.II.d), ΔT played a dominant role, highlighting strong lake-atmosphere thermal gradients maintained by high heat capacity of water. In contrast, tropical lakes with complex terrain, such as Lake Tanganyika (Fig. 3.II.f), showed a stronger contribution from WS, emphasizing that wind shear and terrain-driven turbulence were more important in high-altitude environments. In lake-adjacent zones, the influence of different variables became more heterogeneous. WS, LH, and RH were more influential, consistent with lake-land breeze circulations and localized moisture exchange driving ABL development. In topographically complex areas, such as Lake Nam Co (Fig. 3.II.e), ABLH responded to enhanced wind dynamics and evaporative fluxes. In more distant regions, although the relative contributions of key variables resembled those in lake-adjacent zones, the stabilizing influence of lakes diminished, and ABLH became increasingly sensitive to synoptic-scale atmospheric circulation.
Seasonal and diurnal modulation of lake effects
Beyond spatial differences, lake effects on ABLH showed strong seasonal and diurnal variability (Fig. 3.IV, Table 2 for overlake regions, and Table 3 for lake-adjacent regions). During summer, thermal effects dominated turbulence over lakes, with ΔT (0.28) as the main positive contributor, followed by moisture-driven instability from LH (0.15). RH (0.34) suppressed ABLH by promoting cloud formation, which reduced solar radiation, limited surface heating, and weakened turbulence. In lake-adjacent region, ΔT (0.27) and SH (0.17) were the dominant positive contributors to turbulence, supported by WS (0.11) and LH (0.18). While RH (0.28), although numerically significant, acted to suppress turbulence by increasing humidity and promoting cloud formation. This indicated a combined influence of thermal exchange, lake-land breeze circulation, and moisture transport processes.
During autumn, the influence of lakes shifted toward atmospheric stabilization. Over lakes, ΔT (0.30) remained the primary driver, and the effects of P (0.18) became more pronounced, showing increasing sensitivity to synoptic dynamics. In lake-adjacent zones, the decline in ΔT (0.19) suggested a reduced temperature contrast, while P increased to 0.21, and LH (0.18) remained relevant, highlighting that moisture contributions persisted while thermal effects weakened.
Diurnal variations further illustrated lake-driven modulation of ABLH (Supplementary Fig. 8). Across seasons, ABLH peaked around 14:00 local time, closely following the ΔT and SH. Lag-correlation analysis showed strong positive correlations between ABLH and ΔT (r = 0.95 in summer; r = 0.85 in autumn), SH (r = 0.97 in summer, 0.93 in autumn), and LH (r = 0.95 in both seasons), with time lags of 1–3 h, reflecting delayed energy and moisture release from lakes59. Conversely, WS and RH were negative correlated with ABLH. In summer, WS lagged ABLH by 2 h (r = −0.67), which increased to 5 h (r = −0.83) in autumn. Although wind typically acted as an instantaneous dynamic driver, this extended lag may reflect delayed atmospheric adjustments under stratified conditions. RH showed a shorter lag in summer (r = −0.71, 1-h delay) and an almost immediate response in autumn (r = −0.87), suggesting that moisture-induced stabilization acted rapidly on ABLH through increased cloud cover and reduced solar radiation60,61. P also correlated negatively with ABLH (r = −0.89 in summer and −0.87 in autumn), with a lag of 4 h, highlighting the role of synoptic dynamics in suppressing turbulence.
Quantifying direct and indirect meteorological factors
Clarifying the role of individual meteorological variables in governing ABLH, we employed SEM to quantify both the actual (unstandardized coefficients) and relative contributions (standardized coefficients) of key meteorological drivers to ABLH during the open-water period. Among all variables (Fig. 3.III), ΔT was the primary driver of ABLH, exerting both direct (unstandardized coefficients = 0.026 km °C−1, standardized coefficient = +0.63) and indirect effects through SH (16.614 W m-2 per °C, +1.10), all significant at p < 0.05. SH also contributed directly to ABLH (0.002 W m−2 per km, +0.23), reinforcing the dominant role of thermal processes. WS had a dual influence: it promoted ABLH directly through mechanical turbulence (0.087 km per m s−1, +0.367), but indirectly suppressed ABLH by weakening SH (−6.779 (W m−2) per (m s−1), −0.248), offsetting part of its thermal impact. RH acted as a stabilizing factor, reducing ABLH (−0.020 km %−1, −0.574) and suppressing LH (−2.479 (W m−2) per %, −0.742), which had a weak positive impact on ABLH (0.001 km per (W m−2), +0.093). P showed a minor and statistically insignificant effect on ABLH (−0.005 km hPa−1, −0.178, p > 0.05), indicating that lake-atmosphere interactions exerted stronger control on ABLH rather than large-scale atmospheric circulation.
Season-specific analyses (Supplementary Fig. 9) revealed a clear transition in the mechanisms regulating ABLH, reflecting a shift from thermally driven enhancement in summer to increased atmospheric stability in autumn. In summer, ΔT and SH were dominant drivers supporting turbulent growth of the ABL, while WS provided additional contributions through mechanical turbulence. The combined effects of LH and RH suppressed ABLH by increasing surface humidity, which reduced thermal buoyancy and inhibits turbulence62,63,64. As autumn began, the overall dominant mechanism shifted in response to cooler and more stable atmospheric conditions. The direct effect of ΔT became negative (−0.04 km °C−1), suggesting a seasonal decoupling between surface heating and ABL development, which resulted from reduced solar input, enhanced stratification, and more frequent surface inversions that inhibited turbulent mixing65,66. The contribution of SH decreased sharply, and the effect of LH shifts from strongly negative to slightly positive, indicating that moisture no longer suppressed turbulence and may support weak convections. WS maintained a moderate contribution, while RH and P acted as stabilizing forces, becoming increasingly influential as thermal effects weakened. Together, these results reflected a seasonal transition from convective enhancement to a regime increasingly shaped by humidity- and pressure-driven stabilization.
Variations of lake effects with lake characteristics
Lake effects on ABLH varied with latitude, elevation, and lake size. Across different climate zones and elevations, the leading drivers of ABLH variation differed systematically: thermal and moisture processes dominated in tropical and subtropical low-altitude regions, dynamic processes became increasingly dominant from temperate and mid-latitude regions to high-elevation mountainous areas, where complex terrain and enhanced wind shear intensify vertical mixing within the ABL (Figs. 4.I and 5). In tropical and subtropical regions, intense solar radiation and abundant moisture supported heat exchange and evaporation, increasing local humidity and promoting ABLH development. In temperate zones, dynamic processes became more important, though thermal influences from large lakes remained significant. At mid- and high latitudes, especially in mountainous areas, strong temperature and humidity gradients between lake and land, together with complex terrain, enhanced near-surface wind shear, thereby enhancing vertical mixing and turbulence within the ABL.
I is global distribution of lake effects on ABLH over lakes, II is importance ranking of lake characteristics (elevation, latitude, and area) in shaping dominant effects, III is proportional distribution of lake effects across different lake characteristics, categorized by, Lake Area: small (<1000 km²), medium (1000–10,000 km²), large (>10,000 km²); Elevation: low (<1000 m a.s.l), medium (1000–3000 m a.s.l), high (>3000 m a.s.l); Latitude: low (<15° or >−15°), medium (15°–30° or −15° to −30°), high (>30° or <−30°).
Within approximately 25 km of the shoreline, lakes influence the nearby ABL through three coupled pathways: lake-land thermal contrasts modify atmospheric stability and ABLH; surface evaporation provides moisture that promotes convection; and wind shear enhances vertical mixing. Under the influence of prevailing winds, the downwind regions typically exhibit stronger convection and deeper ABLH than upwind regions. The dominant control transitions with latitude: moisture transport plays a leading role in tropical regions, dynamic effects become increasingly important toward temperate zones, while thermal influences remain of intermediate significance across low to mid-latitudes.
Topographic and morphological features, particularly elevation, played a key role in shaping lake-induced ABLH responses, with latitude and lake size contributing to a lesser extent (Fig. 4.I and III). In low-elevation lakes (<1000 m a.s.l), both thermal and moisture processes contributed substantially: High temperatures enhanced surface heat exchange, and abundant humidity promoted strong evaporation. At medium-elevation lakes (1000–3000 m a.s.l), moisture transport became increasingly dominant as thermal forcing weakened. With further elevation increases, dynamic processes took over, complex terrain and lower air density strengthened wind shear and enhanced turbulence, while limited moisture availability diminished the role of evaporation. Lake size mainly affected thermal processes through heat storage. Larger lakes buffered temperature fluctuations and supported sustained evaporation, but this effect was secondary compared to that of elevation and latitude.
Discussion
Large inland lakes play an important role in modulating ABLH, with effects varying across spatial and temporal scales. Over lake surfaces, diurnal fluctuations in ABLH are limited by strong thermal inertia, which stabilizes the ABL during the day and enhances turbulence at night. In lake-adjacent regions, daytime ABLH is elevated due to jointly driven by lake-land thermal contrasts, breeze circulations, and moisture transport from the lake surface (Fig. 5). These effects weaken with distance and become minimal beyond 50 km. The dominant mechanisms also vary with season and location. In summer, thermal processes, including lake-air temperature gradients and sensible heat flux, are most important, whereas in autumn, moisture transport becomes more influential. Across climatic zones, thermal and moisture processes dominate in tropical and subtropical lakes. With increasing latitude, dynamic influences intensify and become the primary drivers in colder regions.
Previous observational and modeling studies have demonstrated that individual lakes exert significant influences on local climate. For example, aircraft observations and sub-kilometer-scale simulations over Lake Victoria confirmed persistent lake-land breeze circulations, which enhance low-level convergence and moisture transport from lake surface to surrounding land, with their influence extending up to 50 km67. Similarly, satellite observations over Lake Nam Co on the Tibetan Plateau revealed a persistent cloud hole above the lake, suggesting suppressed turbulence over lake and enhanced mixing nearby68. Supplementary Table 6 summarizes previous findings across various climate zones. These studies highlight a spatial transition from thermal dominance above lakes to dynamic influences over surrounding land. However, most of them are limited to regional scales and lack a comprehensive global perspective on lake-atmosphere interactions.
Our study expands the understanding of lake effects to a global scale by analyzing the spatial and temporal variability of ABLH across diverse climatic zones. The results reveal clear spatial patterns governed by thermal effects, dynamic forcing, and moisture transport. Nevertheless, several limitations remain. The analysis covers only four years due to COSMIC-2 data availability, and its limited vertical and horizontal resolution make it insufficient to capture small-scale processes. In addition, uncertainties in satellite-based observations, particularly those related to relative humidity retrievals and cloud-affected conditions, may introduce observational errors that are difficult to fully quantify. Moreover, the current model framework includes only meteorological variables, excluding lake characteristics such as depth and volume, which can influence ABL dynamics. Besides, statistical methods rely on predefined mathematical frameworks, which may not fully represent the coupled feedback between lakes and the atmosphere. Finally, the mechanism analyses focus on the ice-free seasons and does not include winter processes such as lake-effect snowstorms commonly observed over the North American Great Lakes69,70,71. These events demonstrate how lakes in winter can strongly reshape ABL structures by deepening the ABL in the downwind region through lake-induced mesoscale disturbances that enhance convection and trigger snowfall. However, limited in-situ observational and the high computational cost of coupled lake-land-atmosphere simulations have restricted most existing studies to individual cases over the Laurentian Great Lakes and Salt Lake regions, with little cross-regional research72. Apart from the neglect of the mechanisms in spring and winter, this study did not explicitly examine cloud conditions. Previous studies have shown that cloud cover around lakes tends to increase, and under different prevailing wind conditions, the transport of heat and moisture can be regulated by lake turbulence parameters and effective fetch, thereby leading to variations in the spatial extent of lake effects60,61,68. Future studies that separate lake effects under different cloud conditions, lake turbulence characteristics, and wind background may better isolate lake influences under distinct atmospheric backgrounds and advance understanding of lake-atmosphere interactions. Addressing these limitations requires high-resolution observations, advanced remote sensing technologies, and the development of coupled lake-atmosphere models that explicitly incorporate physical lake properties.
Under global warming, lakes are undergoing rapid transformations, including disappearance of lake ice73, changes in evaporation and water budgets74, rising surface water temperatures15, and shifts in lake mixing regime75. These changes further complicate lake-atmosphere interaction. For instance, reductions in ice cover and changes in lake-air temperature gradients alter evaporation rates and enhance wind speeds over lakes17, potentially disrupting ABL formation. Studies over the Laurentian Great Lakes show that, under a warming climate, lakes substantially enhance evaporation and act as a major moisture source for surrounding regions. The resulting increase in atmospheric water vapor promotes greater convective instability by increasing CAPE and lowering Lifting Condensation Level and Level of Free Convection. This creates a more favorable environment for convection, leading to more frequent Mesoscale Convective Systems and stronger Inland Development Convection events, characterized by higher rainfall rates, longer durations, and larger rainfall area76. Under the RCP (Representative Concentration Pathways) 8.5 scenario, projected thermal structural changes in the Great Lakes are expected to increase total regional precipitation by 13–19% and the frequency of extreme rainfall events by 14–29% by the mid-century77. Based on our findings, it is predictable that under climate warming, enhanced lake-atmosphere heat and moisture exchange will further destabilize the lower atmosphere. This likely leads to deeper boundary layer, stronger convection over and downwind of lakes, and systematically reshapes regional boundary layer dynamics and precipitation patterns, amplifying regional hydrometeorological extremes. These ongoing changes show growing challenges for accurately representing lake-atmosphere interactions in weather and climate models. Current NWP models still simplify lake influences, particularly their role in modulating thermal and moisture transport, and atmosphere stability. We emphasize the urgent need to improve lake representation in NWP frameworks by integrating remote sensing, incorporating detailed lake parameters, and developing physical parameterizations to better predict ABL processes in lake regions and to understand their contribution to broader climate dynamics.
Methods
This study investigated the influence of lakes and their surrounding areas on ABLH development. To achieve this, we utilized COSMIC-2 atmospheric profile data and ERA5 reanalysis data from 2020 to 2023. By integrating these datasets, we performed a quantitative analysis of the effects of large global inland lakes on the ABL, incorporating both geographical characteristics and spatial scales.
Satellite data: COSMIC-2
We used four years of Global Navigation Satellite System radio occultation (GNSS-RO) data from the COSMIC-2, covering 2020 to 2023. COSMIC-2 followed the earlier COSMIC-1/FORMOSAT-3 mission, which provided high-quality atmospheric data from 2006 to 201878. The six COSMIC-2 satellites orbited at an altitude of 720 km with an inclination of 24°, covering latitudes from 45°S to 45°N45. Each COSMIC-2 satellite was equipped with the Tri-GNSS Radio-occultation System (TGRS) developed by NASA’s Jet Propulsion Laboratory, and together they generated more than 5000 profiles per day. These profiles contained bending angle and refractivity measurements, with an average penetration percentage of 40%–60% within 200 m of the surface78,79, allowing detailed vertical profiling of the lower atmosphere. These refractivity data, combined with meteorological datasets, enabled accurate estimation of vertical temperature and humidity structures80. The uniform distribution of the six satellites ensured consistent coverage between 45°S and 45°N, surpassing the capabilities of traditional atmospheric sounding experiments and ground-based observations.
COSMIC-2 provided two primary near-real-time (NRT) Level 2 products: atmPrf (RO retrieval) and wetPf2 (1D-var retrieval), both distributed by the University Corporation for Atmospheric Research (UCAR) COSMIC Data Analysis and Archive Center (www.cosmic.ucar.edu)43. The atmPrf product contained vertical profiles of atmospheric refractivity and bending angle, retrieved from GNSS RO signals via geometric optics inversion (Abel transform)81,82. As all variables were derived from GNSS signal geometry, without using background atmospheric fields, refractivity was considered the closest to raw observations. The wetPf2 product applied a one-dimensional variational (1D-var) retrieval to refractivity profiles from atmPrf, combining them with global forecast background fields from European Centre for Medium-Range Weather Forecasts (ECMWF) and the Global Forecast System (GFS)44,47,48,52. It provided temperature, pressure, specific humidity, and relative humidity, with a vertical resolution of 0.05 km below 10 km altitude83.
In this study, we used refractivity to estimate ABLH, which had been validated and was widely employed in satellite retrievals for ABLH research due to its reliability in detecting the ABLH44,79,84. We also used atmospheric variables, including temperature, pressure, and specific humidity, to diagnose the lake effects on the ABL structure. To ensure consistency in spatial and vertical resolution across all variables, we uniformly used the wetPf2 product. The variable names (descriptions, unit) in this product were: Pres (pressure level, mb), Temp (temperature, °C), MSL_alt (Mean Sea Level geometric height, km), Lon (longitude, −180 to 180 east, deg), Lat (latitude, −90 to 90 north, deg), and Ref_obs (Observed refractivity, interpolated from the atmPrf file, N). It is worth noting that Ref_obs was an observational variable interpolated from the atmPrf product within 10 km to a vertical resolution of 50 m, rather than a retrieval result. This interpolation enhanced vertical consistency and comparability among profiles, while preserving the original physical characteristics of the refractivity data derived from GNSS-RO signal geometry. Therefore, Ref_obs remained suitable for ABLH estimation.
Numerous studies have systematically validated COSMIC-2 observations against radiosonde measurements to assess their reliability83. Comparisons of atmospheric profiles showed that the temperature bias of COSMIC-2 retrievals was less than 0.5 K, and a relative humidity bias was approximately 10%, showing strong consistency with in-situ observations85. Estimates of ABLH from COSMIC-2, when compared with Integrated Global Radiosonde Archive (IGRA) data, showed an absolute bias below 0.3 km across all seasons, with correlations exceeding 0.75. When radiosonde profiles include more than 20 data levels, the median bias remained within ±0.1 km46. The verification results of the COSMIC-2 data with radiosonde and reanalysis datasets were detailed in the “Validation and cross-comparison of datasets”.
Reanalysis data: ERA5 dataset
ECMWF Reanalysis v5 (ERA5) dataset, provided by the ECMWF, offered global atmospheric data at a horizontal resolution of 0.25° and a temporal resolution of 1 h86. It included both surface thermodynamic processes and dynamical parameters, making it an invaluable resource for analyzing climate conditions over lakes and their surrounding regions. Numerous studies have demonstrated that ERA5 data effectively captured the thermal dynamics of lake systems20,87,88 and their influence on regional hydroclimate89,90,91,92, and it has been widely applied in regional and global numerical weather numerical simulations93,94,95.
The reanalysis data in this study were obtained from the “ERA5 hourly data on single levels from 1940 to present” product, which included both surface-level variables and single-level diagnostic outputs. In the GAM and SEM modeling analyses, we used ERA5 data exclusively to ensure consistency in the horizontal and temporal resolution of all input variables. Specifically, we used 2 m temperature, skin temperature, surface pressure, 10 m u-component of wind, 10 m v-component of wind, mean surface latent heat flux, mean surface sensible heat flux, and boundary layer height. Although ERA5 and COSMIC-2 estimated ABLH using different methods, comparisons across different distance groups (details see “Validation and Cross-Comparison of Datasets” section) confirmed that the two results exhibited consistent spatiotemporal patterns. Therefore, the exclusive use of ERA5 in the GAM and SEM analyses was reasonable, as it not only captured lake effects but also ensured spatial and temporal consistency among all meteorological variables, thereby improving the robustness and accuracy of the modeling results.
All variables were obtained from the Copernicus Climate Data Store (https://cds.climate.copernicus.eu/datasets/reanalysis-era5-single-levels?tab=download; DOI: 10.24381/cds.adbb2d47).
Observation data: integrated global radiosonde archive (IGRA)
We used Global radio soundings data to verify the atmospheric profile data retrieved from COSMIC-2. The IGRA v2.2 was a comprehensive, authoritative collection of historical and near-real-time radiosonde and pilot balloon observations from around the globe, maintained and distributed by the National Oceanic and Atmospheric Administration’s National Centers for Environmental Information (NCEI). The Data used in this study were obtained from IGRA data version 2.2, released in January 2023 (https://www.ncei.noaa.gov/products/weather-balloon/integrated-global-radiosonde-archive), which provided variables including pressure, temperature, geopotential height, relative humidity, dew point depression, wind direction and speed, and elapsed time since launch96,97.
In this study, we used radiosonde observations from IGRA as reference data to validate the accuracy of COSMIC-2 atmospheric profiles over lake regions. COSMIC-2 soundings located within ±0.5° and ±1 h of radiosonde launches were selected to ensure spatial and temporal consistency. Considering the sensitivity of surface parameters to pressure, pressure was used as the matching standard. Using radiosonde pressure as a reference, COSMIC-2 data were matched to the nearest pressure levels of the radiosonde observations for comparison (selected stations are marked with stars in Supplementary Fig. 1). All statistical definitions (Bias, Mean Error, Standard Deviation, Root Mean Square Error and Pearson Correlation) and results are consolidated in the “Validation and cross-comparison of datasets” section to avoid repetition across Methods.
Lake data: HydroLAKES
We used the HydroLAKES dataset98, which combined topographic and remote sensing data, to identify lake boundaries and extract relevant lake attributes. It contained 1.43 million lakes and reservoirs larger than 0.1 km2, with attributes such as geographical location, elevation, and surface area.
When selecting the study lakes, we applied two main criteria to ensure representativeness and data quality. Firstly, inland lakes: We retained only those lakes whose boundaries were located more than 100 km away from the global coastline, ensuring that the analysis focused on inland lake regions unaffected by ocean. Besides, data availability: Each selected lake was required to have sufficient COSMIC-2 atmospheric profiles to support robust ABLH statistics. Specifically, each lake contained at least 12 profiles covering both daytime and nighttime in every season to ensure temporal completeness and statistical stability. After screening, a total of 86 lakes were selected for analysis, accounting for approximately 45% of all large inland lakes worldwide (Supplementary Table 2). These lakes provide broad coverage across low- and mid-latitude regions, while most missing lakes are located north of 45°N in high-latitude regions.
To analyze spatial variability, we defined six concentric zones extending outward from each lake boundary: overlake, 0–10 km, 10–25 km, 25–50 km, 50–100 km, and 100–200 km. Among them, the 0–10 km and 10–25 km regions were classified as the lake-adjacent region, while the 25–200 km zones represented the lake-distal region. This classification allowed us to extract ABLH and meteorological data at varying distances from lake centers to analyze lake-atmosphere interactions across scales.
Estimation of the ABLH
The ABLH was commonly defined as the altitude where turbulent mixing ceased and transitioned into a stable stratified free troposphere, typically marked by pronounced changes in temperature and water vapor content99,100. Several variables, representing different stages of GNSS-RO retrieval process, could be used to identify this height: (1) the bending angle profile, (2) the refractivity profile, (3) the temperature profile, and (4) the water vapor profile. These variables all tended to decrease with height near the top of the ABL44. A practical approach was to locate the ABLH at the level of minimum vertical gradient in these profiles27,101,102,103. Among them, bending angle and refractivity were the closest to raw GNSS observations. In particular, refractivity was highly sensitive to changes in atmospheric variables104,105, making it suitable for identifying ABL structure in COSMIC-2 observations106. Our previous comparison using various methods to estimate the ABLH based on the sounding balloon data and COSMIC-2 data showed that the refractive gradient method performed the best (details see “Validation and cross-comparison of datasets” section). Therefore, in this study, we identified the ABLH from COSMIC-2 profiles as the height corresponding to the minimum refractivity gradient79,102,107,108. This method effectively captured key structural features of the ABL and was applicable across a wide range of geographic and climatic conditions.
For ERA5 data, ABLH was estimated using the Bulk Richardson Number method, which calculated the upper boundary of the turbulent mixing layer by analyzing gradients in wind speed, temperature, and humidity. This method was suitable under various atmospheric conditions and reliably reflects diurnal and seasonal variations in boundary layer dynamics109,110,111,112.
To ensure the robustness of the retrieved ABLH, standard quality control procedures were applied. Specifically, ABLH exceeding 5 km was removed, then a lake-by-lake 3σ filtering method was applied to eliminate statistical outliers within each lake region. All remaining data were retained for subsequent analyses.
Validation and cross-comparison of datasets
We conducted a comprehensive validation across three key datasets: COSMIC-2, IGRA radiosonde profiles, and ERA5 reanalysis products to assessed the consistency and reliability of both ABLH estimates and vertical atmospheric profiles over lake regions. In addition, we incorporated our previous validation of COSMIC-2 profiles based on enhanced radiosonde observations conducted during the monsoon season over the Tibetan Plateau.
For COSMIC-2 and IGRA comparisons, collocated profiles were selected within ±0.5° spatial and ±1 h temporal windows. To ensure vertical consistency, COSMIC-2 values were matched to radiosonde profiles based on pressure levels. Statistical metrics including Bias (E), Mean Error (ME), Root Mean Square Error (RMSE), and Pearson Correlation Coefficient (R) were used to evaluate differences across key variables.
Where, \({N}_{C2}\) is COSMIC-2 data, \({N}_{{OBS}}\) is IGRA data.
The results showed that COSMIC-2 reproduced pressure, temperature, potential temperature, and refractivity with much higher accuracy than relative humidity (Supplementary Fig. 10). Correlation coefficients for pressure, temperature, and potential temperature all exceed 0.99, with RMSE of 2.22 hPa, 1.96 °C, and 2.21 °C, respectively, indicating that COSMIC-2 reliably captured the fundamental thermodynamic structure of the atmosphere. Refractivity also performed well (R = 0.99, RMSE = 6.27), reflecting its stability as a combined measure of pressure and temperature. Specific humidity showed robust agreement (R = 0.93, RMSE = 1.10 g kg−1), but relative humidity showed large uncertainties, with biases particularly pronounced in moist layers. Station by station comparisons further revealed consistent performance across most variables (Supplementary Figs. 11-21): pressure (MAE: 1.08–2.74 hPa, RMSE: 1.45-3.90 hPa), temperature (MAE: 1.03–1.83 °C, RMSE: 1.6–2.31 °C), potential temperature (MAE: 1.24–2.06 °C, RMSE: 1.85-3.08 °C), and refractivity (MAE: 1.91–6.28, RMSE: 2.98–9.8 for most sites, with poor performance only in the Winnebago region). Specific humidity was also well represented (MAE: 0.35–1.01 g kg-1, RMSE: 0.55–1.61 g kg-1), while relative humidity remained the most uncertain variable (MAE: 14–16%, RMSE: 19–36%). In terms of vertical structure, COSMIC-2 and IGRA profiles exhibited consistent decreasing trends with height for pressure, temperature, potential temperature, and specific humidity, with overall agreement in profile shapes. Although some smoothing was evident, localized features such as inversions and stratification breaks were adequately detected. Relative humidity reflected the general trend but showed poor agreement in terms of fluctuations, with biases mainly occurring above 3 km.
Additionally, our previous strengthened radiosonde experiments conducted during the 2022 monsoon season on the Tibetan Plateau (TP) provided further validation113. Results showed that COSMIC-2 reliably captured ABL structures under complex terrain and convection conditions, maintaining good accuracy within a 10 km horizontal resolution. Multiple ABLH estimation methods were applied to both COSMIC-2 and radiosonde profiles. Among them, the refractivity gradient method estimated the most consistent ABLH estimates compared to radiosonde observations (MAE = −0.16 km, RMSE = 1.34 km; Supplementary Figs. 22 and Supplementary Table 6). Therefore, this method was selected as the primary approach for estimating ABLH over global lake regions.
In addition to the radiosonde-based evaluation, we further validated COSMIC-2-derived ABLH over lake regions using ERA5 reanalysis to ensure analyses reliability. Supplementary Figs. 23 and 24 present the probability density distribution of ABLH from COSMIC-2 and ERA5 across different regions, including over-lake, lake-adjacent, and lake-distal zones. The two datasets exhibited strong correlations, with R values ranging from 0.71 to 0.97. Supplementary Fig. 24 illustrated the diurnal variations in ABLH, where COSMIC-2 tended to report higher ABLH values, especially at nighttime, compared to ERA5. This difference reflected differences in the sensitivity of the satellite-based refractivity method versus the model-derived boundary layer height in ERA5.
Collectively, these results confirmed that COSMIC-2, ERA5, and IGRA provide consistent and robust representations of ABLH. They can provide a reliable foundation for analyzing the interaction between lakes and the atmosphere, and also offer support for the simultaneous use of COSMIC-2 and ERA5 in subsequent modeling analyses.
Spatial distribution analysis: Global Moran’s I
The Global Moran’s I index, introduced by Moran in 1948114, was widely used to quantify spatial autocorrelation. It assessed whether values in a dataset were spatially clustered, dispersed, or randomly distributed in space based on their magnitudes and geographic locations. The index was computed using a spatial weight matrix that defined the influence between data points based on distance. Mathematically, it compared the similarity of values at neighboring locations to the overall variance in the dataset. A positive Moran’s I Index value (I > 0) indicated spatial clustering, and a significant P value (P < 0.05) confirmed that the statistical relevance of the observed pattern. The index was calculated using the formula (6)115,116:
Where xi and xj are the values at observation points i and j, respectively; \({w}_{{ij}}\) is the spatial weight matrix based on distance, W is the sum of all \({w}_{{ij}}\); N is the total number of observation points; and \(\bar{x}\) is the mean value of the data.
Spatial distribution analysis: the independent sample t-test
We assessed the statistical significance of lake effects on ABLH using an independent sample t-test, which compared the ABLH over lakes with that over surrounding land regions. The test evaluated whether the difference between the two groups means was statistically significant, based on their variances and sample sizes117,118. A p value below 0.05 was considered significant, indicating that observed differences were statistically meaningful. It was calculated using the formula (7):
Where \({\bar{x}}_{1}\) and \({\bar{x}}_{2}\) are the mean values for the two groups; \({s}_{1}^{2}\) and \({s}_{2}^{2}\) are the variances of the samples; \({n}_{1}\) and \({n}_{2}\) are the respective sample sizes.
6.9 The influence of lake effect on the ABLH: Generalized Additive Model
We applied the Generalized Additive Model (GAM) to quantify the influence of lake-related meteorological factors on ABLH. GAM was a flexible regression framework capable of capturing nonlinear relationships by fitting smooth functions, thereby accommodating complex interactions and dependencies, and outperforming traditional linear models119,120,121. It was calculated using the formula (8):
Where Y is the response variable; \({\beta }_{0}\) is the intercept, \({f}_{j}({X}_{j})\) are smooth functions applied to covariate j-th feature variables \({X}_{j}\), intended to capture the nonlinear effects of each feature, \(\varepsilon\) is the error term, \(p\) is the total number of features.
Given the strong agreement between ERA5-derived ABLH and COSMIC-2 ABLH retrievals (details see Reanalysis Data: ERA5 dataset section; Supplementary Figs. 23 and 24), we considered ERA5 single-level data sufficiently reliable for the modeling analyses. Accordingly, all input variables for the GAM and SEM models were taken from ERA5 to ensure consistency in both spatial and temporal resolution. The primary feature variables included the temperature gradient (ΔT, the difference between 2 m air temperature and surface temperature, °C), relative humidity (RH, %), surface pressure (P, hPa), wind speed (WS, m s−1), sensible heat flux (SH, W m−2), and latent heat flux (LH, W m−2).
We assessed the statistical significance of each variable (p < 0.05) and used the Akaike Information Criterion (AIC) to determine the optimal model configuration. AIC was a commonly used metric that evaluates model quality by balancing goodness of fit and model complexity: lower AIC values indicated a more parsimonious model. Model robustness was further evaluated using Generalized Cross-Validation (GCV) scores, a resampling-based indicator of predictive uncertainty, with lower values indicating better generalization performance and a reduced risk of overfitting. We also computed the Effective Degrees of Freedom (EDF), which quantify the complexity or non-linearity of each smooth term; higher EDF values imply greater model flexibility. To interpret the fitted model, we used partial dependence functions to evaluate the effects of each predictor, which provided valuable insights into the relative contributions of each variable to ABLH. Additionally, Variable contributions were normalized to identify relative importance, offering a comprehensive understanding of meteorological factors influencing ABLH and demonstrating the versatility and effectiveness of GAM in environmental analysis.
To comprehensively assess lake effects on ABLH, we implemented three GAM strategies. First, we performed regional-scale modeling using six representative lakes that differ in size, elevation, and climate zones. This allowed us to examine how lake effects vary with distance from the shoreline. Second, we constructed a global-scale unified model by integrating data from all lakes to identify consistent patterns and dominant drivers of ABLH. Third, we applied individual models for each lake to explore region-specific mechanisms and environmental sensitivities. This multi-scale framework enabled us to separate universal lake-atmosphere interactions from localized responses, thereby providing a comprehensive understanding of how lakes regulate ABL structure.
The influence of lake effect on the height of ABLH: Structural Equation Model
We used Structural Equation Modeling (SEM) to further examine the causal relationships among meteorological variables and their combined influence on the development of ABLH. SEM was a multivariate statistical technique that simultaneously estimated multiple linked regression equations within a predefined causal framework122,123. It was particularly useful for identifying both direct and indirect effects among interrelated variables, allowing us to find out the interactions between thermal, dynamic, and moisture processes in lake-atmosphere systems124,125. In this study, SEM was used to construct conceptual pathways among six key variables and their respective influences on ABLH. Direct effects reflected the immediate influence of each variable on ABLH, while indirect effects occur through intermediary variables. Each path was quantified using both unstandardized coefficients and standardized coefficients. Among them, unstandardized coefficients preserved the original measurement units of the variables and indicated the absolute change in the dependent variable for a one-unit change in the predictor. The standardized coefficients were dimensionless and derived by normalizing all variables to z-scores before estimation; they reflected the relative strength of each predictor.
The Richardson Number
We used the Richardson Number (Ri) to evaluate the relative influence of thermal and dynamic processes on atmospheric stability over lakes. Ri is a dimensionless parameter that quantifies the ratio between turbulence driven by buoyancy (thermal effects) and turbulence induced by mechanical shear (Dynamic effects)126. It was calculated using the following formula (9)
Where z represents the height, s is the surface level, g is gravitational acceleration, \({\theta }_{v}\) is the virtual potential temperature, and u and v are the wind speed components. Considering that the effect of surface friction was much smaller than that of mechanical shearing and negligible under stable conditions, we set b = 0 to disregard surface friction effects127,128. The Ri value served as a reliable indicator of atmospheric stability. A critical threshold of Ri = 0.25 was widely accepted, where Ri <0.25 signified atmospheric instability, indicating that shear forces were enough to overcome buoyant suppression129,130.
Convective Available Potential Energy (CAPE)
We used Convective Available Potential Energy (CAPE) to quantify the amount of buoyant energy available to an air parcel as it rose through the atmosphere. CAPE is a key parameter for assessing tropospheric instability131,132,133. It reflects the extent to which the rising parcel remains positively buoyancy to its environment, with higher values indicating greater potential for buoyant acceleration and stronger convective activity134,135. It was calculated using the formula (10):
Where Level of Free Convection (LFC) is the height where a lifted air parcel first becomes positively buoyant relative to its surrounding environment and begins to rise freely. The Equilibrium Level (EL) is the height where the parcel becomes neutrally buoyant and ceases to rise. \({T}_{{vp}}\) and \({T}_{{ve}}\) are virtual temperatures of the air parcel and the surrounding environment, respectively, z represents the height, g is gravitational acceleration. Higher CAPE values indicated enhanced atmospheric instability, favoring the development of deep convection, strong updrafts, and potentially severe weather phenomena such as thunderstorms and heavy precipitation.
Reporting summary
Further information on research design is available in the Nature Portfolio Reporting Summary linked to this article.
Data availability
All datasets used in this study, including COSMIC-2 atmospheric profiles, ERA5 reanalysis, IGRA observations data, and HydroLAKES data, are publicly available. COSMIC-2 data is accessed through the UCAR COMSIC Data Analysis and Archive Center (CDAAC) (https://www.cosmic.ucar.edu/), ERA5 reanalysis data can be obtained from the Copernicus Climate Data Store (https://cds.climate.copernicus.eu/datasets), IGRA data is accessible from the NOAA National Centers for Environmental Information (https://www.ncei.noaa.gov/products/weather-balloon/integrated-global-radiosonde-archive), HydroLAKES dataset can be derived from the HydroSHEDS (https://www.hydrosheds.org/products/hydrolakes). Processed data supporting the findings of this study have been uploaded to the Figshare repository (https://doi.org/10.6084/m9.figshare.30580682) and are also available from the corresponding author.
Code availability
All Python scripts used for data processing and analysis (including ABLH estimation, statistical modeling, and figure generation) have been deposited in the Figshare repository (https://doi.org/10.6084/m9.figshare.30580682). The code is also available from the corresponding author.
References
Xue, P. et al. Climate projections over the Great Lakes Region: using two-way coupling of a regional climate model with a 3-D lake model. Geosci. Model Dev. 15, 4425 (2022).
Zan, Y. et al. The effects of lake level and area changes of Poyang Lake on the local weather. Atmosphere 13, 1490 (2022).
Krinner, G. Impact of lakes and wetlands on boreal climate. J. Geophys. Res. Atmos. 108 https://doi.org/10.1029/2002JD002597 (2003).
Koriche, S. A. et al. Impacts of variations in Caspian Sea surface area on catchment-scale and large-scale climate. J. Geophys. Res. Atmos. 126, e2020JD034251 (2021).
Long, Z., Perrie, W., Gyakum, J., Caya, D. & Laprise, R. Northern lake impacts on local seasonal climate. J. Hydrometeorol. 8, 881–896 (2007).
Balsamo, G. et al. On the contribution of lakes in predicting near-surface temperature in a global weather forecasting model. Tellus A Dyn. Meteorol. Oceanogr. 64, 15829 (2012).
Verburg, P. & Antenucci, J. P. Persistent unstable atmospheric boundary layer enhances sensible and latent heat loss in a tropical great lake: Lake Tanganyika. J. Geophys. Res. Atmos. 115 https://doi.org/10.1029/2009JD012839 (2010).
Farley Nicholls, J. & Toumi, R. On the lake effects of the Caspian Sea. Q. J. R. Meteorol. Soc. 140, 1399–1408 (2014).
Sun, X., Xie, L., Semazzi, F. & Liu, B. Effect of lake surface temperature on the spatial distribution and intensity of the precipitation over the lake victoria basin. Monthly Weather Rev. 143, 1179–1192 (2015).
Docquier, D., Thiery, W., Lhermitte, S. & van Lipzig, N. Multi-year wind dynamics around Lake Tanganyika. Clim. Dyn. 47, 3191–3202 (2016).
Subin, Z. M., Murphy, L. N., Li, F., Bonfils, C. & Riley, W. J. Boreal lakes moderate seasonal and diurnal temperature variation and perturb atmospheric circulation: analyses in the Community Earth System Model 1 (CESM1). Tellus A Dyn. Meteorol. Oceanogr. 64, 15639 (2012).
Laird, N. F., Kristovich, D. A. R., Liang, X.-Z., Arritt, R. W. & Labas, K. Lake Michigan lake breezes: climatology, local forcing, and synoptic environment. J. Appl. Meteorol. 40, 409–424 (2001).
Wang, L., Wang, J., Wang, L., Zhu, L. & Li, X. Lake evaporation and its effects on basin evapotranspiration and lake water storage on the inner Tibetan plateau. Water Resour. Res. 59, e2022WR034030 (2023).
Samuelsson, P., Kourzeneva, E. & Mironov, D. The impact of lakes on the European climate as simulated by a regional climate model. Boreal Environ. Res. 15, 113-113–129 (2010).
O’Reilly, C. M. et al. Rapid and highly variable warming of lake surface waters around the globe. Geophys. Res. Lett. 42, 10,773–710,781 (2015).
Wentz, F. J., Ricciardulli, L., Hilburn, K. & Mears, C. How much more rain will global warming bring? Science 317, 233–235 (2007).
Desai, A. R., Austin, J. A., Bennington, V. & McKinley, G. A. Stronger winds over a large lake in response to weakening air-to-lake temperature gradient. Nat. Geosci. 2, 855–858 (2009).
Apaydın, A. & Ocakoğlu, F. Response of the Mogan and Eymir lakes (Ankara, Central Anatolia) to global warming: extreme events in the last 100 years. J. Arid Environ. 183, 104299 (2020).
Huang, L. et al. Emergence of lake conditions that exceed natural temperature variability. Nat. Geosci. 17, 763–769 (2024).
Woolway, R. I. et al. Lake heatwaves under climate change. Nature 589, 402–407 (2021).
Garratt, J. R. Review: the atmospheric boundary layer. Earth Sci. Rev. 37, 89–134 (1994).
Santanello, J. A., Friedl, M. A. & Kustas, W. P. An empirical investigation of convective planetary boundary layer evolution and its relationship with the land surface. J. Appl. Meteorol. 44, 917–932 (2005).
Li, Z. et al. Effect of a cold, dry air incursion on atmospheric boundary layer processes over a high-altitude lake in the Tibetan Plateau. Atmos. Res. 185, 32–43 (2017).
Che, J. & Zhao, P. Characteristics of the summer atmospheric boundary layer height over the Tibetan Plateau and influential factors. Atmos. Chem. Phys. 21, 5253–5268 (2021).
Medeiros, B., Hall, A. & Stevens, B. What controls the mean depth of the PBL? J. Clim. 18, 3157–3172 (2005).
Santanello, J. A., Friedl, M. A. & Ek, M. B. Convective planetary boundary layer interactions with the land surface at diurnal time scales: diagnostics and feedbacks. J. Hydrometeorol. 8, 1082–1097 (2007).
Zhang, H. et al. Research progress on estimation of the atmospheric boundary layer height. J. Meteorol. Res. 34, 482–498 (2020).
Juang, J.-Y. et al. Hydrologic and atmospheric controls on initiation of convective precipitation events. Water Resour. Res. 43 https://doi.org/10.1029/2006WR004954 (2007).
Panwar, A., Kleidon, A. & Renner, M. Do surface and air temperatures contain similar imprints of evaporative conditions? Geophys. Res. Lett. 46, 3802–3809 (2019).
Yin, J., Albertson, J. D., Rigby, J. R. & Porporato, A. Land and atmospheric controls on initiation and intensity of moist convection: CAPE dynamics and LCL crossings. Water Resour. Res. 51, 8476–8493 (2015).
Konings, A. G., Katul, G. G. & Porporato, A. The rainfall-no rainfall transition in a coupled land-convective atmosphere system. Geophys. Res. Lett. 37 https://doi.org/10.1029/2010GL043967 (2010).
Wagner, T. J. et al. Observations of the development and vertical structure of the lake-breeze circulation during the 2017 Lake Michigan Ozone study. J. Atmos. Sci. 79, 1005–1020 (2022).
Rouse, W. R. et al. Interannual and seasonal variability of the surface energy balance and temperature of central great slave lake. J. Hydrometeorol. 4, 720–730 (2003).
Woolway, R. I. et al. Latitude and lake size are important predictors of over-lake atmospheric stability. Geophys. Res. Lett. 44, 8875–8883 (2017).
MacIntyre, S., Romero, J. R. & Kling, G. W. Spatial-temporal variability in surface layer deepening and lateral advection in an embayment of Lake Victoria, East Africa. Limnol. Oceanogr. 47, 656–671 (2002).
Sewagudde, S. Lake victoria’s water budget and the potential effects of climate change in the 21st century. Afr. J. Tropical Hydrobiol. Fish. 12, 22–30 (2009).
Thiery, W. et al. The impact of the African Great Lakes on the regional climate. J. Clim. 28, 4061–4085 (2015).
Sun, J. et al. Lake-induced atmospheric circulations during BOREAS. J. Geophys. Res. Atmos. 102, 29155–29166 (1997).
Beletsky, D. & Schwab, D. Climatological circulation in Lake Michigan. Geophys. Res. Lett. 35 https://doi.org/10.1029/2008GL035773 (2008).
Wright, D. M., Posselt, D. J. & Steiner, A. L. Sensitivity of lake-effect snowfall to lake ice cover and temperature in the Great Lakes region. Month. Weather Rev. 141, 670–689 (2013).
Shi, Q. & Xue, P. Impact of lake surface temperature variations on lake effect snow over the Great Lakes region. J. Geophys. Res. Atmos. 124, 12553–12567 (2019).
Beeton, A. M. Large freshwater lakes: present state, trends, and future. Environ. Conserv. 29, 21–38 (2002).
Weiss, J.-P., Schreiner, W. S., Braun, J. J., Xia-Serafino, W. & Huang, C.-Y. COSMIC-2 mission summary at three years in orbit. Atmosphere 13, 1409 (2022).
Ao, C. O. et al. Planetary boundary layer heights from GPS radio occultation refractivity and humidity profiles. J. Geophys. Res. Atmos. 117 https://doi.org/10.1029/2012JD017598 (2012).
Schreiner, W. S. et al. COSMIC-2 radio occultation constellation: first results. Geophys. Res. Lett. 47, e2019GL086841 (2020).
Zhang, Z. et al. Evaluation of COSMIC-2 performance in detecting atmospheric boundary layer height and analysis of its variation. Meas. Sci. Technol. 34, 125803 (2023).
Healy, S. B. & Eyre, J. R. Retrieving temperature, water vapour and surface pressure information from refractive-index profiles derived by radio occultation: a simulation study. Q. J. R. Meteorol. Soc. 126, 1661–1683 (2000).
von Engeln, A., Nedoluha, G., Kirchengast, G. & Bühler, S. One-dimensional variational (1-D Var) retrieval of temperature, water vapor, and a reference pressure from radio occultation measurements: a sensitivity analysis. J. Geophys. Res. Atmos. 108 https://doi.org/10.1029/2002JD002908 (2003).
Wee, T.-K., Anthes, R. A., Hunt, D. C., Schreiner, W. S. & Kuo, Y.-H. Atmospheric GNSS RO 1D-Var in use at UCAR: description and validation. Remote Sens. 14, 5614 (2022).
Qiu, C. et al. Comparative assessment of spire and COSMIC-2 radio occultation data quality. Remote Sens. 15, 5082 (2023).
Sokolovskiy, S. et al. Detection of superrefraction at the top of the atmospheric boundary layer from COSMIC-2 radio occultations. J. Atmos. Ocean. Technol. 41, 65–78 (2024).
Ho, S. -p, Kireev, S., Shao, X., Zhou, X. & Jing, X. Processing and validation of the STAR COSMIC-2 temperature and water vapor profiles in the neutral atmosphere. Remote Sens. 14, 5588 (2022).
Li, Z. et al. Effect of roughness lengths on surface energy and the planetary boundary layer height over high-altitude Ngoring Lake. Theor. Appl. Climatol. 133, 1191–1205 (2018).
Wang, B., Ma, Y., Wang, Y., Su, Z. & Ma, W. Significant differences exist in lake-atmosphere interactions and the evaporation rates of high-elevation small and large lakes. J. Hydrol. 573, 220–234 (2019).
Blanken, P. D., Rouse, W. R. & Schertzer, W. M. Enhancement of evaporation from a large northern lake by the entrainment of warm, dry air. J. Hydrometeorol. 4, 680–693 (2003).
Gerken, T. et al. A modelling investigation into lake-breeze development and convection triggering in the Nam Co Lake basin, Tibetan Plateau. Theor. Appl. Climatol. 117, 149–167 (2014).
McCaul, E. W. & Weisman, M. L. The sensitivity of simulated supercell structure and intensity to variations in the shapes of environmental buoyancy and shear profiles. Month. Weather Rev. 129, 664–687 (2001).
Paul Markowski & Richardson, Y. in Mesoscale Meteorology in Midlatitudes 41–70 (John Wiley & Sons, 2010).
Álvarez-Valencia, A., Colón-Perez, J. L., Jury, M. R. & Jiménez, H. J. Meteorological modulation of atmospheric boundary layer height over a caribbean island. Atmosphere 15, 1007 (2024).
Ackerman, S. A., Heidinger, A., Foster, M. J. & Maddux, B. Satellite regional cloud climatology over the Great Lakes. Remote Sens. 5, 6223–6240 (2013).
Kristovich, D. A. R. & Laird, N. F. Observations of widespread lake-effect cloudiness: influences of lake surface temperature and upwind conditions. Weather Forecast. 13, 811–821 (1998).
Huber, D. B., Mechem, D. B. & Brunsell, N. A. The effects of great plains irrigation on the surface energy balance, regional circulation, and precipitation. Climate 2, 103–128 (2014).
Zhang, W. et al. On the summertime planetary boundary layer with different thermodynamic stability in China: a radiosonde perspective. J. Clim. 31, 1451–1465 (2018).
Xi, X. et al. Diurnal climatology of correlations between the planetary boundary layer height and surface meteorological factors over the contiguous United States. Int. J. Climatol. 42, 5092–5110 (2022).
Sanchez-Mejia, Z. M. & Papuga, S. A. Observations of a two-layer soil moisture influence on surface energy dynamics and planetary boundary layer characteristics in a semiarid shrubland. Water Resour. Res. 50, 306–317 (2014).
Pal, S. & Haeffelin, M. Forcing mechanisms governing diurnal, seasonal, and interannual variability in the boundary layer depths: five years of continuous lidar observations over a suburban site near Paris. J. Geophys. Res. Atmos. 120, 11,936–911,956 (2015).
Woodhams, B. J. et al. Aircraft observations and sub-km modelling of the lake–land breeze circulation over Lake Victoria. Q. J. R. Meteorol. Soc. 148, 557–580 (2022).
Yao, X. et al. Observation and process understanding of typical cloud holes above lakes over the Tibetan plateau. J. Geophys. Res. Atmos. 128, e2023JD038617 (2023).
Steenburgh, W. J., Halvorson, S. F. & Onton, D. J. Climatology of lake-effect snowstorms of the Great Salt Lake. Month. Weather Rev. 128, 709–727 (2000).
Kayastha, M. B. et al. How could future climate conditions reshape a devastating lake-effect snow storm? Earth’s. Future 12, e2024EF004622 (2024).
Ascher, B. D., Saleeby, S. M., Marinescu, P. J. & van den Heever, S. C. Lake Huron enhances snowfall downwind of Lake Erie: a modeling study of the 2010 New Year’s lake effect snowfall event. Month. Weather Rev. 153, 1889–1907 (2025).
Fujisaki-Manome, A. et al. Forecasting lake-/sea-effect snowstorms, advancement, and challenges. WIREs Water 9, e1594 (2022).
Sharma, S. et al. Widespread loss of lake ice around the Northern Hemisphere in a warming world. Nat. Clim. Change 9, 227–231 (2019).
Wang, W. et al. Global lake evaporation accelerated by changes in surface energy allocation in a warmer climate. Nat. Geosci. 11, 410–414 (2018).
Woolway, R. I. & Merchant, C. J. Worldwide alteration of lake mixing regimes in response to climate change. Nat. Geosci. 12, 271–276 (2019).
Yang, Z. et al. Summer convective precipitation changes over the great lakes region under a warming scenario. J. Geophys. Res. Atmos. 129, e2024JD041011 (2024).
d’Orgeville, M., Peltier, W. R., Erler, A. R. & Gula, J. Climate change impacts on Great Lakes Basin precipitation extremes. J. Geophys. Res. Atmos. 119, 10,799–710,812 (2014).
Ho, S. -p. et al. The COSMIC/FORMOSAT-3 radio occultation mission after 12 years: accomplishments, remaining challenges, and potential impacts of COSMIC-2. Bull. Am. Meteorol. Soc. 101, E1107–E1136 (2020).
Santosh, M. Estimation of daytime planetary boundary layer height (PBLH) over the tropics and subtropics using COSMIC-2/FORMOSAT-7 GNSS–RO measurements. Atmos. Res. 279, 106361 (2022).
Li, Y. et al. A new algorithm for the retrieval of atmospheric profiles from GNSS radio occultation data in moist air and comparison to 1DVar retrievals. Remote Sens. 11, 2729 (2019).
Anthes, R., Sjoberg, J., Feng, X. & Syndergaard, S. Comparison of COSMIC and COSMIC-2 radio occultation refractivity and bending angle uncertainties in August 2006 and 2021. Atmosphere 13, 790 (2022).
Shao, X., Ho, S. -p, Zhang, B., Cao, C. & Chen, Y. Consistency and stability of SNPP ATMS microwave observations and COSMIC-2 radio occultation over oceans. Remote Sens. 13, 3754 (2021).
Sam-Khaniani, A., Khodayari, M. H., Karbasi, S. & Joghataei, M. Comparative analysis of COSMIC-2 near real-time temperature and humidity profiles using radiosonde and reanalysis data over Iran. Adv. Space Res. 76, 650–672 (2025).
Zhang, Z., Xu, T., Gao, F., Wang, S. & Li, S. 43-53 (Springer Singapore).
Veenus, V., Das, S. S., Sama, B. & Uma, K. N. A comparison of temperature and relative humidity measurements derived from COSMIC-2 radio occultations with radiosonde observations made over the Asian summer monsoon region. Remote Sens. Lett. 13, 394–405 (2022).
Hersbach, H. et al. The ERA5 global reanalysis (Quarterly Journal of the Royal Meteorological Society, 2020).
Stefanidis, K., Varlas, G., Papaioannou, G., Papadopoulos, A. & Dimitriou, E. Trends of lake temperature, mixing depth and ice cover thickness of European lakes during the last four decades. Sci. Total Environ. 830, 154709 (2022).
Woolway, R. I. The pace of shifting seasons in lakes. Nat. Commun. 14, 2101 (2023).
Minallah, S. & Steiner, A. L. The effects of lake representation on the regional hydroclimate in the ECMWF reanalyses. Month. Weather Rev. 149, 1747–1766 (2021).
Mascitelli, A. et al. Multi-sensor data analysis of an intense weather event: the July 2021 Lake Como case study. Water 14, 3916 (2022).
Yan, X. et al. Multi-scale evaluation of ERA5 air temperature and precipitation data over the Poyang Lake basin of China. Water 16, 3123 (2024).
Tarek, M., Brissette, F. P. & Arsenault, R. Evaluation of the ERA5 reanalysis as a potential reference dataset for hydrological modelling over North America. Hydrol. Earth Syst. Sci. 24, 2527–2544 (2020).
Wang, J., Xue, P., Pringle, W., Yang, Z. & Qian, Y. Impacts of lake surface temperature on the summer climate over the Great Lakes region. J. Geophys. Res. Atmos. 127, e2021JD036231 (2022).
Gatien, P., Arsenault, R., Martel, J.-L. & St-Hilaire, A. Using the ERA5 and ERA5-Land reanalysis datasets for river water temperature modelling in a data-scarce region. Can. Water Resour. J. / Rev. Canadienne des. Ressour. Hydr. 48, 93–110 (2023).
Rahimian, M., Siadatmousavi, S. M. & Saeedi, M. WRF-lake model adjusted for a shallow hypersaline lake. Clim. Dyn. 63, 284 (2025).
Durre, I. & Yin, X. Enhanced radiosonde data for studies of vertical structure. Bull. Am. Meteorol. Soc. 89, 1257–1262 (2008).
Durre, I., Yin, X., Vose, R. S., Applequist, S. & Arnfield, J. Enhancing the data coverage in the integrated global radiosonde archive. J. Atmos. Ocean. Technol. 35, 1753–1770 (2018).
Messager, M. L., Lehner, B., Grill, G., Nedeva, I. & Schmitt, O. Estimating the volume and age of water stored in global lakes using a geo-statistical approach. Nat. Commun. 7, 13603 (2016).
Monin, A. S. The atmospheric boundary layer. Annu. Rev. Fluid Mech. 2, 225–250 (1970).
Arya, S. P. S. Parameterizing the height of the stable atmospheric boundary layer. J. Appl. Meteorol. Climatol. 20, 1192–1202 (1981).
Ao, C. O., Meehan, T. K., Hajj, G. A., Mannucci, A. J. & Beyerle, G. Lower troposphere refractivity bias in GPS occultation retrievals. J. Geophys. Res. Atmos. 108 https://doi.org/10.1029/2002JD003216 (2003).
Basha, G. & Ratnam, M. V. Identification of atmospheric boundary layer height over a tropical station using high-resolution radiosonde refractivity profiles: comparison with GPS radio occultation measurements. J. Geophys. Res. Atmos. 114 https://doi.org/10.1029/2008JD011692 (2009).
Xie, F., Wu, D. L., Ao, C. O., Mannucci, A. J. & Kursinski, E. R. Advances and limitations of atmospheric boundary layer observations with GPS occultation over southeast Pacific Ocean. Atmos. Chem. Phys. 12, 903–918 (2012).
Friehe, C. A., La Rue, J. C., Champagne, F. H., Gibson, C. H. & Dreyer, G. F. Effects of temperature and humidity fluctuations on the optical refractive index in the marine boundary layer. J. Opt. Soc. Am. 65, 1502–1511 (1975).
Noerdlinger, P. D. Atmospheric refraction effects in Earth remote sensing. ISPRS J. Photogramm. Remote Sens. 54, 360–373 (1999).
Ratnam, M. V. & Basha, S. G. A robust method to determine global distribution of atmospheric boundary layer top from COSMIC GPS RO measurements. Atmos. Sci. Lett. 11, 216–222 (2010).
Xu, X. & Zou, X. COSMIC-2 RO profile ending at PBL top with strong vertical gradient of refractivity. Remote Sens. 14, 2189 (2022).
Qiu, C. et al. A comparison of atmospheric boundary layer height determination methods using GNSS radio occultation data. Atmosphere 14, 1654 (2023).
Seidel, D. J. et al. Climatology of the planetary boundary layer over the continental United States and Europe. J. Geophys. Res. Atmos. 117 https://doi.org/10.1029/2012JD018143 (2012).
Guo, J. et al. Shift in the temporal trend of boundary layer height in China using long-term (1979–2016) radiosonde data. Geophys. Res. Lett. 46, 6080–6089 (2019).
Guo, J. et al. Investigation of near-global daytime boundary layer height using high-resolution radiosondes: first results and comparison with ERA5, MERRA-2, JRA-55, and NCEP-2 reanalyses. Atmos. Chem. Phys. 21, 17079–17097 (2021).
Sun, G. et al. Analysis of local land atmosphere coupling characteristics over Tibetan Plateau in the dry and rainy seasons using observational data and ERA5. Sci. Total Environ. 774, 145138 (2021).
Ma, W. et al. Evaluation of data quality and reliability of COSMIC-2 in atmospheric boundary layer detection over the Tibetan plateau. Plateau Mt. Meteorol. Res. 45, 12–24 (2025).
Moran, P. A. P. Notes on continuous stochastic phenomena. Biometrika 37, 17–23 (1950).
Li, H., Calder, C. A. & Cressie, N. Beyond Moran’s I: testing for spatial dependence based on the spatial autoregressive model. Geogr. Anal. 39, 357–375 (2007).
Kumari, M., Sarma, K. & Sharma, R. Using Moran’s I and GIS to study the spatial pattern of land surface temperature in relation to land use/cover around a thermal power plant in Singrauli district, Madhya Pradesh, India. Remote Sens. Appl. Soc. Environ. 15, 100239 (2019).
Mielke, P. W. Geometric concerns pertaining to applications of statistical tests in the atmospheric sciences. J. Atmos. Sci. 42, 1209–1212 (1985).
Lowry, R. t-Test for the significance of the difference between the means of two independent samples. Concepts & Applications of Inferential Statistics. chapter 11. (Vassar College, Poughkeepsie, NY USA, 1999).
Hastie, T. & Tibshirani, R. Generalized additive models. Stat. Sci. 1, 297–310, 214 (1986).
Qian, Y. et al. Parametric sensitivity analysis of precipitation at global and local scales in the Community Atmosphere Model CAM5. J. Adv. Model. Earth Syst. 7, 382–411 (2015).
Ma, Y. et al. An analysis of the effects of weather and air pollution on tropospheric ozone using a generalized additive model in Western China: Lanzhou, Gansu. Atmos. Environ. 224, 117342 (2020).
Bielby, W. T. & Hauser, R. M. Structural equation models. Annu. Rev. Sociol. 3, 137–161 (1977).
Kaplan, D. Structural Equation Modeling: Foundations and Extensions. Vol. 10 (SAGE publications, 2008).
Thunberg, S. M., Euskirchen, E. S., Walsh, J. E. & Redilla, K. M. Diagnosis of atmospheric drivers of high-latitude evapotranspiration using structural equation modeling. Atmosphere 12, 1359 (2021).
Li, Z. et al. A novel structural equation modelling-based framework for identifying hydrometeorological multi-factor interaction. J. Hydrol. Regional Stud. 56, 102050 (2024).
Stull, R. B. An Introduction to Boundary Layer Meteorology Vol. 13 (Springer Science & Business Media, 2012).
Vogelezang, D. H. P. & Holtslag, A. A. M. Evaluation and model impacts of alternative boundary-layer height formulations. Bound. Layer. Meteorol. 81, 245–269 (1996).
Zhang, Y. et al. On the computation of planetary boundary-layer height using the bulk Richardson number method. Geosci. Model. Dev. 7, 2599–2611 (2014).
Zhang, Y. et al. Diurnal climatology of planetary boundary layer height over the contiguous United States derived from AMDAR and reanalysis data. J. Geophys. Res. Atmos. 125, e2020JD032803 (2020).
Lai, Y., Chen, X., Ma, Y., Chen, D. & Zhaxi, S. Impacts of the westerlies on planetary boundary layer growth over a valley on the north side of the central Himalayas. J. Geophys. Res. Atmos. 126, e2020JD033928 (2021).
Ye, B., Del Genio, A. D. & Lo, K. K.-W. CAPE variations in the current climate and in a climate change. J. Clim. 11, 1997–2015 (1998).
Chen, J., Dai, A., Zhang, Y. & Rasmussen, K. L. Changes in convective available potential energy and convective inhibition under Global Warming. J. Clim. 33, 2025–2050 (2020).
Emanuel, K. On the physics of high CAPE. J. Atmos. Sci. 80, 2669–2683 (2023).
Emanuel, K. A. Atmospheric Convection (Oxford University Press, 1994).
Blanchard, D. O. Assessing the vertical distribution of convective available potential energy. Weather Forecast. 13, 870–877 (1998).
Acknowledgements
This work was supported by the National Natural Science Foundation of China (42530607, U2242208), the Science and Technology Department of Tibet (XZ202402ZD0006, XZ202401JD0004). We thank our co-authors for valuable revision suggestions, and sincerely thank Dr. Lin Li (College of Architecture & Environment, Sichuan University) for his insightful comments and constructive suggestions, which greatly improved the quality and clarity of this manuscript. We would like to thank the anonymous reviewers for the constructive comments and suggestions.
Author information
Authors and Affiliations
Contributions
W.Y. Ma conceived the work, developed the concept of the study, completed the data calculation and analysis, R.I.W., W.Q. M.A., Z. Xie, H. Shi, Y. Ma, and B. Wang provided key insights on study design and data interpretation and contributed to manuscript refinement and overall structuring. All author reviewed and edited the manuscript.
Corresponding authors
Ethics declarations
Competing interests
The authors declare no competing interests.
Peer review
Peer review information
Communications Earth and Environment thanks Sudheer Bhimireddy, Xiaofan Yang and the other, anonymous, reviewer(s) for their contribution to the peer review of this work. Primary Handling Editors: Sylvia Sullivan and Nandita Basu. [A peer review file is available].
Additional information
Publisher’s note Springer Nature remains neutral with regard to jurisdictional claims in published maps and institutional affiliations.
Rights and permissions
Open Access This article is licensed under a Creative Commons Attribution-NonCommercial-NoDerivatives 4.0 International License, which permits any non-commercial use, sharing, distribution and reproduction in any medium or format, as long as you give appropriate credit to the original author(s) and the source, provide a link to the Creative Commons licence, and indicate if you modified the licensed material. You do not have permission under this licence to share adapted material derived from this article or parts of it. The images or other third party material in this article are included in the article’s Creative Commons licence, unless indicated otherwise in a credit line to the material. If material is not included in the article’s Creative Commons licence and your intended use is not permitted by statutory regulation or exceeds the permitted use, you will need to obtain permission directly from the copyright holder. To view a copy of this licence, visit http://creativecommons.org/licenses/by-nc-nd/4.0/.
About this article
Cite this article
Ma, W., Ma, W., Xie, Z. et al. Unique atmospheric boundary layer structures driven by lake effects. Commun Earth Environ 7, 221 (2026). https://doi.org/10.1038/s43247-026-03234-3
Received:
Accepted:
Published:
Version of record:
DOI: https://doi.org/10.1038/s43247-026-03234-3







