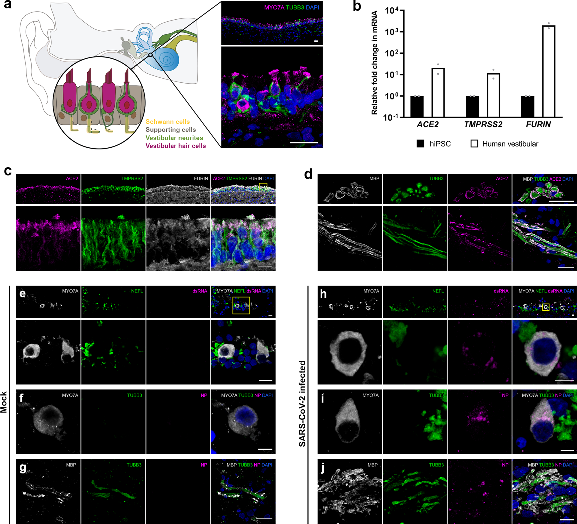
Fig. 2: Expression of SARS-CoV-2 cell entry-related receptor and entry-associated proteases in human peripheral vestibular tissue.

a Surgical specimens of human vestibular end organs from the inner ear include vestibular hair cells expressing MYO7A, supporting cells, Schwann cells, and vestibular neurons expressing TUBB3. Scale bar = 20 μm. b mRNA expression of ACE2, TMPRSS2, and FURIN in human vestibular tissue relative to expression in hiPSCs. Individual gene expression levels in hiPSCs were set to 1. N = 2 biological replicates, 3 technical replicates; **P < 0.01, ****P < 0.0001; mean ± SEM. c Protein co-expression of ACE2, TMPRSS2, and FURIN in hair cells. Nuclei are stained with DAPI. In the overview of upper images, the rectangle is shown at a higher magnification. Scale bars = 10 μm. Representative images are from 2 biological replicates and at least 5 technical replicates with similar results. d Protein expression of ACE2 in Schwann cells. MBP is Schwann cell marker. Upper images show the cross-sectioned Schwann cells expressing ACE2. Representative images from 2 independent experiments with similar results. Scale bars = 20 μm. e–j Immunofluorescent staining of mock-infected (e–g) and SARS-CoV-2-infected human vestibular tissue (h–j). J2 staining of viral double-stranded RNA (dsRNA) and viral nucleoprotein (NP) expression in hair cells, Schwann cells, and not in neurons. Representative images from 2 biological replicates. Scale bars = 5 μm (f, h, i), 10 μm (e, j), 20 μm (g).