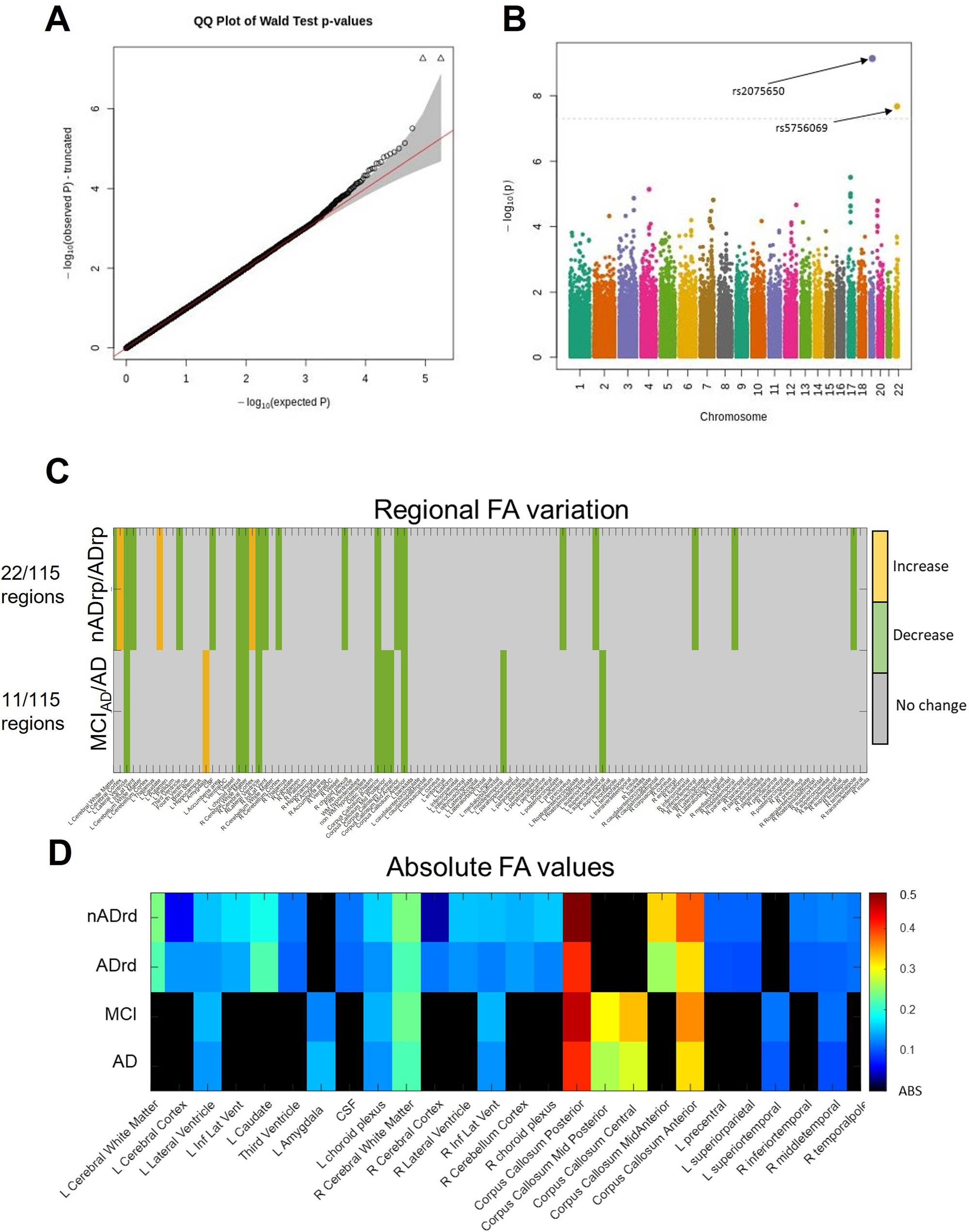
Fig. 4: Genetic and molecular characteristics associated with the ApV biomarker.

In A, B the Q–Q and Manhattan plots of genome-wide association study (GWAS) of the cognitively normal and Alzheimer’s disease labels derived from ApVs are shown. In detail, B is the Manhattan plot of the p values (−log10(Wald p value)) from GWAS analysis of the ApVs. The horizontal line displays the cut-off for two significant levels (p < 10−7). Shown in A is the quantile–quantile (Q–Q) plot of the distribution of the observed p values (−log10(observed p value)) in this sample versus the expected p values (−log10(expected p value)) under the null hypothesis of no association. Shown in C is the variation of fractional anisotropy tested in 115 brain regions. A Wilcoxon rank-sum test was used to test the regional statistical difference of FA between nADrp (N = 79) and ADrp (N = 39) and between MCIAD (N = 31) and AD (N = 8) people. D The absolute values of FA in the regions for which a statistical difference was found between nADrp and ADrp and between MCIAD and AD patients (p < 0.05) is shown.