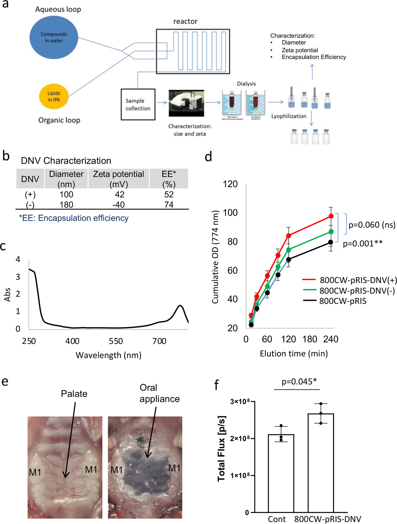
Fig. 6: Synthesis of 800CW-pRIS-DNV and characterization of trans-oral mucosa delivery in vitro and in vivo.

a Diagram of micro-fluidics DNV synthesis. b Size and surface charge of DNV containing 800CW-pRIS with the encapsulation efficiency (EE). c Absorption spectrum of 800CW-pRIS-DNV. d Time course detection of 800CW-pRIS-DNV after elution through human gingival epithelial culture. The in vitro experiment was performed in 12 wells per group. The assay medium was changed every 30 min and measured the absorbance in a spectrophotometer at 774 nm. The optical density (OD) measurement per proup was described as the cumulative OD data. One-way analysis of variance (ANOVA) with Tukey post hoc test was used per time point. e Protocol for topical application of 800CW-pRIS-DNV to mouse palatal tissue demonstrated on mouse cadaver maxilla. A custom-made oral appliance covered the palatal tissue to retain the 800CW-pRIS-DNV formulation. f 800CW fluorescent signal detected in mouse maxillary tissue 3 days after topical application of 800CW-pRIS-DNV (n = 3 per group). The graphs present the mean and standard deviation. Student’s t test was used. *p < 0.05. Source data: Supplementary Data 1, Fig. 6d, f.