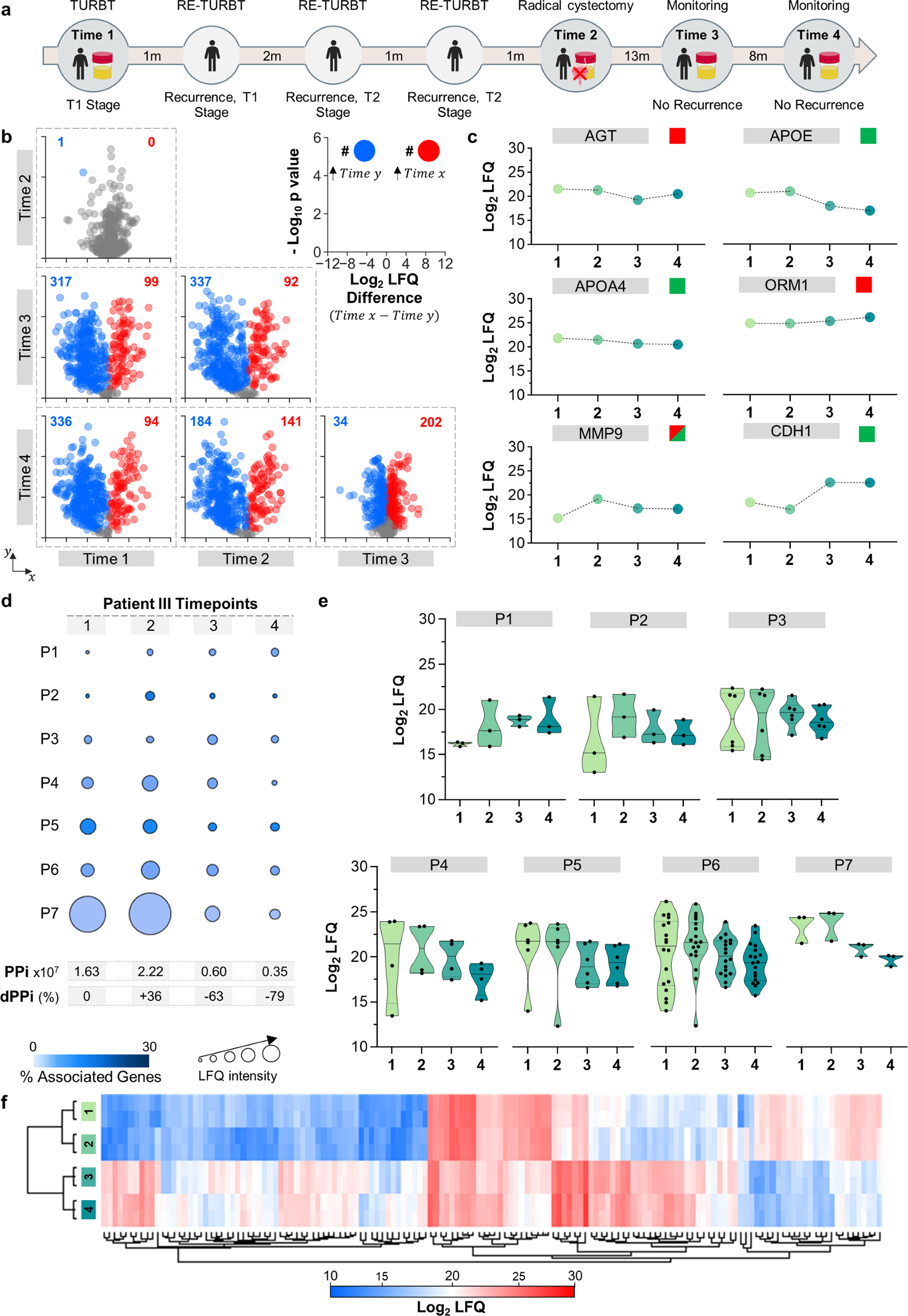
Fig. 4: Longitudinal analysis of the urinary proteome of patient III.
From: Pathway-guided monitoring of the disease course in bladder cancer with longitudinal urine proteomics

a Timeline of the disease course in Patient III showing intervals in months (m) between medical interventions and urine timepoints 1 to 4. TURBT: transurethral resection of bladder tumour; Re-TURBT: repeated transurethral resection of bladder tumour. b Volcano plot matrix showing proteome changes in urine collected at time points 1–4. The dots represent proteins showing statistically significant increases (red), decreases (blue) or nonstatistically significant changes (grey) at the different time points according to Student’s t test (FDR 0.05 and S0 of 0.1). c Variation in the following known protein biomarkers for bladder cancer: angiotensinogen (AGT)35, apolipoprotein E (APOE)36, matrix metalloproteinase-9 (MMP9)37, apolipoprotein A-IV (APOA4)29, alpha-1-acid glycoprotein 1 (ORM1)38 and cadherin-1 (CDH1)30, 31. The green and red squares indicate whether the variation in the urine of Patient III matched or not, respectively, with trends reported for each marker in the literature. Dots represent the average of two biological samples with two technical replicates each. d Personal pathway index (PPi) for each time point and the estimated differential PPi (dPPi) were calculated as explained in the text. P1: interleukin-12-mediated signalling pathway; P2: endodermal cell differentiation; P3, proteoglycan binding; P4: peroxidase activity; P5: complement cascade; P6: humoral immune response; P7: oncogenic MAPK signalling. e Distribution and density variation protein LFQ values (including two biological replicates) at each timepoint for each pathway assessed. Continuous bar in the middle represents the median. The thin discontinuous line represents the quartile lines. f Hierarchical clustering of the four urinary proteomes of Patient III. The protein LFQ values were used to perform the cluster analysis (with average linkage, no constraint, preprocessing with k-means and Euclidean distance).