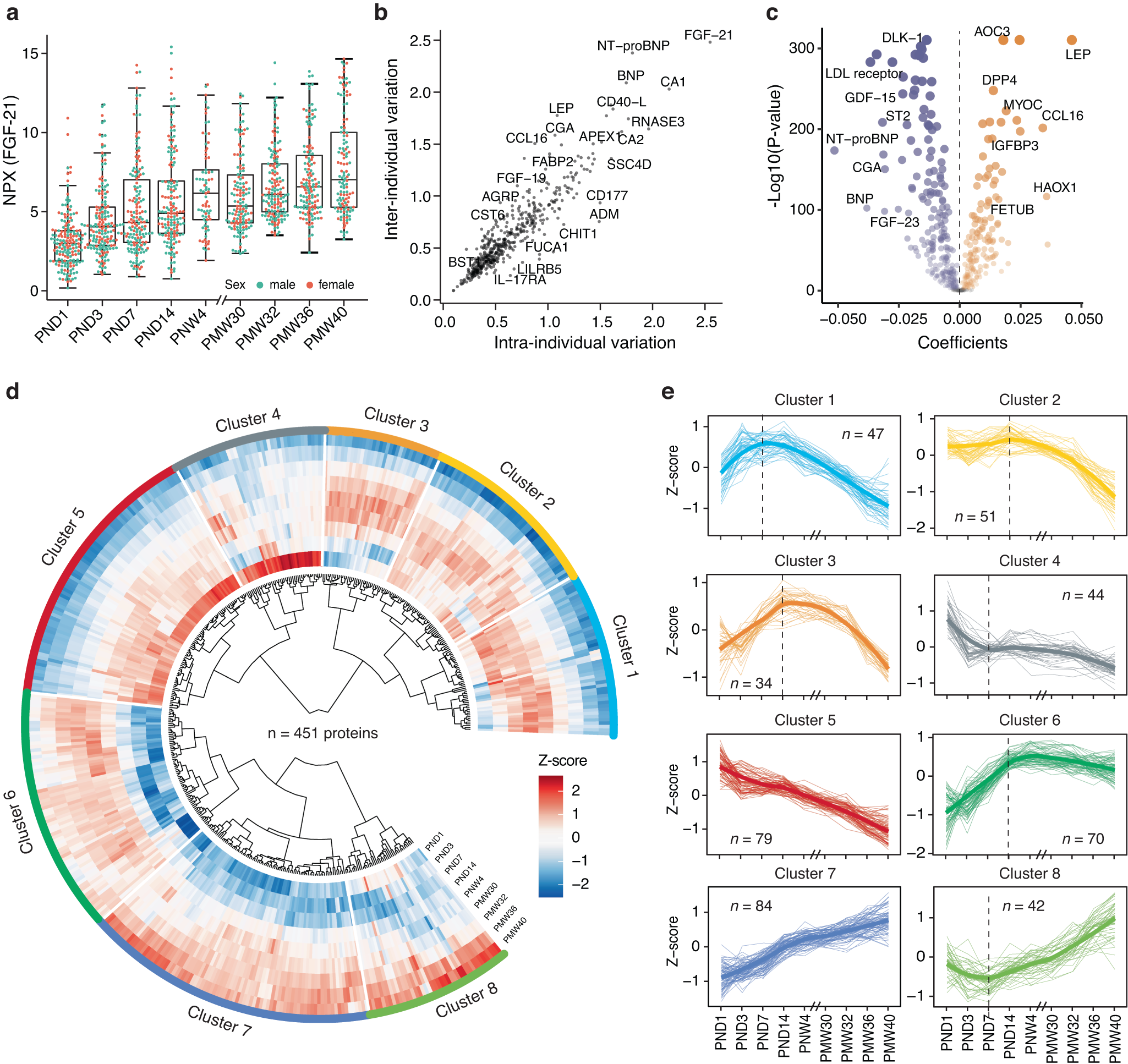
Fig. 2: Time-variable expression profiles of blood proteins after birth.

a An example of the individual variability in protein expression during the study period from birth to full-term equivalent age, as shown for protein FGF-21. Box plots show medians and the 25th and 75th percentiles, whiskers show the largest and smallest values (n = 1335 samples), error bars represent mean ± SD, color-coded by sex. Each dot on the box-plot respresents an individual. b The variation of protein levels was calculated as the mean standard deviation (SD) for each protein within each visit and across all analyzed individuals (n = 182) (inter-individual) and as the mean SD for each protein within each individual across all sampling time points (n = 9) (intra-individual), respectively (see full details in Supplementary Data 3). c Volcano plot showing the differentially expressed proteins (n = 451) across the study visits. The x-axis represents the coefficients of the study visits. The y-axis represents −log10 adjusted P-values. Differentially expressed proteins were defined as proteins with adjusted P-values < 0.01 (mixed-effect modeling with sex, delivery mode, and gestational age (GA) as covariates). Multiple test corrections have been applied to the P-values using the Benjamini and Hochberg method. d Heatmap presenting the dynamic protein expression levels calculated as Z-scores of 451 differentially expressed proteins from birth to full-term, clustered based on the correlation between their expression profiles. e Eight clusters represent different trends in protein variation across the nine visits. The colored bold line represents the regression line based on all proteins and the total number of proteins in each cluster is also indicated in the plot.