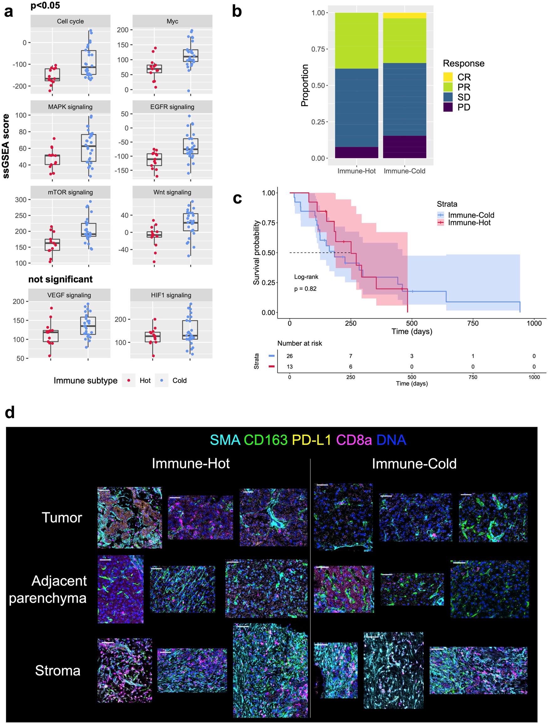
Fig. 2: RNA and protein-level characteristics and survival benefit of lenvatinib in both subtypes.

a Box plots showing the characteristics of each immune subtype regarding tumor signaling and tumor microenvironment. Signatures including cell cycle, Myc MAPK signaling, EGFR signaling, mTOR signaling, and Wnt signaling differ significantly (p < 0.05) between subtypes. VEGF and HIF1 signaling show comparable levels of expression among subtypes (p = 0.7 and 0.5, respectively). Each dot represents a single case. Boxes show the median (horizontal line), and the 25th and 75th percentiles. Whiskers indicate the 75th percentile plus 1.5 × interquartile range and the 25th percentile less 1.5 × interquartile range. Dots beyond whiskers are outliers. b Objective response confirmed by RECIST 1.1. Overall response rates (CR + PR) were 38% for the Immune-Hot subtype and 35% for the Immune-Cold subtype (p = 1.0). c Kaplan–Meier curves for PFS with 95%CIs according to immune subtypes. Median PFS did not differ significantly between subtypes (183 days for Immune-Cold vs. 251 days for Immune-Hot subtype). The dotted line indicates the 50% probability of PFS. d Representative mass cytometry images of each immune subtype focusing on the immune status of the TME separating the tumor and adjacent non-tumor areas. Scale bars, 100 μm. n = 13 for Immune-Hot and n = 26 for Immune-Cold (a–c). ssGSEA single-sample Gene Set Enrichment Analysis, RECIST Response Evaluation Criteria in Solid Tumors, CR complete response, PR partial response, SD stable disease, PD progressive disease, PFS progression-free survival, 95%CI 95% confidence interval, TME tumor microenvironment.