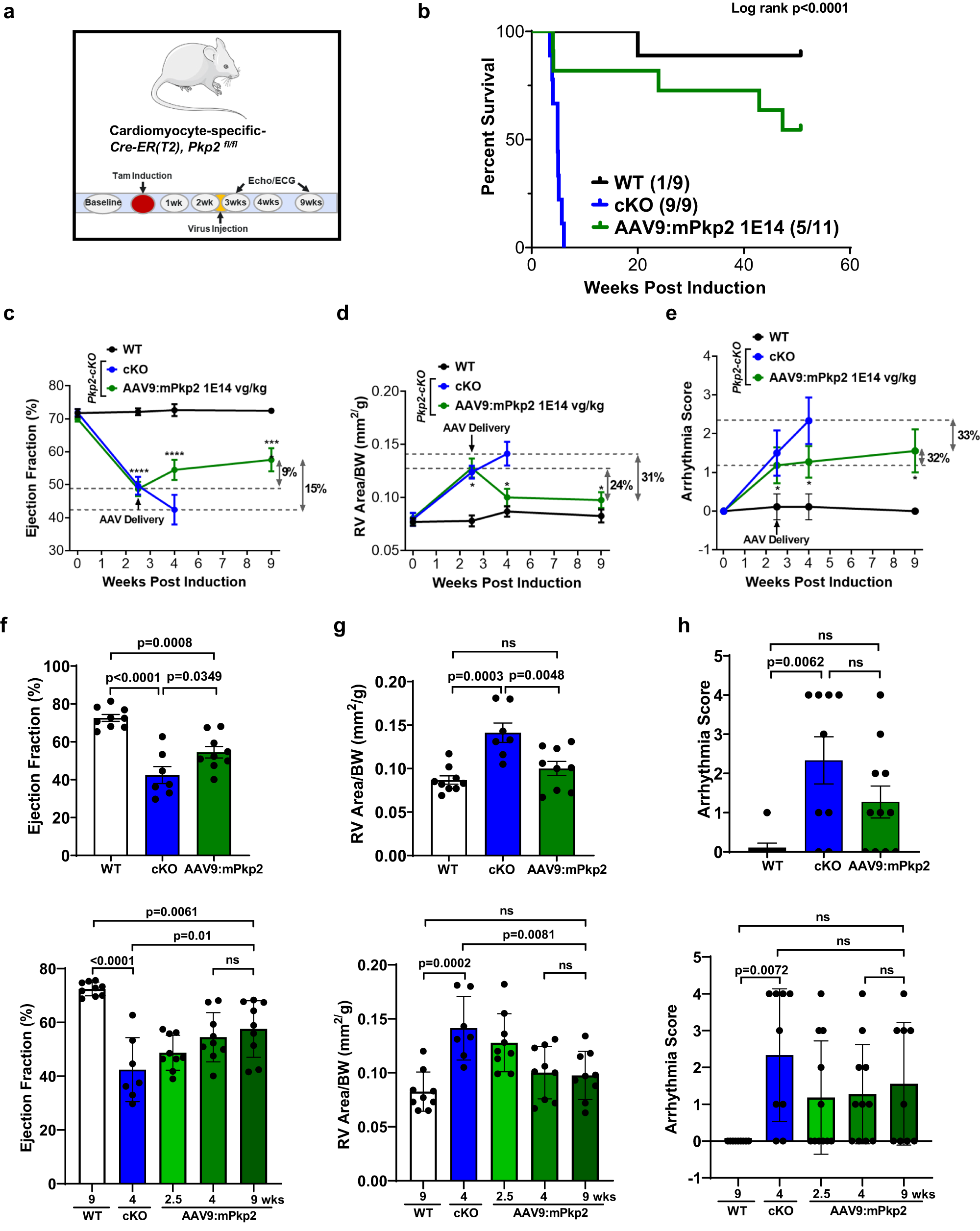
Fig. 6: A single dose of AAV9:mPkp2 after overt cardiomyopathy halted disease progression via reversed adverse right ventricular remodeling, improved LV function, a trending reduction in arrhythmias, and reduced mortality.

a Study design to evaluate AAV9:mPkp2 efficacy using Pkp2-cKO mouse model with virus injection at 2.5 weeks after Pkp2 cardiac gene deletion by tamoxifen induction. b Vehicle-treated Pkp2-cKO ARVC mice died within 6 weeks of cardiac Pkp2 gene deletion, in contrast, AAV9:mPkp2 treatment at 1E14 vg/kg significantly reduced mortality and extended median lifespan of Pkp2-cKO mice by ≥50 weeks. Numbers in paratheses show dead vs live animals by the time of takedown. AAV9:mPkp2 at 9 weeks post gene deletion and 6.5 weeks post treatment c, f prevented further decline of EF%; d, g reversed right ventricle enlargement and restored RV size similar to that of WT animals; e, h showed a trending reduction in arrhythmias. Statistical significance of EF%, RV area, or arrhythmia scores in time course, c, d, e, was evaluated with ordinary Two-Way ANOVA (Tukey’s post-hoc test), *p < 0.05, ***p < 0.001, ****p < 0.0001, AAV9:mPkp2 treated vs. WT at 2.5, 4, and 9 weeks, respectively. f–h the top bar graphs show EF%, RV size, and arrhythmia score at 4 weeks post gene deletion and 1.5 weeks post treatment. The bottom bar graphs show multiple comparisons between treatment groups at different time points. P value for all bar graphs in f–h: statistical significance of EF% or RV area was evaluated with ordinary One-Way ANOVA (Tukey’s post-hoc test) and arrhythmia scores with nonparametric Kruskal-Wallis test with Dunn’s correction. All quantified data were presented as mean ± s.e.m. Sample size n = 9, 9, 11 for WT, cKO, and cKO+ AAV9:mPkp2 at 1E14 vg/kg, respectively. Four animals died between EKG and echocardiogram recordings at 4 weeks, and therefore cKO and cKO+AAV9:mPkp2 had n = 7 and n = 9 for echocardiogram, respectively.