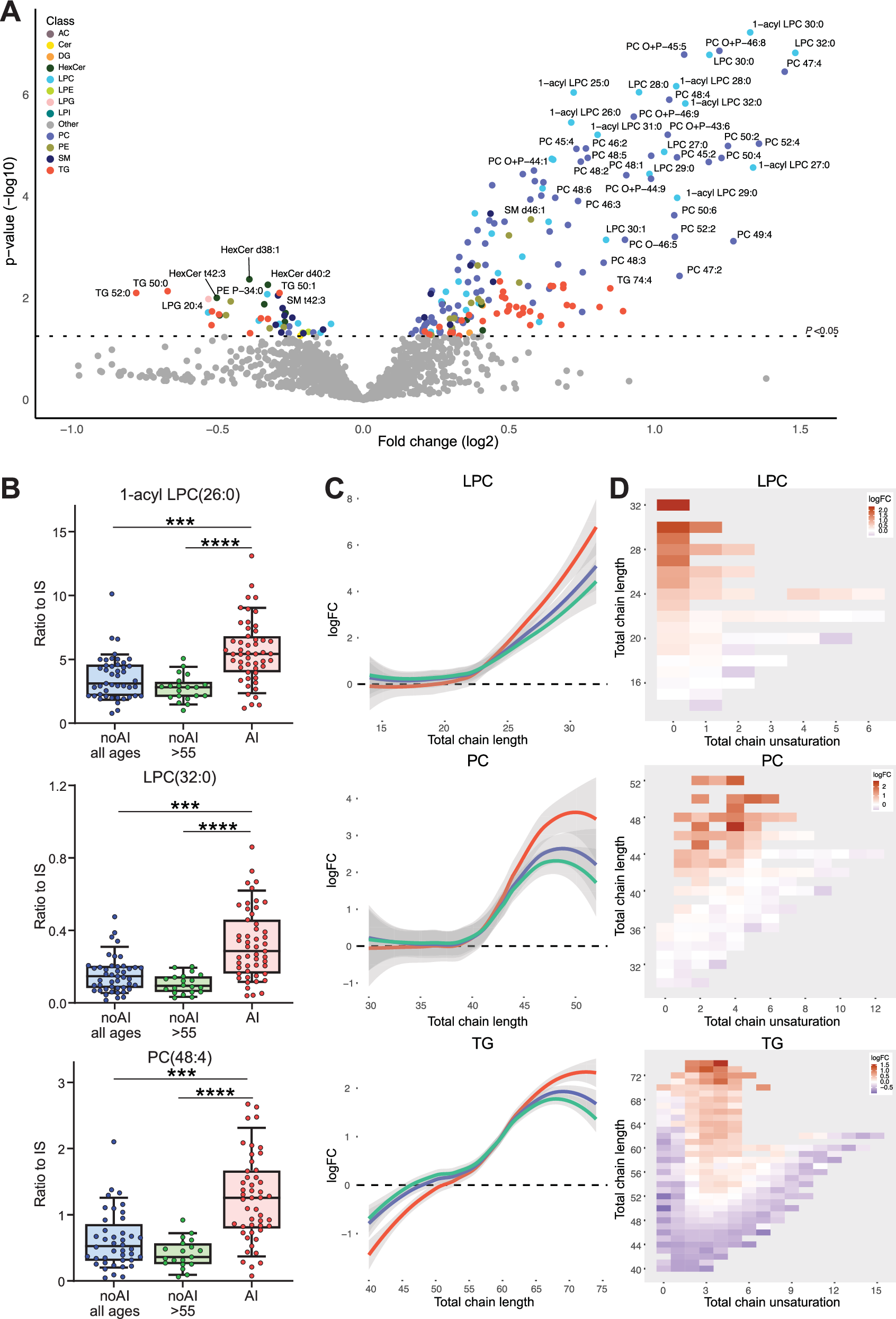
Fig. 3: Correlation of the lipidome with the presence of adrenal insufficiency.
From: Lipidomic biomarkers in plasma correlate with disease severity in adrenoleukodystrophy

Lipidomics analysis of plasma samples from patients with adrenal insufficiency (AI) (n = 50) and patients without AI (NoAI) (all ages, n = 42). A Volcano plot of lipid levels. The vertical axis shows the p-value (−log10) from Welch’s t-tests between AI and NoAI, and the horizontal axis shows the fold change (log2) between AI and noAI (all ages). Colored dots are lipids with a p-value of <0.05. B Box plots (whiskers are determined using Tukey) of elevated lipid levels in AI compared to noAI (all ages), and noAI >55 years (n = 20) are shown. C Trend lines showing log fold change (logFC) and total chain length of LPC, PC, and TG lipids when comparing patient groups to controls (AI: red, noAI all ages: blue, noAI >55: green). D Heatmap showing log fold change, total chain unsaturation, and chain length for lysophosphatidylcholine (LPC), phosphatidylcholine (PC), and triglyceride (TG) when AI is compared to noAI (all ages). Welch’s t-test or Mann–Whitney U test was used to determine significant differences between groups (***P ≤ 0.001), (****P ≤ 0.0001).